LOX-1-immature neutrophils may help identify COVID-19 patients at risk of thrombosis complication

To predict a severe outcome in COVID-19 patients, innate immune cellular signals are analyzed, identifying two novel neutrophil subsets: LOX-1- and CD123-expressing CD10-CD64+. Thromboembolic events correlated with high LOX-1 immature neutrophils – a potential prognostic signature.

The coronavirus disease 2019 (COVID-19), caused by severe acute respiratory syndrome coronavirus 2 (SARS-CoV-2), is characterized by a range of symptoms including fever, cough, fatigue, and myalgia in the majority of cases and occasional headache and diarrhea. Of the 6% of patients admitted to ICU (Intensive Care Units), 2-8% of the cases turn fatal (943,203 deaths due to COVID-19 as of September 18, 2020)1. Severe COVID-19 infection progresses to acute respiratory distress syndrome (ARDS), with numerous patients developing life-threatening thrombotic complications. Lymphopenia is known to be a common feature in patients with COVID-19.

Postulating that the cellular and molecular levels of inflammation could represent a strong prognostic signature of the disease, Béhazine Combadiere et al. investigate the neutrophil subsets in severe and critical COVID-19 patients admitted to ICU and non-ICU departments. In a new bioRxiv* preprint research paper, they show that patients suffering from clinical severity also have high profiling of a specific neutrophil subset.

A massive influx of innate immune cells, namely neutrophils and monocytes, is associated with a cytokine storm (uncontrollable inflammatory response leading to viral sepsis, acute respiratory distress syndrome, respiratory failure, shock, organ failure, or death) – which is almost always associated with the disease severity. About 80% of the ICU patients had myelemia - a condition where large numbers of cells such as neutrophilic and eosinophilic myelocytes and nucleated red blood-corpuscles appear in the blood. These cells are typically found only in the bone marrow. The developed myelemia is found to be myelemia with CD10-CD64+ immature neutrophils. Investigating into its profile, the researchers found that two kinds of receptors were overexpressed in the ICU patients: lectin‐like oxidized low‐density lipoprotein receptor‐1 (LOX‐1) or the Interleukin-3 receptor alpha (CD123).

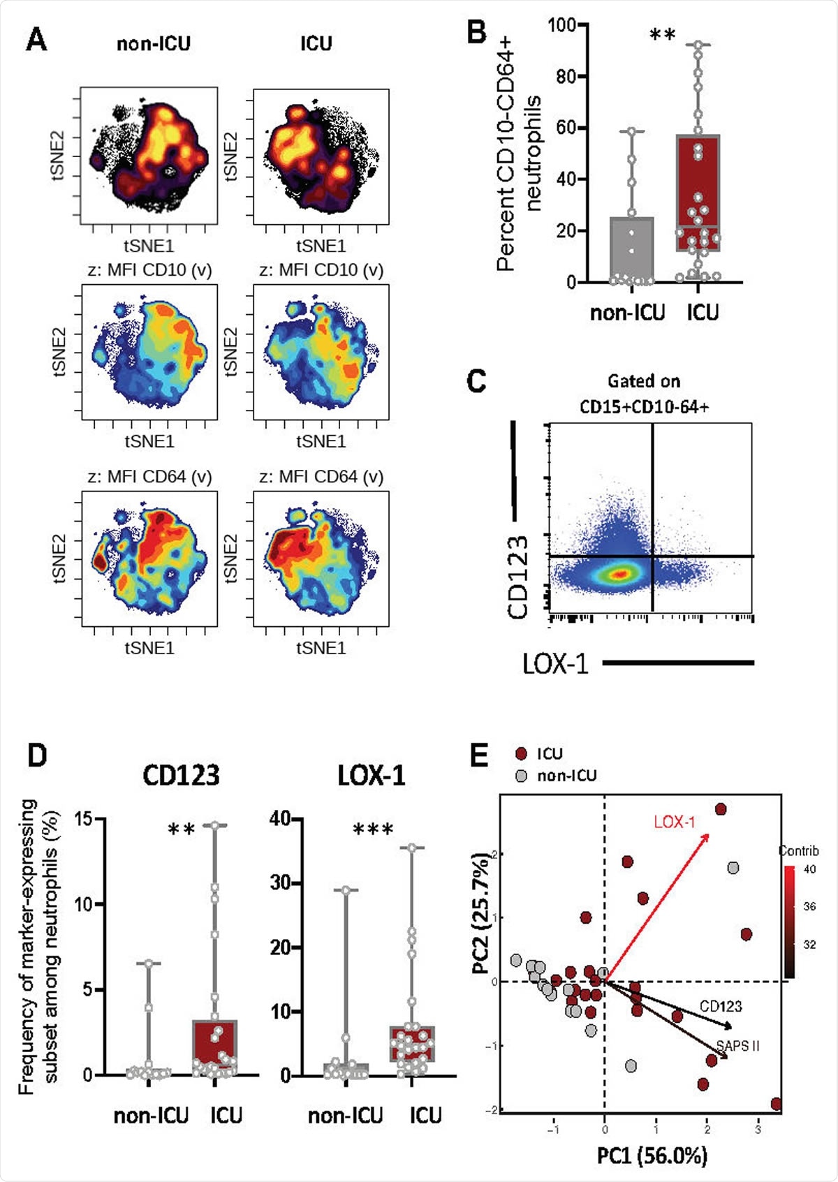
Severe COVID-19 patients displayed increased immature neutrophil subsets expressing CD123 or LOX-1. (A) viSNE analysis was performed on neutrophils from all samples with cells organized along t-SNE-1 and t-SNE-2 according to per-cell expression of CD15, CD10, CD64, LOX-1, CD123 and PD-L1. Cell density for the concatenated file of each patient’s group (ICU vs Non-ICU) is shown on a black to yellow heat scale. Neutrophils’ CD10, CD64 markers expression is presented on a rainbow heat scale in the t-SNE map of each group concatenated file. (B) Box plots representation (min to max distribution) of CD10- CD64+ neutrophil subset abundancy among total neutrophils of each group samples. (C) Representative expression of LOX1 and CD123 on CD10- CD64+ neutrophils. (D) Abundancy of CD10- CD64+ neutrophil expressing CD123 or LOX-1 in ICU and non-ICU patients’ groups. identify the median and min to max distribution. Nonparametric Mann-Whitney test was used to compare differences in cellular abundance of neutrophil subsets between groups, with significance defined by a p-value < 0.05: * for p < 0.05; ** for p < 0.01; *** for p < 0.001. (E) Principal component analysis (PCA) using LOX-1+, CD123+ CD10- CD64+ neutrophil abundancy and SAPS II variables on sample sizes:
Severe COVID-19 patients displayed increased immature neutrophil subsets expressing CD123 or LOX-1. (A) viSNE analysis was performed on neutrophils from all samples with cells organized along t-SNE-1 and t-SNE-2 according to per-cell expression of CD15, CD10, CD64, LOX-1, CD123 and PD-L1. Cell density for the concatenated file of each patient’s group (ICU vs Non-ICU) is shown on a black to yellow heat scale. Neutrophils’ CD10, CD64 markers expression is presented on a rainbow heat scale in the t-SNE map of each group concatenated file. (B) Box plots representation (min to max distribution) of CD10- CD64+ neutrophil subset abundancy among total neutrophils of each group samples. (C) Representative expression of LOX1 and CD123 on CD10- CD64+ neutrophils. (D) Abundancy of CD10- CD64+ neutrophil expressing CD123 or LOX-1 in ICU and non-ICU patients’ groups. identify the median and min to max distribution. Nonparametric Mann-Whitney test was used to compare differences in cellular abundance of neutrophil subsets between groups, with significance defined by a p-value < 0.05: * for p < 0.05; ** for p < 0.01; *** for p < 0.001. (E) Principal component analysis (PCA) using LOX-1+, CD123+ CD10- CD64+ neutrophil abundancy and SAPS II variables on sample sizes: ICU=24 (dark red circles), non-ICU=14 (grey circles). Percent contribution (contrib) of each variable is indicated in color gradient black-red of the arrows.

This news article was a review of a preliminary scientific report that had not undergone peer-review at the time of publication. Since its initial publication, the scientific report has now been peer reviewed and accepted for publication in a Scientific Journal. Links to the preliminary and peer-reviewed reports are available in the Sources section at the bottom of this article. View Sources

The LOX-1-expressing immature neutrophils in patients correlated with high IL-1β, IL-6, IL-8, TNFα serum levels. The CD123-expressing immature neutrophils, also associated with the severity of the infection, correlated with a different cytokine profile:  IL-18, IL-22, IFNγ secretion. These data suggest that these receptors may define a specific profile of severity associated with high levels of pro-inflammatory cytokines.

Patients with clinical severity were observed with a cytokine storm and intravascular coagulation. The LOX-1-expressing immature neutrophils were positively correlated with this observation. LOX-1 is a well-known marker of inflammation and neutrophils dysfunction in sepsis and cancers. Importantly, this research study shows that the high presence of these LOX-1-expressing immature neutrophils is associated with a high risk of severe thrombosis in patients.

Significance of this study

The researchers developed a multi-parametric neutrophil profiling strategy based on known neutrophil markers to distinguish COVID-19 phenotypes in critical and severe patients. Circulating immature neutrophils, with biomarkers CD123 or LOX-1, are found in these patients.

The researchers report for the first time the association between CD123 expression on immature neutrophils and high serum levels of IL-17, IL-22, and IFNγ.

While LOX-1 is a well-studied class E scavenger receptor acknowledged for its role in atherosclerosis, its role on neutrophils remained elusive. LOX-1 is barely detected during homeostasis on neutrophils; however, its expression is found on neutrophils in human cancer patients.  Here, in COVID-19 patients, LOX-1 expression on immature neutrophils seems detrimental because it is associated with the secretion of several pro-inflammatory cytokines, such as IL-6, IL-1β, and TNFα, and with the severity of infection and thrombosis. The researchers also point out to determine whether thrombosis in COVID-19 patients results from functionally-diverted neutrophils expressing LOX-1 or from its expression on endothelial and smooth muscle cells.

The study involved a cohort of 38 COVID-19 patients admitted to either ICU or non-ICU departments, many of them with common past medical comorbidities such as hypertension, type 2 diabetes, and obesity. The authors recognize the need to confirm their observations using a larger cohort of patients. Owing to the significance of this study in developing therapeutic strategies, this calls for further detailed research.

Two potential, measurable biomarkers are identified in this study - significantly correlated with disease severity in general, and one of the markers, LOX-1, more particularly to thromboembolic events. The clinical significance of this study is that the patients can be tested for LOX-1-immature neutrophils counts at POC (point of care) testing. This enables quick medical decisions – distinguishing patients who may be at high risk for thrombosis complications. These patients may be helped with intensified anticoagulant therapy, improving their chances of a better and speedy recovery.

This news article was a review of a preliminary scientific report that had not undergone peer-review at the time of publication. Since its initial publication, the scientific report has now been peer reviewed and accepted for publication in a Scientific Journal. Links to the preliminary and peer-reviewed reports are available in the Sources section at the bottom of this article. View Sources

Source:
Journal references:
  • Preliminary scientific report. LOX-1+ immature neutrophils predict severe COVID-19 patients at risk of thrombotic complications, Behazine Combadiere, Lucille Adam, Paul Quentric, Pierre Rosenbaum, Karim Dorgham, Olivia Bonduelle, Christophe Parizot, Delphine Sauce, Julien Mayaux, Charles-Edouard Luyt, Alexandre Boissonnas, Zahir Amoura, Valerie Pourcher, Makoto Miyara, Guy Gorochov, Amelie Guihot, Christophe Combadiere, bioRxiv 2020.09.15.293100; doi: https://doi.org/10.1101/2020.09.15.293100
  • Peer reviewed and published scientific report. Combadière, Behazine, Lucille Adam, Noëlline Guillou, Paul Quentric, Pierre Rosenbaum, Karim Dorgham, Olivia Bonduelle, et al. 2021. “LOX-1-Expressing Immature Neutrophils Identify Critically-Ill COVID-19 Patients at Risk of Thrombotic Complications.” Frontiers in Immunology 12 (September). https://doi.org/10.3389/fimmu.2021.752612https://www.frontiersin.org/articles/10.3389/fimmu.2021.752612/full.

Article Revisions

  • Mar 27 2023 - The preprint preliminary research paper that this article was based upon was accepted for publication in a peer-reviewed Scientific Journal. This article was edited accordingly to include a link to the final peer-reviewed paper, now shown in the sources section.
Dr. Ramya Dwivedi

Written by

Dr. Ramya Dwivedi

Ramya has a Ph.D. in Biotechnology from the National Chemical Laboratories (CSIR-NCL), in Pune. Her work consisted of functionalizing nanoparticles with different molecules of biological interest, studying the reaction system and establishing useful applications.

Citations

Please use one of the following formats to cite this article in your essay, paper or report:

  • APA

    Dwivedi, Ramya. (2023, March 27). LOX-1-immature neutrophils may help identify COVID-19 patients at risk of thrombosis complication. News-Medical. Retrieved on January 15, 2026 from https://appetitescience.com/news/20200917/LOX-1-immature-neutrophils-may-help-identify-COVID-19-patients-at-risk-of-thrombosis-complication.aspx.

  • MLA

    Dwivedi, Ramya. "LOX-1-immature neutrophils may help identify COVID-19 patients at risk of thrombosis complication". News-Medical. 15 January 2026. <https://appetitescience.com/news/20200917/LOX-1-immature-neutrophils-may-help-identify-COVID-19-patients-at-risk-of-thrombosis-complication.aspx>.

  • Chicago

    Dwivedi, Ramya. "LOX-1-immature neutrophils may help identify COVID-19 patients at risk of thrombosis complication". News-Medical. https://appetitescience.com/news/20200917/LOX-1-immature-neutrophils-may-help-identify-COVID-19-patients-at-risk-of-thrombosis-complication.aspx. (accessed January 15, 2026).

  • Harvard

    Dwivedi, Ramya. 2023. LOX-1-immature neutrophils may help identify COVID-19 patients at risk of thrombosis complication. News-Medical, viewed 15 January 2026, https://appetitescience.com/news/20200917/LOX-1-immature-neutrophils-may-help-identify-COVID-19-patients-at-risk-of-thrombosis-complication.aspx.

Comments

The opinions expressed here are the views of the writer and do not necessarily reflect the views and opinions of News Medical.
Post a new comment
Post

Sign in to keep reading

We're committed to providing free access to quality science. By registering and providing insight into your preferences you're joining a community of over 1m science interested individuals and help us to provide you with insightful content whilst keeping our service free.

or

While we only use edited and approved content for Azthena answers, it may on occasions provide incorrect responses. Please confirm any data provided with the related suppliers or authors. We do not provide medical advice, if you search for medical information you must always consult a medical professional before acting on any information provided.

Your questions, but not your email details will be shared with OpenAI and retained for 30 days in accordance with their privacy principles.

Please do not ask questions that use sensitive or confidential information.

Read the full Terms & Conditions.

You might also like...
Long COVID symptoms change for 15 months after infection