A team of scientists from Thailand has developed a curcumin-containing oro-nasal film spray, which shows potential antiviral activity and mucosal immunity-boosting activity against severe acute respiratory syndrome coronavirus 2 (SARS-CoV-2) and influenza viruses.
SARS-CoV-2, the causative pathogen of coronavirus disease 2019 (COVID-19) pandemic, is an enveloped RNA virus that primarily causes mild to severe respiratory infections. Influenza virus types A, B, and C are also RNA viruses that cause seasonal respiratory infections commonly known as flu.
Infections caused by SARS-CoV-2 and influenza viruses are associated with high mortality rates. Although both viruses can affect people from all age groups, more deadly infections occur in older people and immunocompromised patients.
Bioactive compounds derived from plants have gained immense attention in the medical community because of their potent antioxidant, anti-inflammatory, anticancer, and antimicrobial activities. Curcumin is a promising plant-derived compound that shows potential antiviral and immunomodulatory activities against SARS-CoV-2 and influenza A virus.
In this study, scientists have developed an oro-nasal film spray containing curcumin and tested its antiviral and mucosal innate immunity-boosting activities against SARS-CoV-2 and influenza viruses.
Various actions of the curcumin film spray. Formulation of curcumin film spray shows various actions on prevention of COVID-19; First, it can inhibit SARS-CoV-2 infection by inhibiting ACE-2 binding. Second, the film spray upregulates the production of antimicrobial peptides LL-37 and HD-5 produced by oral epithelial cells, which have been previously reported to inhibit SARS-CoV-2 infection in silico. Third, the film spray induced the production of antiinflammatory cytokines IL-6 and TNF-α produced by oral epithelial cells. In addition, the film spray inhibits influenza virus infection.The infographic was designed by BioRender.com (https://app.biorender.com)
Study design
The antiviral activity of oro-nasal film spray containing 10 µg/ml of curcumin was tested against SARS-CoV-2, influenza A/H1N1, influenza A/H3N2, and influenza B by plaque reduction assay. Different cytotoxicity assays were conducted to determine the viability of oral keratinocytes, nasal epithelial cells, and other tested cell lines in response to the film spray.
Enzyme-linked Immunosorbent assay (ELISA) was conducted to determine the levels of oral and nasal innate immune markers (LL-37, HD-5, and human β defensin 2) in response to the film spray. Moreover, the levels of pro-inflammatory markers (interleukins, tumor necrosis factor, and interferon) were also determined.

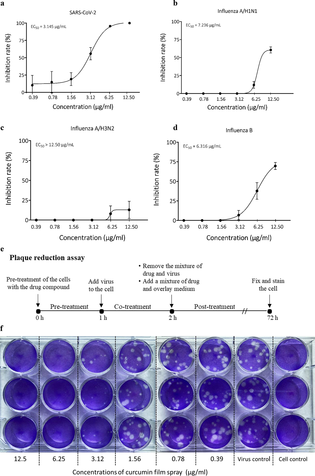
Antiviral effect of curcumin film spray against SARS-CoV-2 examined by plaque reduction assay. Dose-response curve of antiviral activity of curcumin film spray against; (a) SARS-CoV-2, (b) influenza A/H1N1, (c) influenza A/H3N2, and (d) influenza B viruses, (e) Diagram for antiviral activity screening by plaque reduction assay, (f) Photo of plaque reduction assay experiment. Each concentration of the film spray was performed in triplicate wells
Important observations
The fundamental physical properties of the curcumin formulation, including color, pH, droplet size, osmolarity, and viscosity, were tested in the study. The findings showed no alteration in properties after freeze-thawing, indicating the stability of the formulation.
Regarding the cytotoxicity and antiviral activity of curcumin, the study found that the compound is capable of inhibiting viral infection at 6.25 µg/ml concentration by blocking the interaction between SARS-CoV-2 spike protein and human cell membrane receptor angiotensin-converting enzyme 2 (ACE2). At the tested concentration, no cytotoxic effect of curcumin compound was observed.
Similar to the curcumin compound, curcumin-containing film spray showed significant efficacy in inhibiting viral infection at 10 µg/ml concentration without affecting cell viability. The selectivity index of curcumin compound and curcumin-containing film spray was estimated to be 1.23 and 1.68, respectively. The selectivity index defines the window between cytotoxicity and antiviral activity. The higher the index value, the more effective and safer a drug would be during an in vivo treatment for a given viral infection.
Regarding antiviral activities against all tested viruses, the study found that curcumin film spray has the highest inhibitory activity against SARS-CoV-2, followed by influenza B virus and influenza A/H1N1 virus. However, the spray showed only a slight inhibitory activity against influenza A/H3N2 virus.
Effect of curcumin film spray on mucosal innate immunity
The estimation of oral and nasal innate immunity markers revealed that curcumin film spray could significantly induce the secretion of antimicrobial peptides LL-37 and HD-5 and reduce the secretion of hBD-2 protein by oral keratinocytes. However, no upregulated secretion of antimicrobial peptides from nasal epithelial cells was detected in response to the curcumin spray.
Regarding inflammatory cytokines, oral keratinocytes produced an upregulated amount of interleukin 6 and tumor necrosis factor-alpha in response to curcumin film spray. However, nasal epithelial cells did not experience such an effect.
Study significance
The study describes the antiviral and immunomodulatory activities of a novel curcumin-containing oro-nasal film spray. The spray exhibits significant inhibitory activity against SARS-CoV-2 and influenza viruses without inducing cytotoxicity at therapeutic doses. The spray is also capable of inducing the secretion of antimicrobial peptides and anti-inflammatory mediators by oral keratinocytes.
Overall, the study indicates that this curcumin film spray may be effectively used to block viral entry into host cells, prevent lung injury, and reduce disease severity.