SARS-CoV-2 ‘Deltacron’ variant exhibits immune-escape properties similar to Omicron BA.1

A recent International Journal of Molecular Sciences study reports that the severe acute respiratory syndrome coronavirus 2 (SARS-CoV-2) recombinant lineage XD, otherwise known as 'Deltacron,' does not exhibit higher transmissibility or immune evasion than the Omicron BA.1 variant.

Study: The SARS-COV-2 delta-omicron recombinant lineage (XD) exhibits immune-escape properties similar to the Omicron (BA.1) variant. Image Credit: Orpheus FX / Shutterstock.om

Study: The SARS-COV-2 delta-omicron recombinant lineage (XD) exhibits immune-escape properties similar to the Omicron (BA.1) variant. Image Credit: Orpheus FX / Shutterstock.om

Background

Coronaviruses are known to undergo recombination due to the replication of their ribonucleic acid (RNA) genome. Recombination can correct detrimental mutations in RNA viruses or alter their properties, such as increasing their transmissibility or reducing their sensitivity to antibody-mediated neutralization; therefore, SARS-CoV-2 recombination events must be closely monitored. 

Three SARS-CoV-2 lineages were developed from the mutations, leading to higher transmissibility and enhanced neutralization resistance, as demonstrated by the emergence of the Alpha, Beta, and Gamma variants. These were referred to as the variants of concern (VOCs).

The SARS-CoV-2 Delta variant was associated with an increased hospitalization rate compared to previous SARS-CoV-2 variants. In South Africa, the Delta variant dominated until late 2021; immediately after, the Omicron variant emerged and quickly replaced the Delta variant as the dominant circulating strain worldwide.

Recently several infections caused by a recombinant SARS-CoV-2 lineage containing genomic portions of the Delta and Omicron variants have been reported. Delta-Omicron or Deltacron was the tentative name of this recombinant strain, which was assigned the PANGO lineage XD.

Most of the XD genome is derived from the Delta sublineage AY.4. However, the spike (S) protein open reading frame has been replaced with a sequence matching the Omicron sublineage BA.1.

The SARS-CoV-2 S protein enables viral entry into host cells and is the primary target for neutralizing antibodies. The Omicron variant harbors over 30 mutations in the S protein, which alter cell tropism and the transmission potential of SARS-CoV-2 while significantly decreasing antibody-mediated neutralization.

The XD recombinant strain has raised concerns, as it may combine the Delta variant's increased pathogenicity with the Omicron VOC's high transmissibility and antibody evasion properties. Yet, neither the entry factor utilization nor its cell tropism has been studied, with the limited evidence available on the efficacy of neutralizing antibodies in blocking this pathway of the XD lineage.

The study tested S proteins from the recombinant SARS-CoV-2 XD lineage and the Delta and Omicron VOCs for their capacity to bind with the angiotensin-converting enzyme-2 (ACE-2) receptor to promote virus-cell and cell-cell fusion, as well as resistance to antibody-mediated neutralization. 

About the study

The study also assessed the biological similarities between XD and Omicron host cell entry and antibodies' inhibition of this process. To this end, the researchers used vesicular stomatitis pseudovirus particles containing the corresponding S protein as a surrogate system for researching SARS-CoV-2 host cell entrance and neutralization.

Soluble human ACE2-Fc constructs and flow cytometry were used to determine the ability of XD S protein to bind ACE2. S protein-coding expression plasmids were transfected into 293T cells plated in six-well plates. Empty plasmid-transfected cells were used as a control. Following transfection, the cells were examined by flow cytometry.

Next, the S protein-driven cell-cell fusion that contributes to COVID-19 pathogenesis was analyzed. To examine S protein cleavage and particle inclusion, the researchers evaluated the cleavage efficiency of pseudovirus-incorporated S proteins using immunoblotting. Finally, quantifying virus-encoded firefly luciferase activity in cell lysates was utilized to determine the efficacy of transduction.

In addition, the susceptibility of particles carrying XD-S to neutralization by antibodies induced by vaccination with two or three doses of the Pfizer-BioNTech BNT162b2 messenger ribonucleic acid (mRNA) vaccine and breakthrough infection incidences in vaccinated individuals during the Delta or early Omicron waves in Germany were evaluated.

Study findings

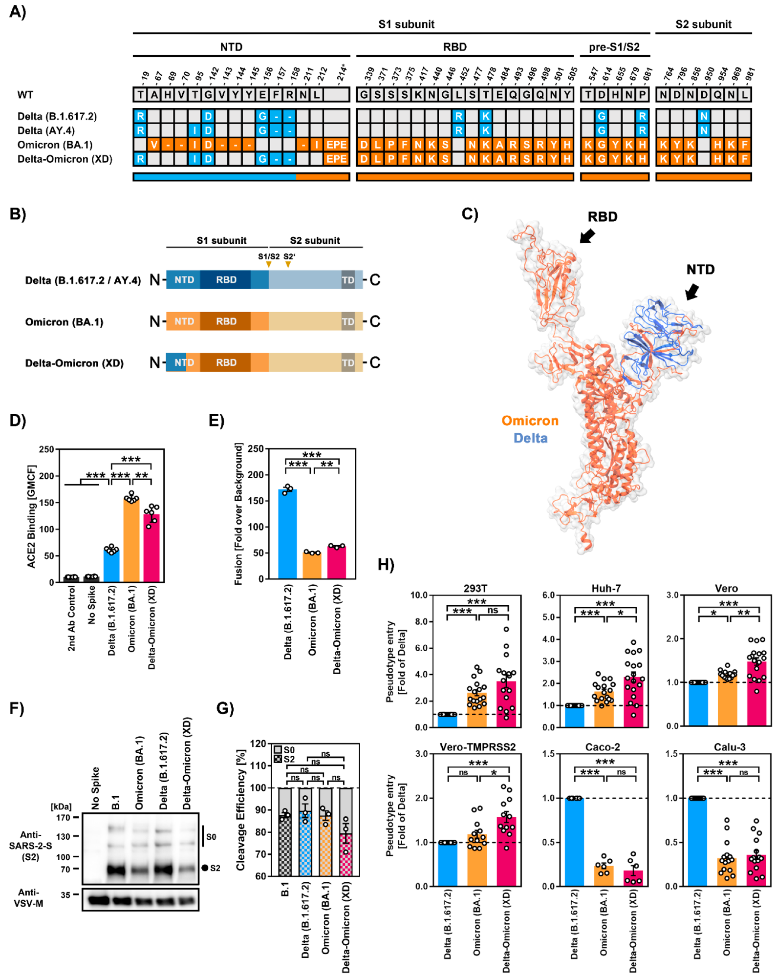
XD S bound to ACE2 with 1.2-fold less efficiency than the Omicron BA.1 S, whereas both Omicron and XD S proteins bound to ACE2 more efficiently than the Delta S.

The Delta S induced significant cell-cell fusion compared to the expression of the Omicron S. A reduction in cell-to-cell fusion was observed by XD S relative to Delta S. In contrast, a slight increase was documented in comparison to the Omicron S.

The cleavage efficiency of pseudovirus-incorporated S proteins did not differ significantly amongst the tested S proteins. However, XD-S had a modest tendency to cleave lower than Delta and Omicron S proteins. There was a general correlation between the entry efficiency of particles carrying Omicron S (BA.1pp) and XD.

BA.1pp had a significantly lower neutralizing activity of 51.5-fold compared to Deltapp. Meanwhile, XDpp had similar neutralizing activity to particles containing Omicron BA.1pp.

After three doses of the BNT162b2/Comirnaty vaccine (BNT/BNT/BNT), plasma exhibited improved neutralizing activity and efficiently neutralized all particles. Neutralization was highest for Deltapp and only marginally but comparably lower for BA.1pp or XDpp with about a 2.7-fold reduction.

During the early Omicron wave, plasma collected from BNT/BNT/BNT-vaccinated individuals neutralized Deltapp, BA.1pp, and XDpp with comparable effectiveness.

Host cell tropism, ACE2 binding, cell–cell fusion, and cleavage efficiency by SARS-CoV-2 Delta-Omicron (XD) recombinant lineage. (A) Summary of mutations present in the different SARS-CoV-2 S proteins (numbering according to the S protein of SARS-CoV-2 Wuhan-Hu-01). S protein mutations found in variants B.1.617.2, AY.4 (both Delta, blue), BA.1 (Omicron, orange), and XD (Delta-Omicron, blue and orange) are highlighted. Abbreviations: NTD = N-terminal domain; RBD = receptor-binding domain. (B) S protein domain structure. Abbreviations: TD = transmembrane domain; S1/S2 and S2′ = cleavage sites in the S protein. (C) Three-dimensional structure of monomeric XD S protein in which the regions originating from either the Delta (blue) or Omicron (orange) S protein are highlighted. (D) Soluble ACE2 binding by the indicated S proteins was analyzed by flow cytometry. Cells incubated with secondary antibody alone served as controls. Data represent mean ± SD geometric mean channel fluorescence from six biological replicates. Statistical analysis was performed using two-tailed Student’s t-test (**, p ≤ 0.01; ***, p ≤ 0.001). (E) S protein-driven cell–cell fusion was analyzed using a beta-galactosidase reconstitution assay. Data represent mean ± SEM cell–cell fusion (normalized against the assay background, no S protein) from three biological replicates, each carried out with four technical replicates. Statistical analysis was performed using two-tailed Student’s t-test (**, p ≤ 0.01; ***, p ≤ 0.001). (F) S protein particle incorporation and cleavage efficiency were analyzed by immunoblot. Data represent a single biological replicate and results were confirmed in two additional experiments. (G) Quantification of S protein cleavage. Data represent mean ± SEM cleavage efficiency (normalized against total S protein) from three biological replicates. Statistical analysis was performed using two-tailed Student’s t-test (not significant [ns], p > 0.05). Abbreviations: S0, uncleaved S protein; S2, S2 subunit of cleaved S protein. (H) S protein-driven cell entry was analyzed by transduction of the indicated target cell lines using pseudotype particles bearing the respective S proteins. Data represent mean ± SEM cell entry efficiency (normalized for Delta) from six to twelve biological replicates (each with four technical replicates). Statistical analysis was performed using two-tailed Student’s t-test (ns, p > 0.05; *, p ≤ 0.05; **, p ≤ 0.01; ***, p ≤ 0.001).Host cell tropism, ACE2 binding, cell–cell fusion, and cleavage efficiency by SARS-CoV-2 Delta-Omicron (XD) recombinant lineage. (A) Summary of mutations present in the different SARS-CoV-2 S proteins (numbering according to the S protein of SARS-CoV-2 Wuhan-Hu-01). S protein mutations found in variants B.1.617.2, AY.4 (both Delta, blue), BA.1 (Omicron, orange), and XD (Delta-Omicron, blue and orange) are highlighted. Abbreviations: NTD = N-terminal domain; RBD = receptor-binding domain. (B) S protein domain structure. Abbreviations: TD = transmembrane domain; S1/S2 and S2′ = cleavage sites in the S protein. (C) Three-dimensional structure of monomeric XD S protein in which the regions originating from either the Delta (blue) or Omicron (orange) S protein are highlighted. (D) Soluble ACE2 binding by the indicated S proteins was analyzed by flow cytometry. Cells incubated with secondary antibody alone served as controls. Data represent mean ± SD geometric mean channel fluorescence from six biological replicates. Statistical analysis was performed using two-tailed Student’s t-test (**, p ≤ 0.01; ***, p ≤ 0.001). (E) S protein-driven cell–cell fusion was analyzed using a beta-galactosidase reconstitution assay. Data represent mean ± SEM cell–cell fusion (normalized against the assay background, no S protein) from three biological replicates, each carried out with four technical replicates. Statistical analysis was performed using two-tailed Student’s t-test (**, p ≤ 0.01; ***, p ≤ 0.001). (F) S protein particle incorporation and cleavage efficiency were analyzed by immunoblot. Data represent a single biological replicate and results were confirmed in two additional experiments. (G) Quantification of S protein cleavage. Data represent mean ± SEM cleavage efficiency (normalized against total S protein) from three biological replicates. Statistical analysis was performed using two-tailed Student’s t-test (not significant [ns], p > 0.05). Abbreviations: S0, uncleaved S protein; S2, S2 subunit of cleaved S protein. (H) S protein-driven cell entry was analyzed by transduction of the indicated target cell lines using pseudotype particles bearing the respective S proteins. Data represent mean ± SEM cell entry efficiency (normalized for Delta) from six to twelve biological replicates (each with four technical replicates). Statistical analysis was performed using two-tailed Student’s t-test (ns, p > 0.05; *, p ≤ 0.05; **, p ≤ 0.01; ***, p ≤ 0.001). 

Conclusions

Several important biological characteristics are shared between the SARS-CoV-2 recombinant XD lineage S proteins and that of the Omicron variant, including their equivalent ACE2 binding, cell-cell fusion, and sensitivity to antibody neutralization.

There is high sequence identity between XD and BA.1 S proteins, with only the first half of the N-terminal domain (NTD) originating from Delta S and the remainder from BA.1 S. There are also subtle differences in ACE2 binding that are slightly lower for XD S and cell-line tropism that is somewhat higher Huh-7, Vero, and Vero-TMPRSS2 cell entry for particles bearing Delta-Omicron

XD cell entry and blockage by antibodies are very similar to that for BA.1. Therefore, it is reasonable to conclude that BA.1 and XD target similar cells and tissues in infected patients and that XD has a reduced capacity to expand in the alveolar space and potentially cause severe disease.

The use of vaccines that establish broad-span immunity against multiple SARS-CoV-2 lineages is among the most effective strategies for preventing recombination between lineages of SARS-CoV-2. In addition, there is evidence that multivalent vaccines, such as those recently approved by Moderna and BioNTech/Pfizer, include both S proteins of the B.1 and BA.5 lines of SARS-CoV-2, increase neutralization breadth and reduce recombination risks.

Journal reference:
  • Arora, P., Zhang, L., Rocha, C., et al. (2022). The SARS-COV-2 delta-omicron recombinant lineage (XD) exhibits immune-escape properties similar to the Omicron (BA.1) variant. International Journal of Molecular Sciences. doi:10.3390/ijms232214057
Nidhi Saha

Written by

Nidhi Saha

I am a medical content writer and editor. My interests lie in public health awareness and medical communication. I have worked as a clinical dentist and as a consultant research writer in an Indian medical publishing house. It is my constant endeavor is to update knowledge on newer treatment modalities relating to various medical fields. I have also aided in proofreading and publication of manuscripts in accredited medical journals. I like to sketch, read and listen to music in my leisure time.

Citations

Please use one of the following formats to cite this article in your essay, paper or report:

  • APA

    Saha, Nidhi. (2022, November 16). SARS-CoV-2 ‘Deltacron’ variant exhibits immune-escape properties similar to Omicron BA.1. News-Medical. Retrieved on January 15, 2026 from https://appetitescience.com/news/20221116/SARS-CoV-2-e28098Deltacrone28099-variant-exhibits-immune-escape-properties-similar-to-Omicron-BA1.aspx.

  • MLA

    Saha, Nidhi. "SARS-CoV-2 ‘Deltacron’ variant exhibits immune-escape properties similar to Omicron BA.1". News-Medical. 15 January 2026. <https://appetitescience.com/news/20221116/SARS-CoV-2-e28098Deltacrone28099-variant-exhibits-immune-escape-properties-similar-to-Omicron-BA1.aspx>.

  • Chicago

    Saha, Nidhi. "SARS-CoV-2 ‘Deltacron’ variant exhibits immune-escape properties similar to Omicron BA.1". News-Medical. https://appetitescience.com/news/20221116/SARS-CoV-2-e28098Deltacrone28099-variant-exhibits-immune-escape-properties-similar-to-Omicron-BA1.aspx. (accessed January 15, 2026).

  • Harvard

    Saha, Nidhi. 2022. SARS-CoV-2 ‘Deltacron’ variant exhibits immune-escape properties similar to Omicron BA.1. News-Medical, viewed 15 January 2026, https://appetitescience.com/news/20221116/SARS-CoV-2-e28098Deltacrone28099-variant-exhibits-immune-escape-properties-similar-to-Omicron-BA1.aspx.

Comments

The opinions expressed here are the views of the writer and do not necessarily reflect the views and opinions of News Medical.
Post a new comment
Post

Sign in to keep reading

We're committed to providing free access to quality science. By registering and providing insight into your preferences you're joining a community of over 1m science interested individuals and help us to provide you with insightful content whilst keeping our service free.

or

While we only use edited and approved content for Azthena answers, it may on occasions provide incorrect responses. Please confirm any data provided with the related suppliers or authors. We do not provide medical advice, if you search for medical information you must always consult a medical professional before acting on any information provided.

Your questions, but not your email details will be shared with OpenAI and retained for 30 days in accordance with their privacy principles.

Please do not ask questions that use sensitive or confidential information.

Read the full Terms & Conditions.

You might also like...
Aspirin lowers diabetes risk during COVID-19, but not without side effects