Recently, during the coronavirus disease 2019 (COVID-19) pandemic, multiple SARS-CoV-2 Omicron (B.1.1.529) lineages have emerged, with BA.2 and BA.1 demonstrating significant resistance to neutralizing antibodies (NAbs). Currently, in the United States (US), the Omicron BA.2.12.1 variant has become dominant, whereas BA.4 and BA.5 were dominant in South Africa. Interestingly, the spike (S) protein sequences of the Omicron BA.5 and BA.4 sublineages are similar. However, the capacity of the SARS-CoV-2 Omicron BA.2.12.1, BA.4, and BA.5 variants to avoid NAbs generated by COVID-19 or its vaccination have yet to be described.
About the study
In the present study, the researchers analyzed the NAb titers of the SARS-CoV-2 WA1/2020, Omicron BA.2, BA.1, BA.4, BA.5, and BA.2.12.1 variants in two sets of cohorts. The study cohorts were 1) 27 COVID-19 messenger ribonucleic acid (mRNA) BNT162b2 vaccine two-dose dose and booster vaccinated individuals and 2) 27 Omicron BA.2/BA.1-infected subjects.
Individuals with a history of COVID-19, a SARS-CoV-2 nucleocapsid (N)-positive serology, recipients of other COVID-19 vaccinations, or taking immunosuppressive drugs were excluded from the vaccine cohort. Additionally, all but one person in the Omicron infection cohort was COVID-19 vaccinated. Further, the samples were collected about 29 days after SARS-CoV-2 diagnosis.
Results and conclusions
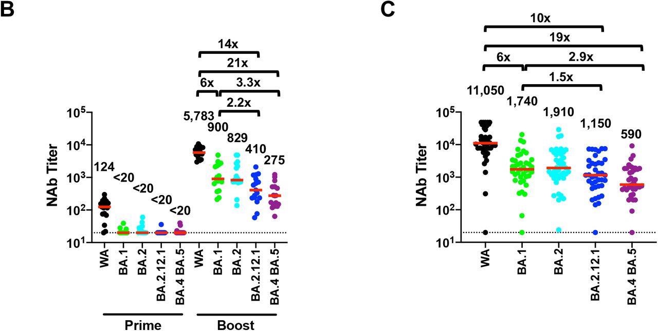
According to the study results, six months following two-dose BNT162b2 vaccinations, median pseudovirus NAb titers against the SARS-CoV-2 WA1/2020 strain was 124 but less than 20 to all Omicron sublineages. The median NAb levels elevated drastically to 275, 410, 829, 900, and 5,783 to the Omicron BA.4/BA.5, BA.2.12.1, BA.2, BA.1 variants, and WA1/2020 strain, respectively, two weeks after the booster dose. These data imply the median NAb levels of BA.4/BA.5, BA.2.12.1, BA.2, and BA.1 had a 21.0-, 14.1-, 7.0-, and 6.4-fold drop, respectively, relative to WA1/2020. Further, the median NAb concentrations of BA.2.12.1 and BA.4/BA.5 were 2.2- and 3.3-time, respectively, lower than BA.1.

Neutralizing antibody responses to Omicron subvariants. A. Cartoon showing BA.1, BA.2, BA.2.12.1, BA.4, and BA.5 mutations in the SARS-CoV-2 Spike. BA.4 and BA.5 have identical Spike sequences. NTD, N-terminal domain; RBD, receptor-binding domain; RBM, receptor binding motif; SD1, subdomain 1; SD2, subdomain 2; FP, fusion peptide; HR1, heptad repeat 1; HR2, heptad repeat 2
In the Omicron infection group, median NAb levels were 590, 1,150, 1,910, 1,740, and 11,050 to Omicron BA.4/BA.5, BA.2.12.1, BA.2, BA.1 subvariants, and WA1/2020 strain, respectively. These results indicate an 18.7-, 9.6-, 5.8-, and 6.4-time decline in median NAb concentrations of BA.4/BA.5, BA.2.12.1, BA.2, and BA.1, respectively, relative to WA1/2020. Besides, the median NAb concentrations of BA.4/BA.5 and BA.2.12.1 were 2.9- and 1.5-time lower than BA.1.

Neutralizing antibody responses to Omicron subvariants. Neutralizing antibody (NAb) titers by a luciferase-based pseudovirus neutralization assay in individuals six months following initial BNT162b2 vaccination (Prime) and two weeks following BNT162b2 boost (Boost). C. NAb titers in individuals following infection with BA.1 or BA.2. All were vaccinated except for the one individual with negative NAb titers. NAb responses were measured against the SARS-CoV-2 WA1/2020, Omicron BA.1, BA.2, BA.2.12.1, and BA.4/BA.5 variants. Medians (red bars) are depicted and shown numerically with fold differences.
Overall, the study findings showed that the Omicron BA.2.12.1, BA.5, and BA.4 variants notably evade NAbs elicited by SARS-CoV-2 infection and vaccination. In addition, BA.5/BA.4 NAb concentrations, and to a minor degree BA.2.12.1 NAb levels, were lower than BA.2 and BA.1 NAb titers, implying that the SARS-CoV-2 Omicron variant evolved with significant neutralization escape traits. These data have immense public health relevance and offer immunologic insights for the current BA.2.12.1, BA.5, and BA.4 outbreaks in areas with high SARS-CoV-2 vaccination rates and BA.2/BA.1 infection.

This news article was a review of a preliminary scientific report that had not undergone peer-review at the time of publication. Since its initial publication, the scientific report has now been peer reviewed and accepted for publication in a Scientific Journal. Links to the preliminary and peer-reviewed reports are available in the Sources section at the bottom of this article. View Sources
Journal references:
- Preliminary scientific report.
Neutralization Escape by the SARS-CoV-2 Omicron Variants BA.2.12.1 and BA.4/BA.5; Nicole Hachmann, Jessica Miller, Ai-ris Collier, John Ventura, Jingyou Yu, Marjorie Rowe, Esther Bondzie, Olivia Powers, Nehalee Surve, Kevin Hall, Dan H. Barouch. medRxiv preprint 2022, DOI: https://doi.org/10.1101/2022.05.16.22275151, https://www.medrxiv.org/content/10.1101/2022.05.16.22275151v1
- Peer reviewed and published scientific report.
Hachmann, Nicole P., Jessica Miller, Ai-ris Y. Collier, John D. Ventura, Jingyou Yu, Marjorie Rowe, Esther A. Bondzie, et al. 2022. “Neutralization Escape by SARS-CoV-2 Omicron Subvariants BA.2.12.1, BA.4, and BA.5.” New England Journal of Medicine, June. https://www.nejm.org/doi/10.1056/NEJMc2206576.