Study shows IgA antibodies play a significant role in neutralizing SARS-CoV-2

A recent paper by researchers from Australia, currently available on the medRxiv* preprint server, shows how Immunoglobulin A (IgA) antibodies in individuals who were infected with the severe acute respiratory syndrome coronavirus 2 (SARS-CoV-2) contribute to the neutralization of the virus and its variants, even though this response is heterogeneous and less potent when compared to IgG antibodies.

Study: Heterologous SARS-CoV-2 IgA neutralising antibody responses in convalescent plasma. Image Credit: Corona Borealis Studio / ShutterstockStudy: Heterologous SARS-CoV-2 IgA neutralising antibody responses in convalescent plasma​​​​​​​. Image Credit: Corona Borealis Studio / Shutterstock

This news article was a review of a preliminary scientific report that had not undergone peer-review at the time of publication. Since its initial publication, the scientific report has now been peer reviewed and accepted for publication in a Scientific Journal. Links to the preliminary and peer-reviewed reports are available in the Sources section at the bottom of this article. View Sources

In order to infect human cells, SARS-CoV-2 uses the receptor-binding domain (RBD) to engage with the angiotensin-converting enzyme 2 (ACE2). Consequently, antibodies generated towards RBD after infection or vaccination can block this interaction with the ACE2, subsequently offsetting SARS-CoV-2 and halting the development of coronavirus disease 2019 (COVID-19).

This is why neutralizing antibodies are viewed as a strong correlate of protection for most viral vaccines, including SARS-CoV-2 vaccines, with IgM and IgG being widely implicated in the effective neutralization of the pandemic virus. But what about other antibodies in the human immune repertoire?

Throughout the COVID-19 pandemic, the study of IgA responses against SARS-CoV-2 has been relatively neglected. We know that IgA in the plasma peaks during acute infection and is somewhat dominant in that phase but relatively transient in nature.

This paper, first-authored by Dr. Samantha K Davis from the University of Melbourne in Victoria (Australia), aimed to examine purified fractions of plasma and purified IgA and IgG in order to appraise the contribution of these isotypes to the polyclonal convalescent antibody response to RBD and its neutralization capacity.

Determining the contribution of IgA to neutralization

A total of 41 SARS-CoV-2 convalescent subjects and 26 uninfected subjects donated their plasma samples for research purposes. A multiplex binding inhibition assay, highly comparable to the gold standard, was used to examine the neutralization properties of obtained plasma samples.

Furthermore, to determine the contribution of IgG and IgA to the neutralizing capacity of convalescent plasma, the researchers have depleted IgA from plasma and also depleted plasma of both IgA and IgG. This way, they assessed the propensity of antibody depleted plasma fractions to inhibit RBD binding to ACE2.

This research group has compared the ACE2 inhibitory capacity of matched purified IgG and IgA from the same individuals at equivalent total purified antibody concentrations. In addition, many other steps have been pursued to ascertain the importance of antibody titer for an individual's ability to facilitate IgA mediated ACE2 binding inhibition.

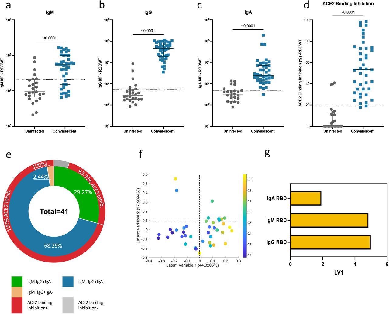
Convalescent plasma-induced robust anti-SARS-CoV-2 RBDWT antibody isotypes levels that inhibit ACE2 from binding RBDWT Convalescent (n-41) (blue) and uninfected control (n=26) (grey) plasma (final dilution 1:100) was assessed for IgM (a), IgG (b) and IgA (c) antibody binding to SARS-CoV-2 RBDWT via multiplex. A positive threshold (grey dotted line) was defined as the 75th percentile of antibody binding (MFI) for uninfected control plasma to respective antigens. (d) RBDWT ACE2 binding inhibition (%) of convalescent (blue) and uninfected control (grey) plasma (diluted 1:100). A positive threshold (grey dotted line) was defined as >20% ACE2 binding inhibition. (e) Pie chart outlining the percentage of subjects seropositive for anti-RBDWT antibody isotypes (IgM-IgG+IgA+ (green), IgM+IgG+IgA+ (blue), IgM+IgG+IgA-(yellow)) in the inner ring and the percentage of each seropositive subset with ACE2 binding inhibition in the outer red ring. Partial Least Squares Regression (PLSR) were conducted to determine the multivariate relationship between anti-RBD-specific isotype antibodies (IgG, IgA, and IgM) and % RBDWT-ACE2 binding inhibition (% ACE2 binding inhibition illustrated as a color gradient legend on the right-yellow-strongest to dark blue-weakest). PLSR Scores (f) and loadings plot (g). Percent variance for each latent variable (LV) in parentheses.

Convalescent plasma-induced robust anti-SARS-CoV-2 RBDWT antibody isotypes levels that inhibit ACE2 from binding RBDWT Convalescent (n-41) (blue) and uninfected control (n=26) (grey) plasma (final dilution 1:100) was assessed for IgM (a), IgG (b) and IgA (c) antibody binding to SARS-CoV-2 RBDWT via multiplex. A positive threshold (grey dotted line) was defined as the 75th percentile of antibody binding (MFI) for uninfected control plasma to respective antigens. (d) RBDWT ACE2 binding inhibition (%) of convalescent (blue) and uninfected control (grey) plasma (diluted 1:100). A positive threshold (grey dotted line) was defined as >20% ACE2 binding inhibition. (e) Pie chart outlining the percentage of subjects seropositive for anti-RBDWT antibody isotypes (IgM-IgG+IgA+ (green), IgM+IgG+IgA+ (blue), IgM+IgG+IgA-(yellow)) in the inner ring and the percentage of each seropositive subset with ACE2 binding inhibition in the outer red ring. Partial Least Squares Regression (PLSR) were conducted to determine the multivariate relationship between anti-RBD-specific isotype antibodies (IgG, IgA, and IgM) and % RBDWT-ACE2 binding inhibition (% ACE2 binding inhibition illustrated as a color gradient legend on the right-yellow-strongest to dark blue-weakest). PLSR Scores (f) and loadings plot (g). Percent variance for each latent variable (LV) in parentheses.

IgA can inhibit SARS-CoV-2 receptor binding

The results have shown that, during the early convalescence period, anti-RBD plasma IgA antibodies can contribute to the neutralizing capacity for many individuals, alongside IgG and IgM isotypes. More specifically, plasma IgA from more than 60% of the individual samples that have been included in the study shows the capacity to inhibit the interaction between RBD and ACE2.

In addition, a decreased neutralization effect that was observed when IgA was depleted from convalescent plasma supports this theory. For the first time, it was also shown that IgA depletion and IgG depletion also reduces neutralization for SARS-CoV-2 strains that harbor RBD mutations.

More specifically, plasma IgA and IgG antibodies from the test subjects broadly recognized kindred RBD epitopes and showed similar ability to inhibit ACE2 from binding 22 out of 23 different prevalent RBD proteins with a single amino acid mutation.

Implications for further analysis of vaccine response

Overall, this research group has demonstrated that convalescent plasma IgA recognizes not only RBD of the original SARS-CoV-2 strain but also a myriad of RBD mutants, with the ability to halt ACE2 engagement with RBD akin to IgG when sufficient IgA titers are induced.

"Furthermore, the convalescent IgA neutralizing response is highly heterogeneous between individuals, with a third of the cohort inducing stronger IgA-mediated inhibition of RBD engagement with ACE2 than IgG, when tested at equivalent concentrations", explain study authors in this medRxiv paper which is currently under peer review.

In any case, dissecting the IgA response in the context of vaccination against COVID-19, as well as how it responds to different variants of concern, will be pivotal in further addressing the importance of IgA in a protective polyclonal antibody response.

This news article was a review of a preliminary scientific report that had not undergone peer-review at the time of publication. Since its initial publication, the scientific report has now been peer reviewed and accepted for publication in a Scientific Journal. Links to the preliminary and peer-reviewed reports are available in the Sources section at the bottom of this article. View Sources

Journal references:

Article Revisions

  • May 11 2023 - The preprint preliminary research paper that this article was based upon was accepted for publication in a peer-reviewed Scientific Journal. This article was edited accordingly to include a link to the final peer-reviewed paper, now shown in the sources section.
Dr. Tomislav Meštrović

Written by

Dr. Tomislav Meštrović

Dr. Tomislav Meštrović is a medical doctor (MD) with a Ph.D. in biomedical and health sciences, specialist in the field of clinical microbiology, and an Assistant Professor at Croatia's youngest university - University North. In addition to his interest in clinical, research and lecturing activities, his immense passion for medical writing and scientific communication goes back to his student days. He enjoys contributing back to the community. In his spare time, Tomislav is a movie buff and an avid traveler.

Citations

Please use one of the following formats to cite this article in your essay, paper or report:

  • APA

    Meštrović, Tomislav. (2023, May 11). Study shows IgA antibodies play a significant role in neutralizing SARS-CoV-2. News-Medical. Retrieved on January 15, 2026 from https://appetitescience.com/news/20220213/Study-shows-IgA-antibodies-play-a-significant-role-in-neutralizing-SARS-CoV-2.aspx.

  • MLA

    Meštrović, Tomislav. "Study shows IgA antibodies play a significant role in neutralizing SARS-CoV-2". News-Medical. 15 January 2026. <https://appetitescience.com/news/20220213/Study-shows-IgA-antibodies-play-a-significant-role-in-neutralizing-SARS-CoV-2.aspx>.

  • Chicago

    Meštrović, Tomislav. "Study shows IgA antibodies play a significant role in neutralizing SARS-CoV-2". News-Medical. https://appetitescience.com/news/20220213/Study-shows-IgA-antibodies-play-a-significant-role-in-neutralizing-SARS-CoV-2.aspx. (accessed January 15, 2026).

  • Harvard

    Meštrović, Tomislav. 2023. Study shows IgA antibodies play a significant role in neutralizing SARS-CoV-2. News-Medical, viewed 15 January 2026, https://appetitescience.com/news/20220213/Study-shows-IgA-antibodies-play-a-significant-role-in-neutralizing-SARS-CoV-2.aspx.

Comments

The opinions expressed here are the views of the writer and do not necessarily reflect the views and opinions of News Medical.
Post a new comment
Post

Sign in to keep reading

We're committed to providing free access to quality science. By registering and providing insight into your preferences you're joining a community of over 1m science interested individuals and help us to provide you with insightful content whilst keeping our service free.

or

While we only use edited and approved content for Azthena answers, it may on occasions provide incorrect responses. Please confirm any data provided with the related suppliers or authors. We do not provide medical advice, if you search for medical information you must always consult a medical professional before acting on any information provided.

Your questions, but not your email details will be shared with OpenAI and retained for 30 days in accordance with their privacy principles.

Please do not ask questions that use sensitive or confidential information.

Read the full Terms & Conditions.

You might also like...
Long COVID linked to heavier periods and symptom flare-ups during menstruation