Booster dose of Pfizer-BioNTech COVID vaccine protects elderly against Omicron

In a recent study posted to the medRxiv* preprint server, researchers discuss the impact of messenger ribonucleic acid (mRNA) booster immunization on the neutralizing activity against the severe acute respiratory syndrome coronavirus 2 (SARS-CoV-2) Omicron variant in elderly individuals.

Study: Durability of Omicron-neutralizing serum activity following mRNA booster immunization in elderly individuals. Image Credit: Yuganov Konstantin / Shutterstock.com

Study: Durability of Omicron-neutralizing serum activity following mRNA booster immunization in elderly individuals. Image Credit: Yuganov Konstantin / Shutterstock.com

This news article was a review of a preliminary scientific report that had not undergone peer-review at the time of publication. Since its initial publication, the scientific report has now been peer reviewed and accepted for publication in a Scientific Journal. Links to the preliminary and peer-reviewed reports are available in the Sources section at the bottom of this article. View Sources

Background

Older age is a common risk factor for severe disease and mortality following SARS-CoV-2 infection. Thus, elderly individuals have been prioritized for both primary and booster vaccination against the coronavirus disease 2019 (COVID-19).

The emergence of the SARS-CoV-2 Omicron variant is of particular concern for older individuals as compared to younger individuals because there has been a greater amount of time since the elderly received their COVID-19 vaccine. While booster vaccines can induce Omicron-neutralizing activity, their long-term effects on the elderly are not yet clear.

About the study

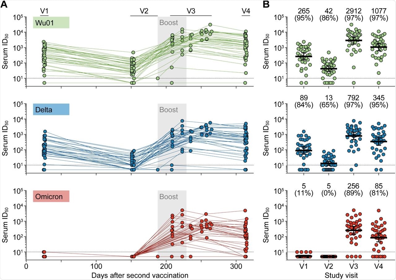
The researchers of the present study longitudinally determined SARS-CoV-2 neutralizing activity of sera against different SARS-Cov-2 variants in a prospective cohort of 37 individuals with a median age of 82 years. All study participants were monitored for ten months after a two-dose BNT162b2 vaccination and for up to 4.5 months after receiving a single BNT162b2 booster vaccine dose.

Using a pseudovirus assay, the researchers determined 50% geometric mean inhibitory serum dilutions (GeoMean ID50) against the SARS-CoV-2 Wu01 vaccine strain, as well as the Delta and Omicron variants. Upon completion of the two-dose vaccine regimen, the researchers collected sera from the participants at one and five months.

Study findings

The results show that detectable neutralizing activity against Omicron was almost absent after two vaccine doses; however, these levels returned in 89% of the participants after booster immunization. Two BNT162b2 vaccine doses induced detectable neutralizing activity against the Wu01 and Delta strains at 95% and 84%, respectively, in most individuals, while neutralizing activity against Omicron was undetectable or only minimally detectable.

Over the four months of follow-up, neutralizing serum titers declined by six- and seven-fold, respectively, against Wu01 and Delta strains. The researchers obtained early post-boost sera samples one month after booster vaccination and found that booster immunization led to an over 50-fold increase in neutralizing activity against the Wu01 and Delta strains. Furthermore, booster immunization was found to induce a strong Omicron neutralizing activity in 89% of the elderly participants.

Follow-up samples obtained three to five months after the booster vaccination showed that neutralizing titers against the Wu01, Delta, and Omicron strains declined by 2.7-, 2.3-, and 3.0-fold, respectively. The team used linear mixed-effects models to determine the decline rate in neutralizing activity and found that neutralizing titers against the SARS-CoV-2 Wu01, Delta, and Omicron variants showed similar declines following booster dose. Furthermore, detectable activity was maintained against Omicron in 81% of individuals.

Longitudinal assessment of SARS-CoV-2-neutralizing serum activity in elderly individuals.

Longitudinal assessment of SARS-CoV-2-neutralizing serum activity in elderly individuals.

Conclusions

The current study demonstrates the effectiveness of mRNA booster doses in inducing neutralizing activity against the SARS-CoV-2 Omicron variant in the highly vulnerable elderly population. Furthermore, these findings provide crucial information on the durability of vaccine response.

Furthermore, booster immunizations were found to be highly valuable tools that can restore waning vaccine effectiveness and reduce the risk of severe disease in the elderly in the absence of vaccines specific to the Omicron variant. Taken together, these findings also show that previous knowledge about waning humoral immunity can guide vaccination strategies against the Omicron variant in the highly vulnerable elderly population.

This news article was a review of a preliminary scientific report that had not undergone peer-review at the time of publication. Since its initial publication, the scientific report has now been peer reviewed and accepted for publication in a Scientific Journal. Links to the preliminary and peer-reviewed reports are available in the Sources section at the bottom of this article. View Sources

Journal references:

Article Revisions

  • May 11 2023 - The preprint preliminary research paper that this article was based upon was accepted for publication in a peer-reviewed Scientific Journal. This article was edited accordingly to include a link to the final peer-reviewed paper, now shown in the sources section.
Susha Cheriyedath

Written by

Susha Cheriyedath

Susha is a scientific communication professional holding a Master's degree in Biochemistry, with expertise in Microbiology, Physiology, Biotechnology, and Nutrition. After a two-year tenure as a lecturer from 2000 to 2002, where she mentored undergraduates studying Biochemistry, she transitioned into editorial roles within scientific publishing. She has accumulated nearly two decades of experience in medical communication, assuming diverse roles in research, writing, editing, and editorial management.

Citations

Please use one of the following formats to cite this article in your essay, paper or report:

  • APA

    Cheriyedath, Susha. (2023, May 11). Booster dose of Pfizer-BioNTech COVID vaccine protects elderly against Omicron. News-Medical. Retrieved on January 15, 2026 from https://appetitescience.com/news/20220206/Booster-dose-of-Pfizer-BioNTech-COVID-vaccine-protects-elderly-against-Omicron.aspx.

  • MLA

    Cheriyedath, Susha. "Booster dose of Pfizer-BioNTech COVID vaccine protects elderly against Omicron". News-Medical. 15 January 2026. <https://appetitescience.com/news/20220206/Booster-dose-of-Pfizer-BioNTech-COVID-vaccine-protects-elderly-against-Omicron.aspx>.

  • Chicago

    Cheriyedath, Susha. "Booster dose of Pfizer-BioNTech COVID vaccine protects elderly against Omicron". News-Medical. https://appetitescience.com/news/20220206/Booster-dose-of-Pfizer-BioNTech-COVID-vaccine-protects-elderly-against-Omicron.aspx. (accessed January 15, 2026).

  • Harvard

    Cheriyedath, Susha. 2023. Booster dose of Pfizer-BioNTech COVID vaccine protects elderly against Omicron. News-Medical, viewed 15 January 2026, https://appetitescience.com/news/20220206/Booster-dose-of-Pfizer-BioNTech-COVID-vaccine-protects-elderly-against-Omicron.aspx.

Comments

The opinions expressed here are the views of the writer and do not necessarily reflect the views and opinions of News Medical.
Post a new comment
Post

Sign in to keep reading

We're committed to providing free access to quality science. By registering and providing insight into your preferences you're joining a community of over 1m science interested individuals and help us to provide you with insightful content whilst keeping our service free.

or

While we only use edited and approved content for Azthena answers, it may on occasions provide incorrect responses. Please confirm any data provided with the related suppliers or authors. We do not provide medical advice, if you search for medical information you must always consult a medical professional before acting on any information provided.

Your questions, but not your email details will be shared with OpenAI and retained for 30 days in accordance with their privacy principles.

Please do not ask questions that use sensitive or confidential information.

Read the full Terms & Conditions.

You might also like...
New rapid test distinguishes real HIV infections from vaccine-related false positives