A recent study from Spain showed that the infection with the severe acute respiratory syndrome coronavirus 2 (SARS-CoV-2) can change the overall structure and diversity of the nasopharyngeal microbiota in pregnant women – which persists even weeks after clinical infection. The paper is currently available on Research Square preprint* server.
The upper respiratory system is a primary portal of entry for many pathogens, and the literature suggests that perturbations and changes in the microbiota of the upper respiratory tract (which includes nose and nasopharynx) modulate the host’s propensity to various pathological conditions, such as acute respiratory tract infections.
This is also the case with SARS-CoV-2, the causative agent of the ongoing coronavirus disease 2019 (COVID-19) pandemic, which readily enters the host through the upper airways. Consequently, the resident microorganisms found there (also known as microbiota of the respiratory system) may play a significant role from initiation to progression of the disease.
Still, thus far, evidence on the exact relationship between the SARS-CoV-2 infection and the upper respiratory tract microbiota is still relatively scarce and discordant. And it is this paucity of reliable data that makes the situation in certain groups of people (such as pregnant women and immunocompromised individuals) even more unclear.
In this new study, led by Dr. Francesca Crovetto from the Barcelona Center for Maternal-Fetal and Neonatal Medicine, Hospital Sant Joan de Déu and Hospital Clínic in Spain, the nasopharyngeal microbiota in pregnant women infected with SARS-CoV-2 was assessed for the first time, and subpopulations have been compared.
Comparing microbiota in pregnant women
For the purposes of this study, pregnant women have been enrolled from a multicenter population-based cohort between March and June 2020 in Barcelona (Spain), in which the SARS-CoV-2 infection status has been determined by nasopharyngeal reverse transcription-polymerase chain reaction (RT–PCR) and antibody level in peripheral blood.
Furthermore, deoxyribonucleic acid (DNA) has been extracted from nasopharyngeal swab samples, and specific regions of the bacteria necessary for their identifications have been amplified using region-specific primers. The differential abundance of bacterial taxa was tested to evaluate alpha/beta diversity.
The researchers were interested not only in the composition of nasopharyngeal microbiota in pregnant women infected with SARS-CoV-2 but also in potential differences in women with active versus past infection, as well as in symptomatic versus asymptomatic infection.

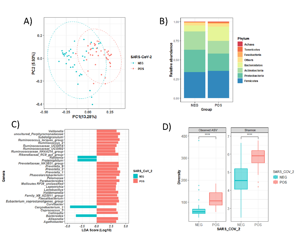
The nasopharyngeal microbiota of pregnant women is altered by SARS-CoV-2 infection. A) Principal coordinates analysis (PCoA) ordination plot based on unweighted UniFrac distances according to SARS-CoV-2 infection. Each point corresponds to a sample. B) Barplots showing the composition of the nasopharyngeal microbiota of the population in healthy (NEG) and SARS-CoV-2-infected (POS) pregnant women. Phyla with a relative abundance lower than 0.5% and Cyanobacteria were grouped as “Others” for plotting. C) LDA effect size (LEfSe) analysis showing the genera that most discriminate both health conditions (infected vs. no infected). An LDA score >3 was considered a significant threshold. D) Boxplots showing the differences in the alpha diversity measured as observed ASV (amplicon sequence variant) and Shannon indexes according to SARS-CoV-2 infection. Statistical analysis of the differences between groups was calculated using the Kruskal–Wallis test with FDR correction for multiple comparisons. POS: Positive result for SARS-CoV-2 (red), NEG: Negative result for SARS-CoV-2 (blue). *p<0.05, ** p<0.01, ***p<0.001
Differences in microbiota composition
The study has shown differences in microbiota richness and evenness between SARS-CoV-2-positive pregnant women and those negative for the vires. More specifically, there was a higher relative abundance of Tenericutes and Bacteroidetes phyla (the latter primarily due to the higher abundance of the Prevotellaceae family).
In addition, this research group has shown that detected microbial changes were somewhat similar among women with past and present SARS-CoV-2 infection, while no significant differences were reported in the most severe cases of COVID-19.
An additional finding of this intriguing paper was the link between bacterial taxa that have been overrepresented in SARS-CoV-2-infected women and the levels of antibodies (primarily IgA and IgM). This implies a potential relationship between the microbiota and subsequent immune response to the infection with SARS-CoV-2.
The paper further explains that a negative association between levels of IgA and IgM antibodies and the Corynebacterium genus has been detected. As the aforementioned genus represents one of the main constituents of nasopharyngeal microbiota related to a healthy condition, this is indeed an important finding.
Confirming long-lasting effects
In a nutshell, this study reported changes in the nasopharyngeal microbial community of pregnant women infected with SARS-CoV-2, which persisted even after the infectious course. Basically, the results support the notion of long-lasting effects of these changes, with important implications for affected individuals.
“Since we did not have a baseline evaluation, we cannot ascertain whether changes in the microbiota were present before the infection”, say study authors in this paper. “However, we believe this is unlikely, considering that other respiratory infections have also been reported to induce changes in the nasopharyngeal microbiota,” they add.
In any case, additional studies will be needed to confirm these results and appraise potential clinical implications of nasopharyngeal microbiota modifications in pregnancies complicated with SARS-CoV-2-CoV-2 infection.

This news article was a review of a preliminary scientific report that had not undergone peer-review at the time of publication. Since its initial publication, the scientific report has now been peer reviewed and accepted for publication in a Scientific Journal. Links to the preliminary and peer-reviewed reports are available in the Sources section at the bottom of this article. View Sources
Journal references:
- Preliminary scientific report.
Crovetto, F. et al. (2022). Nasopharyngeal Microbiota Profiling of Pregnant Women With Sars-CoV-2 Infection. Research Square. https://doi.org/10.21203/rs.3.rs-1232752/v1, https://www.researchsquare.com/article/rs-1232752/v1
- Peer reviewed and published scientific report.
Crovetto, Francesca, Marta Selma-Royo, Fàtima Crispi, Belén Carbonetto, Rosalia Pascal, Marta Larroya, Irene Casas, et al. 2022. “Nasopharyngeal Microbiota Profiling of Pregnant Women with SARS-CoV-2 Infection.” Scientific Reports 12 (1): 13404. https://doi.org/10.1038/s41598-022-17542-z. https://www.nature.com/articles/s41598-022-17542-z.