Across the globe, SARS-CoV-2 causes significant morbidity and mortality. In the aftermath of the discovery of a novel SARS-CoV-2 strain belonging to the Pango lineage B.1.1.529, outbreaks have spread rapidly worldwide. The World Health Organization (WHO) classified SARS-CoV-2 variant B.1.1.529 as a Variant of Concern (VOC) due to possible changes in viral characteristics and designated it as “Omicron.”
Omicron contains a higher number of mutations in its spikes compared to previous VOCs, which can dramatically alter its infectivity and immune evasion capabilities, raising serious concerns for global public health. However, coronavirus disease 2019 (COVID-19) vaccines remain the best defense against severe acute respiratory syndrome coronavirus 2 (SARS-CoV-2) and its variants of concern.
A person infected with the SARS-CoV-2 coronavirus after being fully vaccinated for COVID-19 will be considered a breakthrough case. However, the occurrence of this is likely for a small percentage of people receiving any vaccine since no vaccine can guarantee 100% protection against outbreaks of infection in all patients receiving it. Now, new research suggests breakthrough infections after vaccination wind up protecting against other variants of concern.
Published on the preprint medRxiv* server and awaiting peer review, the findings showed that the significant factor behind breakthrough Omicron infections is the timing from vaccination. The time between vaccination and breakthrough infections induced effective or cross-reactive neutralizing antibodies that neutralize Omicron after Alpha or Delta breakthrough infections.

Study: Vaccination-infection interval determines cross-neutralization potency to SARS-CoV-2 Omicron after breakthrough infection by other variants. Image Credit: stockwars / Shutterstock.com

This news article was a review of a preliminary scientific report that had not undergone peer-review at the time of publication. Since its initial publication, the scientific report has now been peer reviewed and accepted for publication in a Scientific Journal. Links to the preliminary and peer-reviewed reports are available in the Sources section at the bottom of this article. View Sources
The Omicron variant was first identified in South Africa in November 2021. Since its discovery, Omicron has spread to around 135 countries worldwide and has been the key driver behind a surge of COVID-19 cases in both unvaccinated and vaccinated individuals. Ongoing studies suggest that vaccinated individuals have limited neutralizing activity against Omicron, although cases appear milder.
“Immune histories with breakthrough infections can overcome the resistance to infection by the Omicron, with the vaccination-infection interval being the key determinant of the magnitude and breadth of neutralization,” concluded the researchers.
Omicron shows higher resistance to vaccine-induced antibodies than other SARS-CoV-2 variants
The researchers tested neutralizing antibody activity in plasma samples of 20 healthcare workers who received two doses of the Pfizer-BioNTech COVID-19 vaccine against several SARS-CoV-2 strains. Samples were taken about 52 days and 171 days after the second dose.
Immune responses were tested against Beta, Delta, and Omicron using pseudovirus-based and live-virus neutralization assays. The SARS-CoV-2 Pango lineage A served as a reference for ancestral strains.
Results showed that the Omicron variant caused a significant 3- to 8-fold decrease in the neutralizing activity of fully vaccinated individuals. Specifically, neutralizing activity in almost all samples was nonexistent against Omicron. Loss of neutralizing activity was more significant with Omicron than with the Beta and Delta variants.
Cross-reactive neutralizing antibodies after breakthrough Alpha or Delta infection
Previous research suggests breakthrough infections after a two-dose vaccination boosted immune responses that neutralized other SARS-CoV-2 variants more effectively. In the current study, the researchers tested if the theory also held for Omicron.
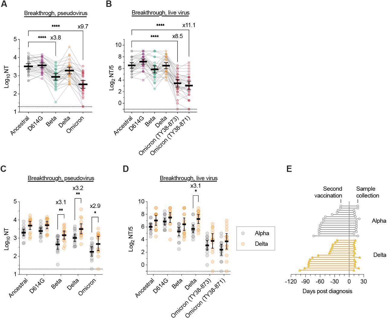
The team examined convalescent serum samples from vaccinated individuals with breakthrough Alpha or Delta infections — about half of infections were from Delta, which occurred later in the Alpha epidemic and 60 days or more after vaccination.
They found an increase in neutralizing activity against Delta compared to the original SARS-CoV-2 strain. The elevated neutralization against Delta was highest among individuals previously infected with the Delta variant. This suggests “breakthrough infection preferentially induces antibodies with high neutralizing activity against the infected variant.”
Neutralizing activity showed a 3.8-fold reduction when faced with Beta. Further, Omicron reduced neutralizing activity by 9.7-fold. In a live-virus neutralization assay, two isolated samples of the Omicron variant decreased neutralizing activity by almost 10-fold compared to the ancestral strain.
But compared to neutralizing activity in the vaccinated-only cohort, the researchers found significant individual variations in the magnitude of reduction in neutralizing activity. For instance, some serum samples of vaccinated individuals with breakthrough infections showed high cross-neutralizing activity. Moreover, in these samples, cross-neutralization protected against Omicron to a level seen with previous SARS-CoV-2 variants.
The potential for cross-neutralization after a breakthrough infection was greater against the Omicron variant than the Delta variant.

High resistance of SARS-CoV-2 Omicron variant to neutralizing antibodies from mRNA vaccinees (A, B) Neutralization titers (NTs) of early vaccinee serums against variants of SARS-CoV-2 pseudoviruses (A) and live viruses (B). (C, D) Neutralization titers of late vaccinee serums against variants of SARS-CoV-2 pseudoviruses (C) and live viruses (D). Data from the same serum are connected with lines, and the mean ± 95% CI of each serum titer is presented. The titers between the ancestral and variants were compared using the one-way ANOVA with Dunnett’s test; ****p <0.0001. Fold-reductions are indicated above columns in statistically significant cases.
Cross-neutralization is associated with timing between vaccination and breakthrough infections
As the time between vaccination and breakthrough infection increased, so did the neutralizing activity against each variant, including Omicron.
The association between neutralizing activity and vaccination-to-infection was strongest for the Beta and Omicron variants. However, the trend differed for neutralizing activity against Delta after recovering from a Delta-induced breakthrough infection.

Cross-neutralization to the Omicron variant by sera from individuals who experienced mRNA vaccine breakthrough Alpha or Delta variant infections (A, B) Neutralization titers of vaccine-breakthrough case serums against variants of SARS-CoV-2 pseudoviruses (A) and live viruses (B). Data from the same serum are connected with lines, and the mean ± 95% CI of each serum titer is presented. The titers between the ancestral and variants were compared using the one-way ANOVA with Dunnett’s test; ****p <0.0001. Fold-reductions are indicated above columns in statistically significant cases. (C, D) Comparison of the neutralization titers between background variant types of breakthrough infection against variants of SARS-CoV-2 pseudo-viruses (C) and live viruses (D). The titers between the background variants types were compared using the two-way ANOVA with Sidak’s test; *p <0.05, **p <0.01. Fold-increases are indicated above columns in statistically significant cases. (E) Timeline of sample collection in vaccine breakthrough individuals: Alpha (n=15) and Delta (n=15). Timing from second vaccination to sample collection are indicated as line-connected circles. Day 0 (dotted line) indicates the day of COVID-19 diagnosis.
With age being a potential confound, the researchers analyzed the results again, but only including patients younger than 60. Again, similar to what they observed before, the researchers found a positive correlation between cross-neutralization against SARS-CoV-2 variants and the time between vaccination and breakthrough infections.

Positive correlation between cross-neutralization activity against SARS-CoV-2 variants and interval between vaccination and breakthrough infection (A-K) Correlation between interval from vaccination to breakthrough infection and the neutralization titers of the serums against variants of SARS-CoV-2 pseudoviruses (A-E) and live viruses (F-K). The correlation plots represent against ancestral (A, F), D614G (B, G), Beta (C, H), Delta (E, I), and Omicron (F, J, K) pseudo and live viruses, respectively. The regression line, Pearson correlation r value, and p value are shown.

This news article was a review of a preliminary scientific report that had not undergone peer-review at the time of publication. Since its initial publication, the scientific report has now been peer reviewed and accepted for publication in a Scientific Journal. Links to the preliminary and peer-reviewed reports are available in the Sources section at the bottom of this article. View Sources
Journal references:
- Preliminary scientific report.
Miyamoto S, et al. (2022). Vaccination-infection interval determines cross-neutralization potency to SARS-CoV-2 Omicron after breakthrough infection by other variants. medRxiv. Doi: https://doi.org/10.1101/2021.12.28.21268481, https://www.medrxiv.org/content/10.1101/2021.12.28.21268481v1
- Peer reviewed and published scientific report.
Miyamoto, Sho, Takeshi Arashiro, Yu Adachi, Saya Moriyama, Hitomi Kinoshita, Takayuki Kanno, Shinji Saito, et al. 2022. “Vaccination-Infection Interval Determines Cross-Neutralization Potency to SARS-CoV-2 Omicron after Breakthrough Infection by Other Variants.” Med 3 (4): 249-261.e4. https://doi.org/10.1016/j.medj.2022.02.006. https://www.cell.com/med/fulltext/S2666-6340(22)00089-7?.