T-cell responses to SARS-CoV-2 Omicron variant confer protection to vaccinated individuals

In a recent prospective observational study published on the preprint server bioRxiv*, researchers ascertain whether the severe acute respiratory syndrome coronavirus-2 (SARS-CoV-2) Omicron variant (B.1.1.529) evades cellular immunity.

Study: Preserved T cell reactivity to the SARS-CoV-2 Omicron variant indicates continued protection in vaccinated individuals. Image Credit: microstock3D / Shutterstock.com

Study: Preserved T cell reactivity to the SARS-CoV-2 Omicron variant indicates continued protection in vaccinated individuals. Image Credit: microstock3D / Shutterstock.com

This news article was a review of a preliminary scientific report that had not undergone peer-review at the time of publication. Since its initial publication, the scientific report has now been peer reviewed and accepted for publication in a Scientific Journal. Links to the preliminary and peer-reviewed reports are available in the Sources section at the bottom of this article. View Sources

The emergence of the new SARS-CoV-2 Omicron variant of concern (VOC), which was quickly followed by a staggering surge in coronavirus disease 2019 (COVID-19) cases across the globe, is alarming. Researchers have discovered over 35 mutations in the spike (S) protein of the B1.1.529 variant that may confer increased transmissibility and immune-escape abilities to this new strain of SARS-CoV-2.

Several studies have reported decreased neutralizing potency of sera from vaccinated individuals and convalescent patients; therefore, new investigations to determine cellular immunity against the Omicron variant are essential.

About the study

In the present study, researchers examined the sera samples of vaccinated individuals to investigate T-cell reactivity against the mutated regions in the S protein of the SARS-CoV-2 Omicron variant, as well as the remaining T-cell immunity against the whole S protein by peptide stimulation analysis.

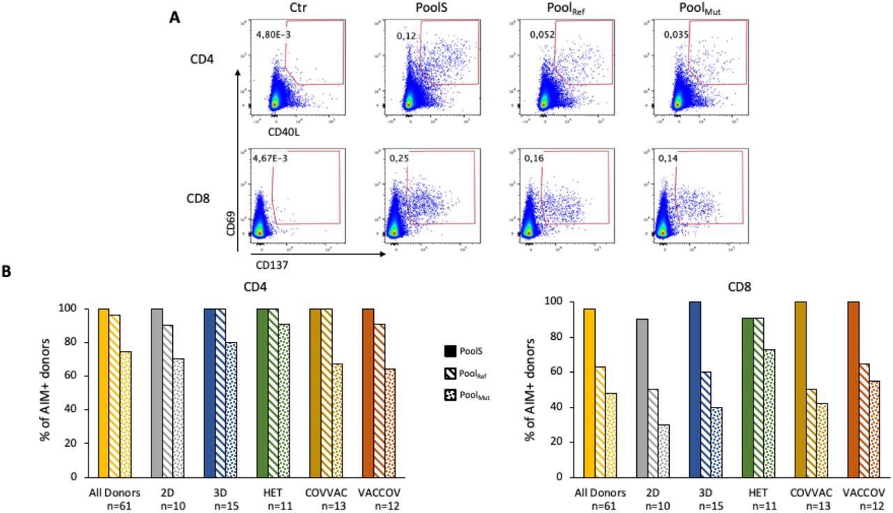
A total of 61 vaccinated individuals were selected for the study, which included hospital workers, scientists, and their family members or acquaintances. The participants were classified into five groups based on vaccination status and COVID-19 history: 1) two-dose vaccine recipients, 2) three-dose vaccinees, 3) heterologous vaccinees (adenoviral vaccine + messenger ribonucleic acid [mRNA] vaccine), 4) vaccinated individuals with subsequent SARS-CoV-2 infection, and 5) infected individuals who were subsequently vaccinated.

Peripheral blood mononuclear cells (PBMCs) were isolated from the blood samples of participants and an in vitro assay was performed with three different peptide pools of 15 amino acids length. One of the peptide pools was constructed with the peptides of the whole S protein of the original SARS-CoV-2 strain. The second pool (PoolMut) had only the mutated regions of the Omicron variant, whereas the third pool (PoolRef) consisted of both the Omicron and original SARS-CoV-2 strain regions.

Study findings

The frequency of donors who showed CD4+ and CD8+ T-cell reactivity against PoolS was observed to be 100% and 96%, respectively. The CD4+ and CD8+ T-cell reactivity was detected in 74% and 60% donors, respectively, against PoolMut of the Omicron variant. Further, 96% and 63% donors, respectively, reported CD4+ and CD8+ T-cell reactivity against PoolRef.

Heterologous vaccinees reported CD4+ (91%) and CD8+ (73%) reactivity to the PoolMut. Comapratively, participants who received two vaccine doses reported T-cell reactivity of 70% and 30% for CD4+ and CD8+, respectively, to the Pool­Mut.

The study observed a lower fraction of CD4+ and CD8+ T-cells in response to the mutated regions of the Omicron S protein. The reduction of T-cell reactivity to the mutated regions of the Omicron variant was significant across all five groups of participants, irrespective of vaccination and COVID-19 history. Further, the findings reported that interferon-γ (IFN- γ) release was also low when incubated with mutated regions of the Omicron S protein (PoolMut) as compared to that with PoolRef.

T cell responses to the Spike protein. A) Representative flow cytometry plots gated on CD4+ or CD8+ T cells showing up-regulation of activation markers (CD69 and CD40L for CD4+ cells and CD69 and CD137 for CD8 cells) following overnight stimulation with a pool of overlapping peptides covering the whole Spike protein from the ancestral vaccine strain (Pools), a peptide pool covering only the mutated regions of the Spike protein from the Omicron variant (PoolMut) or a peptide pool covering the same regions as above, but from the ancestral strain (PoolRef). B) percentage of individuals in each group presenting CD4+ (left) and CD8+ (right) Spike-specific responses.

T cell responses to the Spike protein. A) Representative flow cytometry plots gated on CD4+ or CD8+ T cells showing up-regulation of activation markers (CD69 and CD40L for CD4+ cells and CD69 and CD137 for CD8 cells) following overnight stimulation with a pool of overlapping peptides covering the whole Spike protein from the ancestral vaccine strain (Pools), a peptide pool covering only the mutated regions of the Spike protein from the Omicron variant (PoolMut) or a peptide pool covering the same regions as above, but from the ancestral strain (PoolRef). B) percentage of individuals in each group presenting CD4+ (left) and CD8+ (right) Spike-specific responses.

Conclusions

The study findings present evidence of a reduction in T-cell reactivity to the Omicron variant, which is particularly affected by mutations in the S protein of this variant. Notably, the decrease in reactivity of T-cells was observed against a small fraction of total protein, and the authors reported the overall T-cell reactivity to S protein of the new mutant to be 83%.

Cellular immunity to the whole S protein pool was noted in 100% of donors. However, the mutations in the S protein of the Omicron variant reduced T-cell responses by 47%. Taken together, the findings of the current study showed that the T-cell response to the Omicron variant is maintained, regardless of COVID-19 history or vaccination, and may confer protection from severe illness.

This news article was a review of a preliminary scientific report that had not undergone peer-review at the time of publication. Since its initial publication, the scientific report has now been peer reviewed and accepted for publication in a Scientific Journal. Links to the preliminary and peer-reviewed reports are available in the Sources section at the bottom of this article. View Sources

Journal references:

Article Revisions

  • May 10 2023 - The preprint preliminary research paper that this article was based upon was accepted for publication in a peer-reviewed Scientific Journal. This article was edited accordingly to include a link to the final peer-reviewed paper, now shown in the sources section.
Tarun Sai Lomte

Written by

Tarun Sai Lomte

Tarun is a writer based in Hyderabad, India. He has a Master’s degree in Biotechnology from the University of Hyderabad and is enthusiastic about scientific research. He enjoys reading research papers and literature reviews and is passionate about writing.

Citations

Please use one of the following formats to cite this article in your essay, paper or report:

  • APA

    Sai Lomte, Tarun. (2023, May 10). T-cell responses to SARS-CoV-2 Omicron variant confer protection to vaccinated individuals. News-Medical. Retrieved on January 16, 2026 from https://appetitescience.com/news/20220103/T-cell-responses-to-SARS-CoV-2-Omicron-variant-confer-protection-to-vaccinated-individuals.aspx.

  • MLA

    Sai Lomte, Tarun. "T-cell responses to SARS-CoV-2 Omicron variant confer protection to vaccinated individuals". News-Medical. 16 January 2026. <https://appetitescience.com/news/20220103/T-cell-responses-to-SARS-CoV-2-Omicron-variant-confer-protection-to-vaccinated-individuals.aspx>.

  • Chicago

    Sai Lomte, Tarun. "T-cell responses to SARS-CoV-2 Omicron variant confer protection to vaccinated individuals". News-Medical. https://appetitescience.com/news/20220103/T-cell-responses-to-SARS-CoV-2-Omicron-variant-confer-protection-to-vaccinated-individuals.aspx. (accessed January 16, 2026).

  • Harvard

    Sai Lomte, Tarun. 2023. T-cell responses to SARS-CoV-2 Omicron variant confer protection to vaccinated individuals. News-Medical, viewed 16 January 2026, https://appetitescience.com/news/20220103/T-cell-responses-to-SARS-CoV-2-Omicron-variant-confer-protection-to-vaccinated-individuals.aspx.

Comments

  1. Mira Lan Mira Lan United States says:

    Hello, I have a question about this study and the conclusion that you came to regarding it: you say that “Taken together, the findings of the current study showed that the T-cell response to the Omicron variant is maintained, regardless of COVID-19 history or vaccination, and may confer protection from severe illness”. Don’t the data show something different? It looks like the majority of patients from each group had a CD4+ response to the mutated Omicron peptides, although not nearly all of them, and it did depend on the group, but in terms of CD8+ responses, it seems like there were large differences in the percent of patients with a response depending on the group, and in some groups less than half of the samples had CD8+ T cell activity against the mutated peptides from Omicron? These seem somewhat contradictory, and I am curious to know how you came to that conclusion?

The opinions expressed here are the views of the writer and do not necessarily reflect the views and opinions of News Medical.
Post a new comment
Post

Sign in to keep reading

We're committed to providing free access to quality science. By registering and providing insight into your preferences you're joining a community of over 1m science interested individuals and help us to provide you with insightful content whilst keeping our service free.

or

While we only use edited and approved content for Azthena answers, it may on occasions provide incorrect responses. Please confirm any data provided with the related suppliers or authors. We do not provide medical advice, if you search for medical information you must always consult a medical professional before acting on any information provided.

Your questions, but not your email details will be shared with OpenAI and retained for 30 days in accordance with their privacy principles.

Please do not ask questions that use sensitive or confidential information.

Read the full Terms & Conditions.

You might also like...
Novel cell division mechanism discovered in early embryonic development