Severe acute respiratory syndrome coronavirus 2 (SARS-CoV-2) has infected millions worldwide, causing respiratory coronavirus disease 2019 (COVID-19) and a global pandemic. Rapid development and deployment of different COVID-19 vaccines and non-pharmaceutical interventions, such as hard and soft lockdowns, have been effective in curbing numbers of daily new infections, hospitalizations, and deaths globally.
However, while vaccines represent the most likely way to protect oneself from severe COVID-19 and related hospitalization, antibody responses and neutralizing activity have been shown to wane over the months following SARS-CoV-2 primary infection and after vaccination.
SARS-CoV-2 variants with mutations in the spike protein that help the virus evade host immune responses add to this problem in convalescents and vaccinees. They have become a significant obstacle to ending this pandemic.
So far, four variants - B.1.1.7 (alpha or UK variant), B.1.351 (beta, RSA), P.1 (gamma, BRA) and B.1.617.2 (delta, IND) have been termed as variants of concern (VoC) owing to their ability to spread and cause breakthrough infections even among the vaccinated.
After primary infection and in parallel with the antibody response, symptomatic COVID19 convalescents generate a robust CD4+ and CD8 + memory T cell response which targets a broader range of antigens and epitopes than that covered by antibodies. Importantly, as per studies, the breath of SARS-CoV-2-specific T cell epitopes appears to be less sensitive to mutations present in VoC. To date, the extent of protection offered by T-cells against re-infection and progression to severe COVID-19.
Researchers conducted a comprehensive, longitudinal, long-term immune study, including functional assays to assess immune fitness against antigenically different VoC. The study is currently available on the preprint server medRxiv* while awaiting peer review.

This news article was a review of a preliminary scientific report that had not undergone peer-review at the time of publication. Since its initial publication, the scientific report has now been peer reviewed and accepted for publication in a Scientific Journal. Links to the preliminary and peer-reviewed reports are available in the Sources section at the bottom of this article. View Sources
About the study
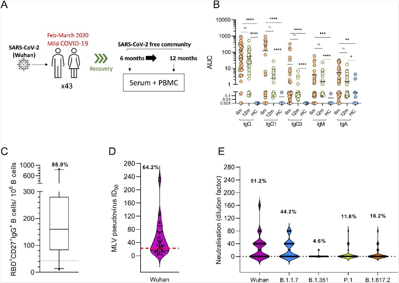
The said COVID-19 immunity study was conducted 12 months after PCR confirmed SARS-CoV-2 infection and in the complete absence of community transmission in a South Australian cohort of 43 mild COVID-19 convalescents.
An in-depth evaluation of multi-isotype antibody responses, homologous pseudotyped virus, homologous and VoC live-virus serum neutralization activity, RBD-specific B cell populations and Spike and non-Spike SARS-CoV-2 specific CD8+ and CD4+ T cell immunity against ancestral and VoC antigenic epitopes were done.
Results were compared to age- and gender-matched COVID-19 naïve, healthy individuals and to COVID-19 convalescent responses at 6 months after infection in the same cohort.
The receptor-binding domain (RBD) of SARS-CoV-2 Spike protein is the main target of neutralizing antibodies (nAb), and nAb titers decline in the months after COVID-19 infection.
Circulating RBD-specific antibodies, memory B cells frequency and serum SARS-CoV-2 neutralisation activity at 12 months after PCR positive test. (A) Forty-three SARS-CoV-2 infected individuals who presented mild-COVID-19 symptoms were recruited after a PCR positive test and serum and PBMCs were sampled at 6 and 12 months. (B) Serum RBD-specific antibody titers, per Ig isotype, reported as area under the curve (AUC) units. Circles represent AUC individual patient values (n=43 at 6 months, orange, and 12 months, yellow, n=15 for healthy controls, blue), with mean value denoted by a horizontal black line. Seronegative samples were assigned a value of 0.001 data visualisation purposes. (C) SARS-CoV-2 RBD-specific (n=28) memory B cells (CD27+) were quantified 12 month post-infectoion with corresponding specific tetramers and further characterised as IgG+. Cell population-specific background was calculated with healthy control PBMCs and shown as a red dashed line.36 (D) Serum neutralisition ID50 of SARS-CoV-2, MLV pseudovirus particles expressing infectious homologous Spike sequence (Wuhan) in mild-COVID-19 convalescent sera (n=42) at 12 months after positive COVID-19 test. Positive neutralization percentage (indicated above figure) activity cut-off (ID50= 22.61) was calculated from 19 healthy control samples, shown as a red dashed line. (E) Patient serum neutralisation end-point cut-off titers (highest dilution factor that yields ≥50% inhibition of cell death after live virus infection) at 12 months against Wuhan, B.1.1.7, B.1.351, P.1 and B.1.617.2 live virus particles. Forty was the initial dilution for all serum samples. Neutralisation activity was considered negative, value of zero, when neutralisation of initial serum dilution was <50%. *, **, *** and **** denote P values < 0.05, 0.01, 0.001, 0.0001 respectively. ns = not significant.
Analyzing the longitudinal effect of humoral responses indicated that despite a high prevalence of Receptor Binding Domain (RBD)-seropositivity, existence of circulating memory B cells and homologous virus neutralization activity among COVID19 convalescents, functional humoral responses to VoC reduced significantly at 12 months post-infection.
At 12 months after mild-COVID-19, >90% of convalescents remained seropositive for RBD-IgG and 88.9% had circulating RBD-specific memory B cells. Despite this, only 51.2% of convalescents had serum neutralizing activity against homologous live-SARS-CoV-2 virus, which further reduced to 44.2% when tested against live B.1.1.7 (alpha), 4.6% against B.1.351 (beta), 11.6% against P.1 (gamma) and 16.2%, against B.1.617.2 (delta) VoC.
The spike and non-spike-specific T cells were detected in >50% of convalescents with frequency values higher for Spike antigen as compared to non-Spike antigens.
Despite the high prevalence and maintenance of Spike-specific T cells in Spike ‘high responders’ convalescents (convalescents with Spike-specific CD4+ and CD8+ T cell responses, higher than a statistically determined threshold) well above healthy control levels at 12 months, T-cell functionality, as measured by cytokine expression after stimulation with Spike epitopes corresponding to VoC was considerably reduced.
These data suggest that suboptimal Spike-specific T helper cell functional responses are more likely to occur in convalescents (infected with Wuhan-like variants) who encounter B.1.351 or B.1.617.2, rather than other VoC. This is similar to what happens with humoral antibody responses in COVID-19 convalescents and vaccinees alike.
Implications
The study reveals that, despite the durability and maintenance of serum antibodies, circulating memory B cells and T cell responses at 12 months after the original infection, COVID-19 convalescents have pronounced deficiencies in functional Spike-specific T cell responses and the ability to neutralize the current VoCs.
These results highlight the need to continue vaccination even among people with previously reported mild COVID-19 and imply the risks of re-infection with severely virulent VoCs due to a delay in vaccination.
These studies are more relevant in the context of the existing worldwide inequalities in vaccine distribution, which have kept many developing countries from Africa, Southeast and South Central Asia and Central America at vaccination rates of 20-30% (for full vaccination).
Reference:

This news article was a review of a preliminary scientific report that had not undergone peer-review at the time of publication. Since its initial publication, the scientific report has now been peer reviewed and accepted for publication in a Scientific Journal. Links to the preliminary and peer-reviewed reports are available in the Sources section at the bottom of this article. View Sources
Journal references:
- Preliminary scientific report.
COVID-19 convalescents exhibit deficient humoral and T cell responses to variant of concern Spike antigens at 12 month post-infection Pablo Garcia-Valtanen, Christopher M. Hope, Makutiro G. Masavuli, Arthur Eng Lip Yeow, Harikrishnan Balachandran, Zelalem A. Mekonnen, Zahraa Al-Delfi, Arunasingam Abayasingam, David Agapiou, Alberto Ospina Stella, Anupriya Aggarwal, Jason Gummow, Catherine Ferguson, Stephanie O’Connor, Erin M. McCartney, David J. Lynn, Guy Maddern, Eric J Gowans, Benjamin AJ Reddi, David Shaw, Chuan Kok-Lim, Stuart G Turville, Michael R Beard, Daniela Weiskopf, Alessandro Sette, Rowena A. Bull, Simon C. Barry, Branka Grubor-Bauk medRxiv 2021.11.08.21266035; doi: https://doi.org/10.1101/2021.11.08.21266035, https://www.medrxiv.org/content/10.1101/2021.11.08.21266035v1
- Peer reviewed and published scientific report.
Garcia-Valtanen, Pablo, Christopher M. Hope, Makutiro G. Masavuli, Arthur Eng Lip Yeow, Harikrishnan Balachandran, Zelalem A. Mekonnen, Zahraa Al-Delfi, et al. 2022. “SARS-CoV-2 Omicron Variant Escapes Neutralizing Antibodies and T Cell Responses More Efficiently than Other Variants in Mild COVID-19 Convalescents.” Cell Reports Medicine 3 (6). https://doi.org/10.1016/j.xcrm.2022.100651. https://www.cell.com/cell-reports-medicine/fulltext/S2666-3791(22)00183-5.