The novel coronavirus, severe acute respiratory syndrome coronavirus 2 (SARS-CoV-2) enters host cells by binding its spike protein to the angiotensin-converting enzyme 2 (ACE2) receptor of the host. The SARS-CoV-2 spike protein is a trimer of S1/S2 heterodimers with 2 ACE2 receptor binding domains (RBD) attached via a hinge region, allowing conformational flexibility. Neutralizing antibodies targeting the spike protein and its RBD have been developed to block the interaction of the spike with ACE2 and treat COVID-19.
Most vaccines, including mRNA-based ones, target the spike protein or RBD. However, emerging SARS-CoV-2 variants such as the Alpha variant B.1.1.7 (UK), the Beta variant B.1.351 (South Africa), and the Gamma variant P.1 (Brazil) have shown elevated resistance to neutralizing antibodies induced by currently available COVID-19 vaccines.
Monoclonal antibodies, such as Casirivimab or Bamlanivimab, used currently with Emergency Use Authorization for treatment COVID-19 partially or fully failed to neutralize the B.1.351 and P.1 variants. Convalescent plasma and sera from vaccinated individuals also failed to inhibit these variants effectively. Thus, the need of the hour is an effective and broadly neutralizing antibody therapy for treating COVID-19 patients.

This news article was a review of a preliminary scientific report that had not undergone peer-review at the time of publication. Since its initial publication, the scientific report has now been peer reviewed and accepted for publication in a Scientific Journal. Links to the preliminary and peer-reviewed reports are available in the Sources section at the bottom of this article. View Sources
Camel nanobodies exhibit potent neutralization capabilities against B.1.351 and B.1.1.7 variants
Researchers from the US recently isolated two VHH nanobodies - 7A3 and 8A2 - from dromedary camels (Camelus dromedaries) using phage display. These nanobodies were found to have a high affinity for the spike RBD and broad neutralization abilities against SARS-CoV-2 and its variants. This study is currently available on the medRxiv* preprint server while awaiting peer review.
Camelid VHH single domain antibodies are capable of recognizing protein cavities that conventional antibodies cannot access due to their small size and peculiar conformations.
The present study developed novel camel VHH single domain antibody phage libraries from six dromedary camels. They used the SARS-CoV-2 spike RBD and the spike ectodomain trimer protein as baits while conducting phage panning for screening nanobodies.
Single domain antibodies such as NCI-CoV-7A3 (7A3), NCI-CoV-1B5 (1B5), NCI-CoV-8A2 (8A2), and NCI-CoV-2F7 (2F7) are strong ACE2 blockers. These nanobodies also exhibit potent neutralization abilities against B.1.351 and B.1.1.7 variants and the original SARS-CoV-2 strain - Wuhan-Hu-1.
With the help of cross-competition assay and cryo-electron microscopy (cryo-EM) structures of the spike trimer protein-VHH nanobody complex, the researchers revealed 2 non-overlapping epitopes on the RBD for SARS-CoV-2 neutralization. The nanobody 8A2 directly inhibits ACE2 binding on the RBD when it is in the up conformation, while 7A3 binds to a unique epitope on the RBD regardless of its conformational state.
Cocktail treatments with a blend of 2 nanobodies, especially 7A3 and 8A2, show more cryo-EM complex structures that confirm the fact that 8A2 binds to the RBD in its up mode and 7A3 blocks receptor binding by binding to a highly conserved and buried site in the spike regardless of its up or down conformational state.
The study showed that 7A3 efficiently protects K18-hACE2 transgenic mice from B.1.351 or B.1.617.2 variants at a dose of ≥5 mg/kg, highlighting the nanobody’s therapeutic potential in mitigating the COVID-19 surge caused by emerging SARS-CoV-2 variants.
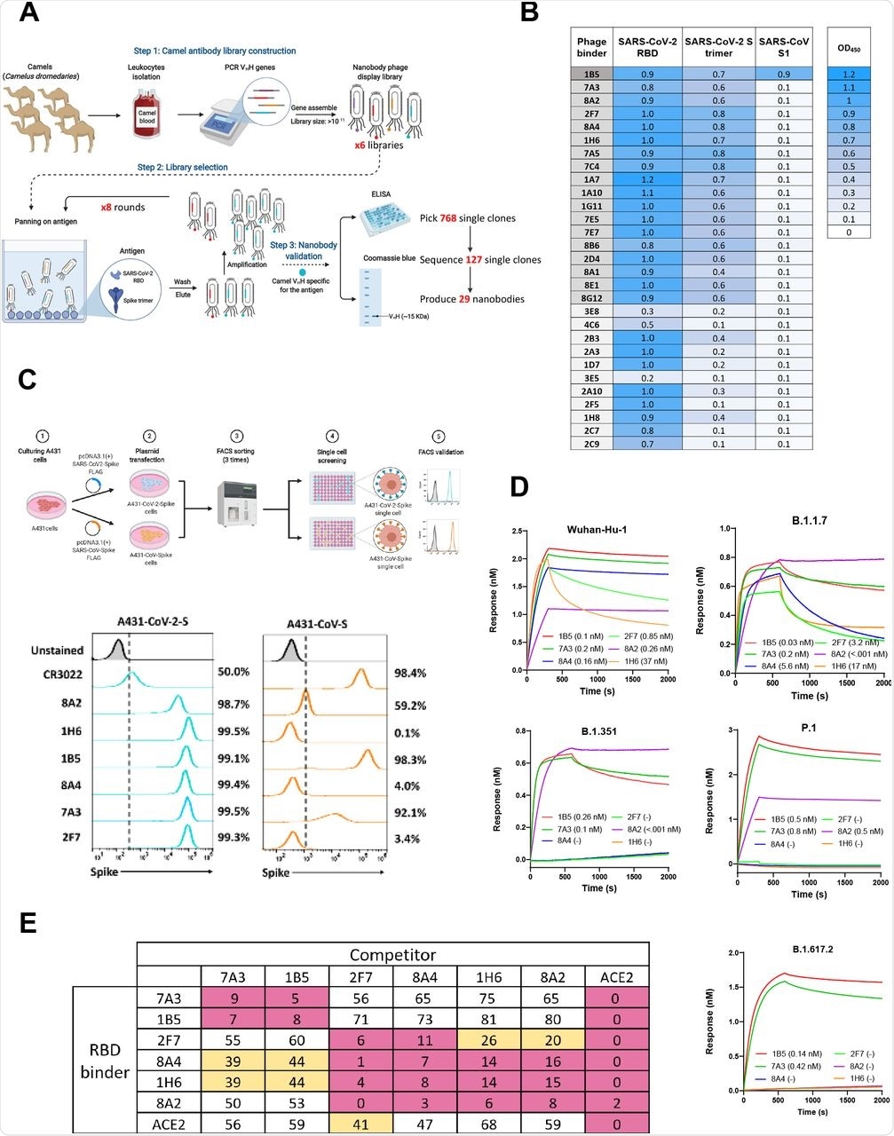
Isolation of high-affinity camel nanobodies against SARS-CoV-2. (A) Isolation of camel VHH nanobodies that bind the RBD phage display. (B) Camel VHH nanobodies against the S protein of SARS-CoV-2 or SARS-CoV. (C) Flow cytometry was performed to monitor the cross-reaction of nanobodies to the spike of both SARS-CoV-2 and SARS-CoV on cells. Outline of the experimental workflow for overexpression of SARS-CoV-2-spike or SARS-CoV-spike in the A431 human cell line. Both cell lines were stained with VHH nanobodies or CR3022 as a positive control. (D) Affinity binding (KD) of VHH-hFc antibodies against wild-type SARS-CoV-2 and mutants. The B.1.1.7 variant mutations include HV69-70 deletion, Y144 deletion, N501Y, A570D, D614G, P681H. The B.1.351 variant mutations include K417N, E484K, N501Y, D614G. The P.1. variant includes the E484K mutation. The B.1.617.2 variant includes the T19R, Δ (157-158), L452R, T478K, D614G, P681R, D950N mutations (E) Cross competition assay of each single domain antibody and ACE2 on Octet.
Characterization of 7A3 epitope sequence and structure may offer helpful insights for more effective vaccine design
To conclude, this study developed and characterized two novel nanobodies, 7A3 and 8A2. While 7A3 broadly neutralized SARS-CoV-2 and its variants, 8A2 neutralized the virus and its variants to a lesser extent. 7A3 was found to bind to a highly conserved RBD epitope and thus could neutralize all major SARS-CoV-2 variants that have emerged so far, including the delta variant, B.1.617.2.
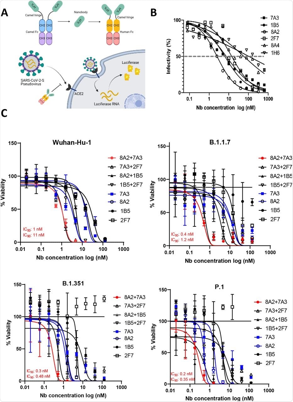
Nanobodies neutralize SARS-CoV-2 and the variants in pseudovirus assay (A) Diagrams illustrating pseudovirus assay and VHH-hFc. (B) Camel VHH-hFc proteins inhibit SARS-CoV-2 pseudovirus infectivity to ACE2 expressing human cells by measuring luciferase expression. (C) Pseudovirus particle neutralization assay testing 2-in-1 combination and single nanobodies showing that 7A3+8A2 combination has the best neutralization activity.
Based on the study findings, the authors believe that the nanobodies they developed have good therapeutic potential for passive immunotherapy and can be valuable raw materials for developing multi-domain drugs to fight the current pandemic and possible future pandemics.
According to the authors, further research to characterize the 7A3 epitope sequence and structure could offer new insights that might be helpful for the design of vaccines that can broadly target SARS-CoV-2 variants and similar coronaviruses that may emerge in the future.
“Our data demonstrate that the neutralizing nanobodies can mitigate the COVID-19 syndrome and prevent death without causing noticeable side effects in mice.”

This news article was a review of a preliminary scientific report that had not undergone peer-review at the time of publication. Since its initial publication, the scientific report has now been peer reviewed and accepted for publication in a Scientific Journal. Links to the preliminary and peer-reviewed reports are available in the Sources section at the bottom of this article. View Sources
Journal references:
- Preliminary scientific report.
Camel nanobodies broadly neutralize SARS-CoV-2 variants Jessica Hong, Hyung Joon Kwon, Raul Cachau, Catherine Z. Chen, Kevin John Butay, Zhijian Duan, Dan Li, Hua Ren, Tianyuzhou Liang, Jianghai Zhu, Venkata P. Dandey, Negin Martin, Dominic Esposito, Uriel Ortega-Rodriguez, Miao Xu, Mario J. Borgnia, Hang Xie, Mitchell Ho bioRxiv 2021.10.27.465996; doi: https://doi.org/10.1101/2021.10.27.465996, https://www.biorxiv.org/content/10.1101/2021.10.27.465996v1
- Peer reviewed and published scientific report.
Hong, Jessica, Hyung Joon Kwon, Raul Cachau, Catherine Z. Chen, Kevin John Butay, Zhijian Duan, Dan Li, et al. 2022. “Dromedary Camel Nanobodies Broadly Neutralize SARS-CoV-2 Variants.” Proceedings of the National Academy of Sciences of the United States of America 119 (18): e2201433119. https://doi.org/10.1073/pnas.2201433119. https://www.pnas.org/doi/full/10.1073/pnas.2201433119.