Many people's T-cells recognize the same components of SARS-CoV-2

As the current coronavirus disease-2019 (COVID-19) pandemic advances, the severe acute respiratory syndrome coronavirus 2 (SARS-CoV-2) is mutating.  In addition to posing a significant risk of severe infection, SARS-CoV-2 variants are able to escape neutralizing antibodies induced by currently available vaccines.

Scientists have proposed that complementary vaccines that can induce cytotoxic T-cell responses towards multiple viral proteins may be more efficacious in combatting variants of SARS-CoV-2, and may also prove useful in preventing severe symptoms in immunodeficient patients with no or impaired B-cell responses.

*Important notice: bioRxiv publishes preliminary scientific reports that are not peer-reviewed and, therefore, should not be regarded as conclusive, guide clinical practice/health-related behavior, or treated as established information.

The Study

A new study published on the bioRxiv* preprint aimed to identify highly immunoprevalent CD8 T-cell epitopes specific to SARS-CoV-2 that are confirmed to be endogenously processed and presented on frequently expressed HLA alleles.

In order to administer the highest possible dose of the most immunogenic antigens, it is necessary to limit the number of epitopes to those inducing the most potent immune responses in the majority of individuals of a population.

This study identified nine conserved SARS-CoV-2 specific CD8 T cell epitopes, restricted by four of the most prevalent HLA class I alleles in Caucasians.

The present study entailed mapping of CD8 T-cell responses to five SARS-CoV-2 proteins in a large cohort of HLA-typed COVID-19 convalescents—with mild-to-severe disease, and healthy controls in Norway.

Among the 93 individuals wherefrom serum was extracted, 73 showed antibody responses to the receptor-binding domain (RBD) and Nucleocapsid protein of SARS-CoV-2. The study included 14 pandemic – polymerase chain reaction (PCR)-negative and antibody-negative, and 30 pre-pandemic control samples. The resting state of the T cells across cohorts was confirmed.

Mass spectrometry was used to determine the exact epitopes that elicited CD8 T cells response to analyze the HLA ligandome of 25 mono-allelic B721.221 cell lines overexpressing SARS-CoV-2 structural proteins and five of the most prevalent HLA class I alleles in the Norwegian (Caucasian) population. Additionally, two cell lines expressing the non-structural proteins were analyzed.

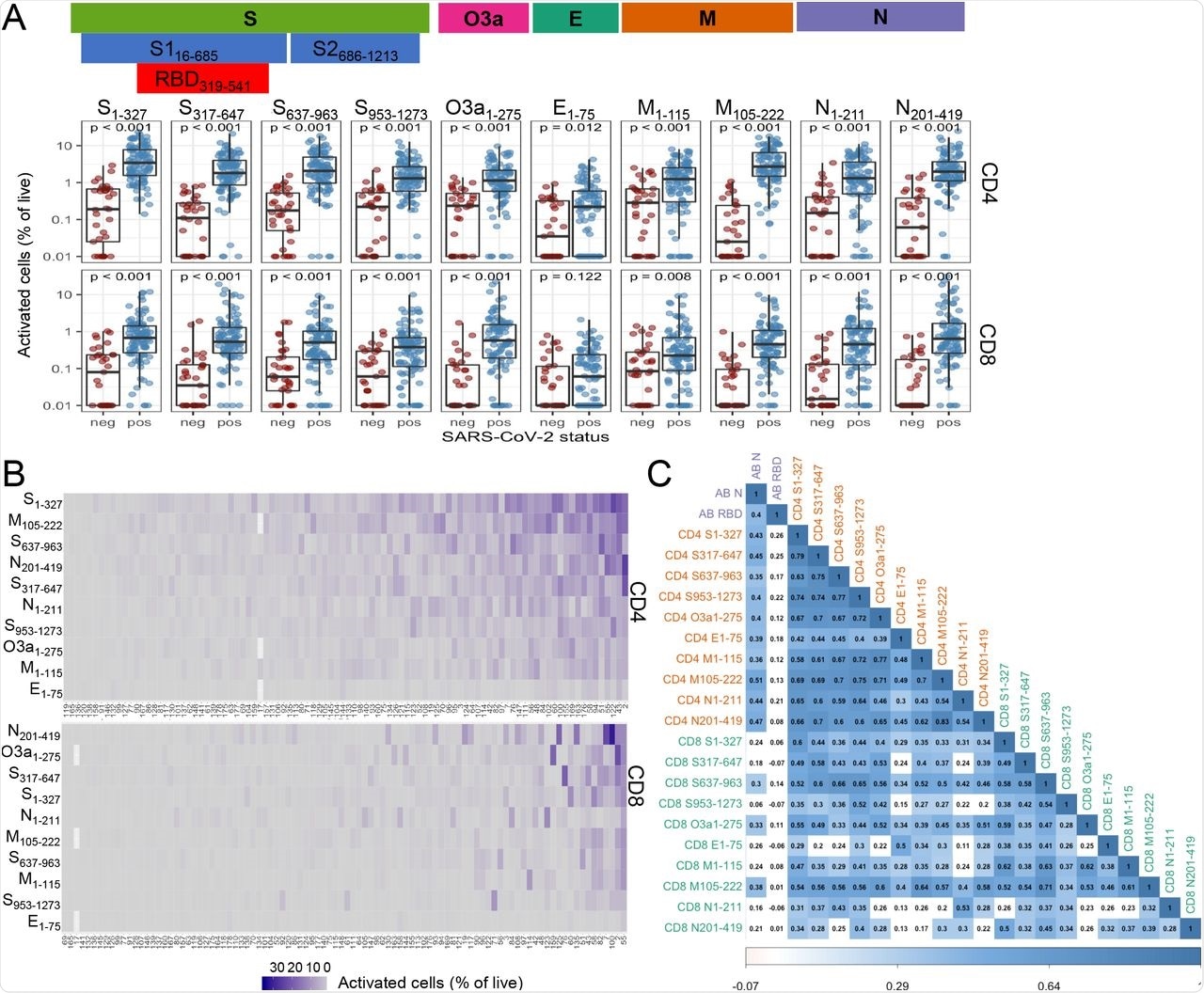
Functional CD4 and CD8 T-cell responses against the SARS-CoV-2 peptide pools (A) Functional CD4 and CD8 T-cell responses against the structural SARS-CoV-2 proteins Spike (S), Envelope (E), Membrane (M) and Nucleocapsid (N) and the non-structural protein ORF3a (O3a) in COVID-19 convalescent (n=96; SARS-CoV-2 pos) and healthy control samples (n=33, including 14 pandemic (SARS-CoV-2 neg) and 19 pre-pandemic) assessed after PBMC stimulation with peptide pools (overlapping 15-mers) measured by expression of activation markers CD134+CD137+ and CD69+CD137+ on live CD4 and CD8 T cells, respectively (schematic outline of assay setup and gating strategy in Suppl Fig. 2A+B). Wilcoxon test was used to compare response levels between groups and a significant difference was observed for most pools (p < 0.001), as indicated.  (B) Heatmap of individual CD4 and CD8 T-cell responses for each COVID-19 convalescent (n=96). Convalescents are sorted from lowest to highest overall response (columns: sum of response to all antigens). Antigens are sorted based on overall responses in patients (rows).  (C) Pairwise associations between antibody responses and functional CD4 and CD8 T-cell response to peptide pools (Spearman correlation). Tiles were colored by the magnitude of response where the correlation was statistically significant (FDR<0.01); for tiles with white background the correlation was not statistically significant.
Functional CD4 and CD8 T-cell responses against the SARS-CoV-2 peptide pools (A) Functional CD4 and CD8 T-cell responses against the structural SARS-CoV-2 proteins Spike (S), Envelope (E), Membrane (M) and Nucleocapsid (N) and the non-structural protein ORF3a (O3a) in COVID-19 convalescent (n=96; SARS-CoV-2 pos) and healthy control samples (n=33, including 14 pandemic (SARS-CoV-2 neg) and 19 pre-pandemic) assessed after PBMC stimulation with peptide pools (overlapping 15-mers) measured by expression of activation markers CD134+CD137+ and CD69+CD137+ on live CD4 and CD8 T cells, respectively (schematic outline of assay setup and gating strategy in Suppl Fig. 2A+B). Wilcoxon test was used to compare response levels between groups and a significant difference was observed for most pools (p < 0.001), as indicated. (B) Heatmap of individual CD4 and CD8 T-cell responses for each COVID-19 convalescent (n=96). Convalescents are sorted from lowest to highest overall response (columns: sum of response to all antigens). Antigens are sorted based on overall responses in patients (rows). (C) Pairwise associations between antibody responses and functional CD4 and CD8 T-cell response to peptide pools (Spearman correlation). Tiles were colored by the magnitude of response where the correlation was statistically significant (FDR<0.01); for tiles with white background the correlation was not statistically significant.

Overall, 50 peptide-HLA-combinations across the selected proteins were recognized, of which 46 were not previously reported. The results showed that the two peptides that exhibited homology above 70% to one of the other coronaviruses did not evoke a response in the pre-pandemic samples, suggesting that high homology alone is not adequate for cross-recognition.

A second experiment was conducted to ascertain CD8 T-cell responses to ten epitopes with estimated immunoprevalence >50% in a cohort of 33 convalescent donors. The estimated immunoprevalence was similar for nine of these, while one epitope was rarer in this cohort. These nine epitopes showed an immunoprevalence of 70% or higher, six of which were immunogenic in at least 90% of individuals.

The findings revealed that seven among these conserved SARS-CoV-2 specific epitopes are endogenously presented. Besides, two highly immunoprevalent epitopes were novel in this study—which had not been previously reported in the Immune Epitope Database. Finally, a marked correlation was recorded between immunoprevalence and immunodominance among the 29 immunogenic epitopes.

In addition, there existed a strong correlation between the magnitudes of response in samples obtained from the same individual at different time points – indicating that a single sample precisely represents the immune status of an individual. It was stated that combining MS and HLA binding prediction could provide an efficient strategy to identify peptides.

The findings inferred that CD8 T-cell immunity to SARS-CoV-2 is more focused than previously thought and predominantly comprises a limited set of epitopes that induce strong immune responses in almost every infected individual. Therefore, identifying a small group of highly immunoprevalent and immunodominant should be the basis for developing vaccines that elicit robust CD8 T-cell responses and protect against SARS-CoV-2 infection.

*Important notice: bioRxiv publishes preliminary scientific reports that are not peer-reviewed and, therefore, should not be regarded as conclusive, guide clinical practice/health-related behavior, or treated as established information.

Journal reference:
Nidhi Saha

Written by

Nidhi Saha

I am a medical content writer and editor. My interests lie in public health awareness and medical communication. I have worked as a clinical dentist and as a consultant research writer in an Indian medical publishing house. It is my constant endeavor is to update knowledge on newer treatment modalities relating to various medical fields. I have also aided in proofreading and publication of manuscripts in accredited medical journals. I like to sketch, read and listen to music in my leisure time.

Citations

Please use one of the following formats to cite this article in your essay, paper or report:

  • APA

    Saha, Nidhi. (2021, October 18). Many people's T-cells recognize the same components of SARS-CoV-2. News-Medical. Retrieved on January 15, 2026 from https://appetitescience.com/news/20211018/Many-peoples-T-cells-recognize-the-same-components-of-SARS-CoV-2.aspx.

  • MLA

    Saha, Nidhi. "Many people's T-cells recognize the same components of SARS-CoV-2". News-Medical. 15 January 2026. <https://appetitescience.com/news/20211018/Many-peoples-T-cells-recognize-the-same-components-of-SARS-CoV-2.aspx>.

  • Chicago

    Saha, Nidhi. "Many people's T-cells recognize the same components of SARS-CoV-2". News-Medical. https://appetitescience.com/news/20211018/Many-peoples-T-cells-recognize-the-same-components-of-SARS-CoV-2.aspx. (accessed January 15, 2026).

  • Harvard

    Saha, Nidhi. 2021. Many people's T-cells recognize the same components of SARS-CoV-2. News-Medical, viewed 15 January 2026, https://appetitescience.com/news/20211018/Many-peoples-T-cells-recognize-the-same-components-of-SARS-CoV-2.aspx.

Comments

The opinions expressed here are the views of the writer and do not necessarily reflect the views and opinions of News Medical.

Sign in to keep reading

We're committed to providing free access to quality science. By registering and providing insight into your preferences you're joining a community of over 1m science interested individuals and help us to provide you with insightful content whilst keeping our service free.

or

While we only use edited and approved content for Azthena answers, it may on occasions provide incorrect responses. Please confirm any data provided with the related suppliers or authors. We do not provide medical advice, if you search for medical information you must always consult a medical professional before acting on any information provided.

Your questions, but not your email details will be shared with OpenAI and retained for 30 days in accordance with their privacy principles.

Please do not ask questions that use sensitive or confidential information.

Read the full Terms & Conditions.

You might also like...
COVID-19 immunity stays specific and barely boosts protection against common cold coronaviruses