Digital spatial profiling of individual glomeruli from HIV and COVID-19 patients

Collapsing glomerulopathy (CG) is a type of kidney injury that occurs in focal and segmental glomerulosclerosis (FSGS). FSGS is a disease condition in which scar tissue develops on the glomeruli in the kidneys, which is a structure instrumental in filtering urea from the blood. CG may lead to end-stage kidney disease.

The occurrence of CG has been found to be related to drug abuse, high interferon states due to lupus and treatment for hepatitis C, and infections due to viruses like severe acute respiratory syndrome coronavirus (SARS-Cov-2), parvovirus, and HIV. Individuals having high-risk APOL1 genotype are also prone to CG.

Currently, laser microdissection coupled with microarray-based transcriptomic study or proteomic study has been used to investigate CG. However,  studying the molecular mechanisms or gene expression changes underlying CG has remained difficult using these techniques.

Advances made in the field of spatial transcriptomics may enable this. Spatial transcriptomics helps understand gene expression profiles in tissues along with their localization patterns.

Now, a new study posted to the bioRxiv* server by scientists from the University of Washington explores the use of NanoString’s GeoMx digital spatial profiling (DSP) to investigate CG caused by HIV and SARS-Cov-2 infections.

DSP on patient samples identified disease-specific gene expression profiles

DSP was performed on archival formalin-fixed paraffin-embedded (FFPE) samples, and further RNA in situ hybridization (RNA-ISH) and immunohistochemistry were used to corroborate the results.

Cancer Transcriptome Atlas probe set was used in the study to hybridize the slides containing tissue samples.  The study included three patients suffering from CG caused by COVID-19 and three patients with CG caused by HIV.

Among the coronavirus disease (COVID-19) patients suffering from CG one of them had thrombotic microangiopathy (TMA), a condition characterized by the formation of blood clots in the small blood vessels in the body.

Further, three patients were included as controls. They had haematuria which is a condition where blood or blood cells are present in the urine. The kidney function and histology were, however, normal in these patients. DSP was performed on the patients, and control samples and distinct disease-specific gene expression profiles that correlated with histology were obtained, confirming the feasibility of this technique for similar studies.

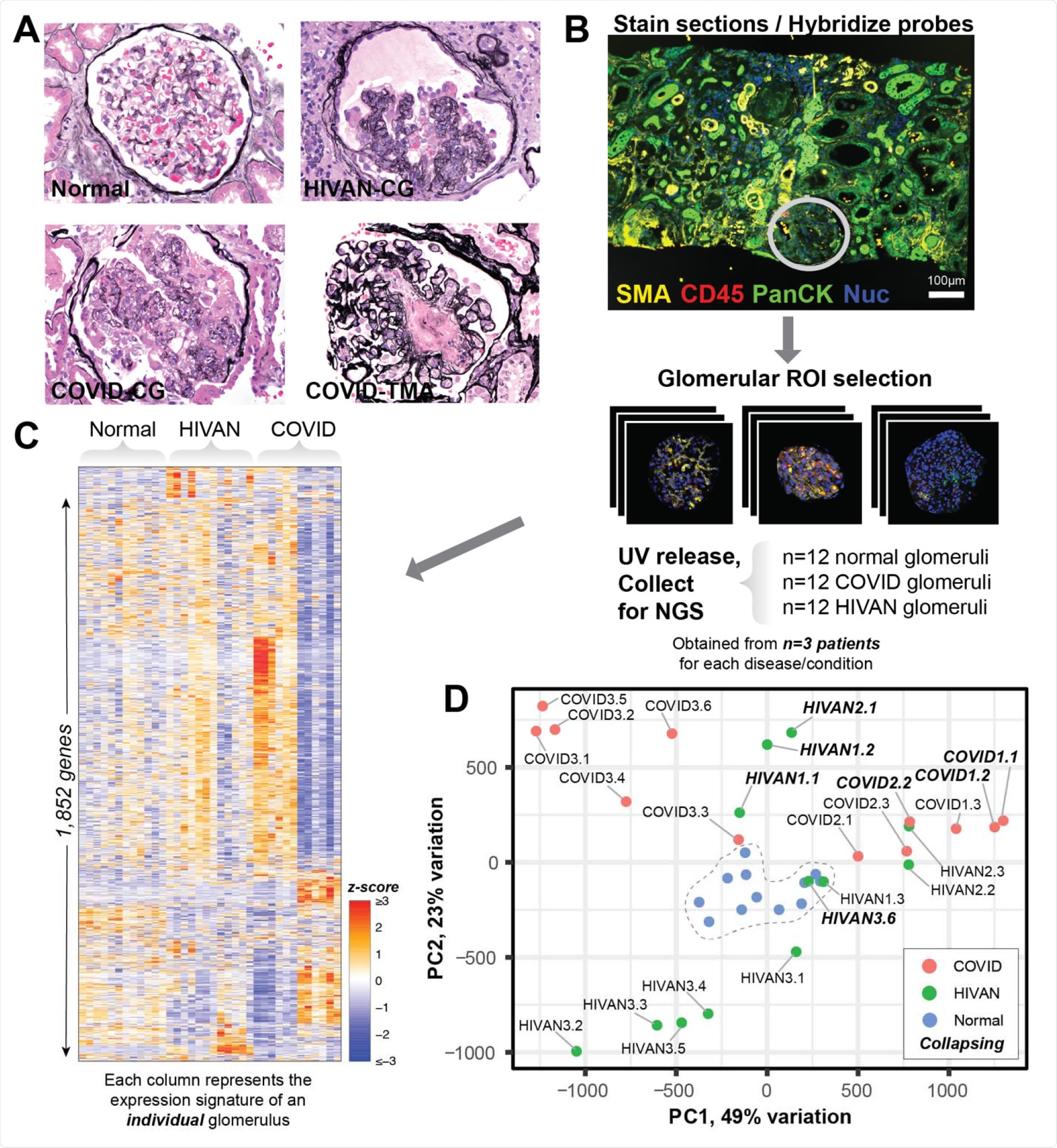
Digital spatial profiling of individual glomeruli from HIV and COVID-19 patients. A) Representative Jones-stained sections of glomeruli with histology analyzed by digital spatial profiling. HIVAN – HIV associated nephropathy; CG – collapsing glomerulopathy; COVID – SARS-CoV-2 associated disease; TMA – thrombotic microangiopathy. B) Biopsy sections were immunostained with fluorescent antibodies against the indicated markers and free from regions of interest (ROI) were drawn around glomeruli of interest. Bound probes were released and quantified by next generation sequencing. C) 1852 genes (rows) were quantified from each glomerulus (columns) from
Digital spatial profiling of individual glomeruli from HIV and COVID-19 patients. A) Representative Jones-stained sections of glomeruli with histology analyzed by digital spatial profiling. HIVAN – HIV associated nephropathy; CG – collapsing glomerulopathy; COVID – SARS-CoV-2 associated disease; TMA – thrombotic microangiopathy. B) Biopsy sections were immunostained with fluorescent antibodies against the indicated markers and free from regions of interest (ROI) were drawn around glomeruli of interest. Bound probes were released and quantified by next generation sequencing. C) 1852 genes (rows) were quantified from each glomerulus (columns) from n=3 patients each from normal, HIVAN and COVID conditions. D) Principal component analysis reveals tight clustering of normal glomerular transcriptome profiles from 3 patients but large differences amongst glomeruli from HIVAN and COVID patients. For each glomerulus the first number indicates the patient and the second, the glomerular ID for that patient. Glomeruli with features of collapsing glomerulopathy are indicated in bold italics.

This news article was a review of a preliminary scientific report that had not undergone peer-review at the time of publication. Since its initial publication, the scientific report has now been peer reviewed and accepted for publication in a Scientific Journal. Links to the preliminary and peer-reviewed reports are available in the Sources section at the bottom of this article. View Sources

DSP exhibited high level of sensitivity when compared to laser capture micro dissection

Further, the DSP data was compared to the laser capture microdissection data. It was found that CG had a distinct gene expression profile characterized by a high level of expression of genes that are developmentally regulated and involved in the remodeling of tissue extracellular matrix (ECM). Novel gene expression profiles were identified in collapsing glomeruli which were also confirmed using immunohistochemistry. The DSP technique exhibited high levels of sensitivity and resolution at the level of the glomerulus when compared to the laser capture microdissection. DSP was able to identify differences in gene expression profiles in glomeruli belonging to different disease states and histology.  

DSP detected distinct gene expression profiles for HIV and COVID-19 patients with CG

The gene expression profiles of glomeruli from HIV-infected and COVID-19 infected patients were also compared to find any differences. Though the morphology of glomeruli was similar in the case of HIV and COVID-19 infected patients suffering from CG, they exhibited distinct gene expression profiles suggesting that the molecular pathways are differently regulated in these patients.

The glomeruli from HIV-infected patients showed a gene expression profile for strong interferon response irrespective of whether their histological findings showed normal or collapsing glomeruli. Further, no SARS-CoV-2 viral RNA was detected in any of the samples from COVID-19 patients suggesting that SARS-CoV-2 may not directly infect the kidneys, unlike the case of HIV, which infects the kidney cells directly. Thus, the CG observed in COVID-19 patients may be due to indirect injury or due to an earlier infection that had cleared.

A vascular injury gene expression profile was described for the first time for TMA

DSP was also performed on the glomeruli from the COVID-19 patient with TMA. CG has also been found to occur in TMA in cancer patients receiving drugs for blocking vascular endothelial growth factor (VEGFA). TMA due to kidney injury caused by COVID-19 has not yet been understood.

RNA in situ hybridization (RNA-ISH) of the glomeruli from COVID-19 patients with TMA and CG showed strong expression of VEGFA in the region of their podocytes (cells that surround the surface of glomerulus) and also showed higher expressions of transcripts associated with endothelial cells. This was absent in HIV patients with CG.

In the case of HIV and COVID-19 patients with non-collapsing glomeruli, the expression levels of VEGFA were found to be low. The results of the RNA-ISH were supported by gene expression patterns from DSP. In COVID-19 patients with CG associated with TMA, a distinct gene expression profile was identified, which may be an adaptive response to injury in the blood vessels.

Implications of the present study  

  • DSP technology may evolve as a sensitive technology as it can be performed easily even on single sections of FFPE tissue with a small number of glomeruli which makes it especially useful for studying conditions like CG.
  • DSP can be performed on the minimum number of archived samples, unlike techniques like laser capture microdissection causing less inconvenience to patients.  
  • Region-specific gene expression profiling using DSP is an important technology that will enhance our understanding of disease conditions.

The study had limitations like a small number of samples, a small number of genes in the Cancer Transcriptome Atlas probe set, validation was unable to be performed using RNA-ISH and immunohistochemistry in certain instances, difficulty in determining causality.

Despite these limitations, the study provides good evidence to support DSP as a novel technology that will provide improved insights into diseases.

This news article was a review of a preliminary scientific report that had not undergone peer-review at the time of publication. Since its initial publication, the scientific report has now been peer reviewed and accepted for publication in a Scientific Journal. Links to the preliminary and peer-reviewed reports are available in the Sources section at the bottom of this article. View Sources

Journal references:

Article Revisions

  • Apr 12 2023 - The preprint preliminary research paper that this article was based upon was accepted for publication in a peer-reviewed Scientific Journal. This article was edited accordingly to include a link to the final peer-reviewed paper, now shown in the sources section.
Dr. Maheswari Rajasekaran

Written by

Dr. Maheswari Rajasekaran

Maheswari started her science career with an undergraduate degree in Pharmacy and later went on to complete a master’s degree in Biotechnology in India. She then pursued a Ph.D. at the University of Arkansas for Medical Sciences in the USA.

Citations

Please use one of the following formats to cite this article in your essay, paper or report:

  • APA

    Rajasekara, Maheswari. (2023, April 12). Digital spatial profiling of individual glomeruli from HIV and COVID-19 patients. News-Medical. Retrieved on January 15, 2026 from https://appetitescience.com/news/20210914/Digital-spatial-profiling-of-individual-glomeruli-from-HIV-and-COVID-19-patients.aspx.

  • MLA

    Rajasekara, Maheswari. "Digital spatial profiling of individual glomeruli from HIV and COVID-19 patients". News-Medical. 15 January 2026. <https://appetitescience.com/news/20210914/Digital-spatial-profiling-of-individual-glomeruli-from-HIV-and-COVID-19-patients.aspx>.

  • Chicago

    Rajasekara, Maheswari. "Digital spatial profiling of individual glomeruli from HIV and COVID-19 patients". News-Medical. https://appetitescience.com/news/20210914/Digital-spatial-profiling-of-individual-glomeruli-from-HIV-and-COVID-19-patients.aspx. (accessed January 15, 2026).

  • Harvard

    Rajasekara, Maheswari. 2023. Digital spatial profiling of individual glomeruli from HIV and COVID-19 patients. News-Medical, viewed 15 January 2026, https://appetitescience.com/news/20210914/Digital-spatial-profiling-of-individual-glomeruli-from-HIV-and-COVID-19-patients.aspx.

Comments

The opinions expressed here are the views of the writer and do not necessarily reflect the views and opinions of News Medical.
Post a new comment
Post

Sign in to keep reading

We're committed to providing free access to quality science. By registering and providing insight into your preferences you're joining a community of over 1m science interested individuals and help us to provide you with insightful content whilst keeping our service free.

or

While we only use edited and approved content for Azthena answers, it may on occasions provide incorrect responses. Please confirm any data provided with the related suppliers or authors. We do not provide medical advice, if you search for medical information you must always consult a medical professional before acting on any information provided.

Your questions, but not your email details will be shared with OpenAI and retained for 30 days in accordance with their privacy principles.

Please do not ask questions that use sensitive or confidential information.

Read the full Terms & Conditions.

You might also like...
Immune dysfunction persists after combined TB and HIV therapy