Researchers in the UK have developed a high-throughput standardizable assay that accurately detects T cell responses to infection with severe acute respiratory syndrome coronavirus 2 (SARS-CoV-2) – the agent that causes coronavirus disease 2019 (COVID-19).
Andrew Godkin from Cardiff University and colleagues say that such tests are imperative for understanding the role that T cell responses play in long-term immunity against SARS-CoV-2, particularly among immunocompromised individuals.
Whilst the exact nature of effective immunity remains incompletely defined, SARS-CoV-2-specific T cell responses are a critical feature of the immune response that will likely form a key correlate of protection against COVID-19,” writes the team.
The ability to rapidly identify the presence of SARS-CoV-2 -specific T cell responses would help to determine the adaptive immune status of previously infected or vaccinated individuals and detect unsuspected previous infection.
The researchers say that including such data in population immunity studies or personalized immunity certificates could have far-reaching implications for lockdown policies.
This information could help to improve the assessment of vaccine effectiveness in communities and highlight the potential need for booster doses in cases where immunity has waned.
A pre-print version of the research paper is available on the medRxiv* server, while the article undergoes peer review.

This news article was a review of a preliminary scientific report that had not undergone peer-review at the time of publication. Since its initial publication, the scientific report has now been peer reviewed and accepted for publication in a Scientific Journal. Links to the preliminary and peer-reviewed reports are available in the Sources section at the bottom of this article. View Sources
“Effective COVID-19 immunity at a population level must be understood”
Researchers are increasingly trying to understand how the adaptive immune responses generated following SARS-CoV-2 infection or vaccination might protect against future infection.
In order to control future outbreaks and identify at-risk individuals, the exact constituents of effective COVID-19 immunity at a population level must be understood,” says Godkin and colleagues.
Multiple studies have recently shown that virus-specific T cell responses develop in almost every case of SARS-CoV-2 infection and persist for at least six months.
Traditionally, viral antigen-specific T cell responses have been assessed using flow cytometry or ELISpot-based readouts. However, neither approach is amenable to high-throughput processing or is standardizable across laboratories.
Furthermore, currently available assays that detect SARS-CoV-2-specific cellular immune responses only measure the cytokine interferon-gamma (IFNg) that is released by T cells, despite other Type 1 T helper (TH1) cell-type cytokines potentially being better indicators of anti-viral responses.
To overcome these limitations, existing whole blood-based immunoassays can be adapted to measure virus-specific T cell responses in a high-throughput, standardizable manner.
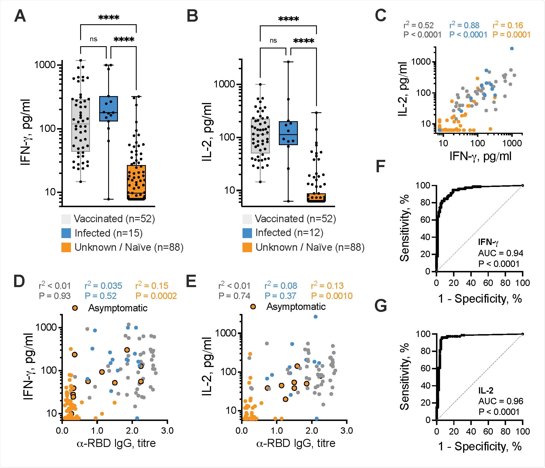
SARS-CoV-2-specific T cell response identifies prior asymptomatic infection. IFN-g (A) and IL-2 (B) release in response to the SARS-CoV-2 S-/NP-/Mcombined peptide pool was measured in 156 evaluable participants, subdivided into those with prior COVID-19 vaccination (grey, n = 52), prior COVID-19-positive PCR test result (blue, n = 12-15), or those with no prior positive COVID-19 test, termed ‘unknown/naïve’ (orange, n = 88). Statistical analyses indicate the results of a Kruskal-Wallis test with Dunn’s correction for multiple comparisons (**** P < 0.0001). (C) The SARS-CoV-2-specific IL-2+ T cell response was correlated with the IFN-g+ response, subdivided by participant status. The anti-SARS-CoV-2 RBD IgG antibody titre was correlated with the magnitude of IFN-g+ T cell response (D) and IL-2+ T cell response (E), with identified asymptomatic participants highlighted. Results of regression analyses are indicated. Sensitivity and specificity readouts for IFN-g (F) and IL-2 (G) were defined by receiver operating characteristic curves. Area under the curve (AUC) and associated P value are indicated.
Monitoring immune responses in the elderly and immunosuppressed is particularly important
Monitoring immune response to SARS-CoV-2 amongst elderly and immunosuppressed individuals is particularly important, given the significantly higher mortality rates observed in these groups.
The incidence of cancer is also increased among elderly individuals, where declining adaptive immune responses and age-associated inflammation contribute to disease progression.
Indeed, early indications suggest that cancer patients, in particular those on active treatments such as chemotherapy, were significantly less likely to mount antibody and T cell responses to the Pfizer-BioNTech SARS-CoV-2 mRNA vaccine,” says Godkin and the team.
What did the researchers do?
The researchers adapted and optimized a widely utilized, high-throughput whole blood-based assay to determine the TH1-type (IFNg/IL-2) cellular immune responses associated with previous SARS-CoV-2 infection and/or vaccination among 156 healthy donors and 67 solid-organ cancer patients.
Participants were recruited between February and April 2021 and were stratified based on their self-reported and/or laboratory evidence of a previous SARS-CoV-2 infection. Participants reporting no prior positive test were defined as “unknown/naïve.”
To measure the immune responses generated by COVID-19 vaccination, blood samples were taken immediately before the first dose and 3 to 6 weeks later.
All immunized individuals received either Pfizer-BioNTech’s BNT162b2 vaccine or AstraZeneca’s ChAdOx1 nCoV-19 vaccine.
What did the study find?
Among the healthy donors, significant differences in IFNg+ and IL-2+ SARS-CoV-2-specific T cell responses were observed between vaccinated or previously infected individuals and the unknown/naïve individuals.
The measurement of IL-2 generated by T cells in response to SARS-CoV-2-derived antigens was a highly predictive diagnostic assay, with a sensitivity of 96.0% and a specificity of 93.9%.
Measurement of IFNg+ SARS-CoV-2 specific T cell responses was also effective at identifying infected participants who were asymptomatic.
A single dose of vaccine-induced IFNg and/or IL-2 SARS-CoV-2-specific T cell responses in 28 (96.6%) of 29 healthy donors, but only in 27 (48.2%) of 56 cancer patients.
These data provide further support to recent calls for cancer patients to be prioritized for booster vaccines and longer-term immunological monitoring,” writes the team.
What did the authors conclude?
The researchers say that this cost-effective, high-throughput standardizable test enabling accurate and comparable assessment of SARS-CoV-2-specific T cell responses would be amenable to widespread population immunity testing.
We demonstrate high sensitivity and specificity of this assay to identify or exclude prior SARS-CoV-2 infection and/or successful COVID-19 vaccination,” says Godkin and colleagues.
“Going forward, it is imperative to utilize such tests to understand the precise contribution of T cell responses with regards to long-term immunity to SARS-CoV-2 infection, in particular amongst immunocompromised individuals,” they conclude.

This news article was a review of a preliminary scientific report that had not undergone peer-review at the time of publication. Since its initial publication, the scientific report has now been peer reviewed and accepted for publication in a Scientific Journal. Links to the preliminary and peer-reviewed reports are available in the Sources section at the bottom of this article. View Sources
Journal references:
- Preliminary scientific report.
Godkin A, et al. Whole blood-based measurement of SARS-CoV-2-specific T cell responses reveals asymptomatic infection and vaccine efficacy in healthy subjects and patients with solid organ cancers. medRxiv, 2021. doi: https://doi.org/10.1101/2021.06.02.21258218, https://www.medrxiv.org/content/10.1101/2021.06.02.21258218v1
- Peer reviewed and published scientific report.
Scurr, Martin J., Wioleta M. Zelek, George Lippiatt, Michelle Somerville, Stephanie E. A. Burnell, Lorenzo Capitani, Kate Davies, et al. 2022. “Whole Blood-Based Measurement of SARS-CoV-2-Specific T Cells Reveals Asymptomatic Infection and Vaccine Immunogenicity in Healthy Subjects and Patients with Solid-Organ Cancers.” Immunology 165 (2): 250–59. https://doi.org/10.1111/imm.13433. https://onlinelibrary.wiley.com/doi/10.1111/imm.13433.