Hopeaphenol inhibits entry of SARS-CoV-2 variants of concern into cells

New antivirals are being sought worldwide to fight back the ever-growing threat of the coronavirus disease 2019 (COVID-19), caused by the severe acute respiratory syndrome coronavirus 2 (SARS-CoV-2), which has already claimed more than three million human lives.

A new study, released as a preprint on the bioRxiv* server, reports promising results with the natural product hopeaphenol, which successfully prevented the entry of the virus into host cells.

Several vaccines have been rolled out in many countries, but it is now clear that the gigantic task of global immunization will not be fulfilled within the current year.

Meanwhile, new variants of the novel coronavirus are constantly emerging across the world. These are often more infectious or virulent than the parent strain. Moreover, they seem to have acquired immune escape capabilities, resisting neutralization by the antibodies elicited by the earlier strains or by vaccines.

This news article was a review of a preliminary scientific report that had not undergone peer-review at the time of publication. Since its initial publication, the scientific report has now been peer reviewed and accepted for publication in a Scientific Journal. Links to the preliminary and peer-reviewed reports are available in the Sources section at the bottom of this article. View Sources

Stilbenoid activity

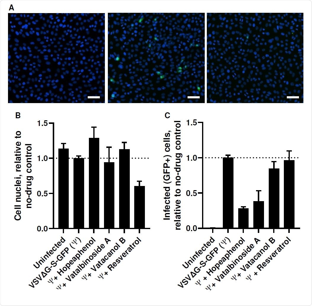
Many plants including Hopea, Vitis, Shorea and Anisoptera, are sources of stilbenoids such as (–)-hopeaphenol, vatalbinoside A, vaticanol B, and their stereoisomers. Earlier work has shown that, in vitro, these inhibit cell proliferation, inhibit Gram-negative bacteria, fungi and the herpes simplex virus, as well as having anti-inflammatory properties.

In mouse studies, hopeaphenol also normalized triglyceride levels in the plasma following the feeding of olive oil, and glucose levels in mice fed with sugars. Moreover, it prevented liver injury due to the lethal lipopolysaccharides (LPS) that serve as Gram-negative endotoxins.

In these studies, the stilbenoids appeared to be tolerable and safe in vivo, even at high concentrations. These findings indicate the importance of extending these short-term in vivo studies to understand the efficacy of stilbenoids against SARS-CoV-2.

What were the findings?

It is necessary to develop antivirals that are effective against the virus. The current effort began with a library of purified derivatives of natural products.

On analysis, this yielded three compounds of the stilbenoid group. The compound (–)-hopeaphenol is treated as representative of all three.

The researchers found that hopeaphenol prevented the viral spike receptor-binding domain (RBD), expressed on pseudoviruses, from binding to its host cell receptor, the angiotensin-converting enzyme 2 (ACE2). It also prevents the replication of the virus in vitro without affecting the viability of the host cell.

Hopeaphenol continued to be effective against two of the SARS-CoV-2 variants of concern (VOCs), the UK and South African, despite the presence of the mutations that enable them to escape immune neutralization and to be more infectious than the Wuhan or D614G strain.  

Thus, these stilbenoid analogs, especially hopeaphenol, offer hope for the development of a broad-spectrum SARS-CoV-2 antiviral, inhibiting entry into host cells. These could be used alone or in combination with antivirals already in use against other viral targets.

More recent molecular docking analysis has shown the potential of stilbenoids to prevent RBD-ACE2 binding. The compound kobophenol A, also a stilbenoid, has also been shown to prevent this interaction at a low inhibitory concentration (50% of binding inhibited at 1.8 μM.

Kobophenol A also inhibited the replication of SARS-CoV-2, with 50% inhibition being observed at 71.6 μM. The current findings with hopeaphenol confirm these earlier results.

Effects of stilbenoids on inhibition of SARS-CoV-2 Mpro activity. A, Demonstration of recombinant Mpro enzymatic activity on a FRET-based fluorogenic peptide substrate. B, Dose response curves of stilbenoids and control inhibitor GC-376 on Mpro enzymatic activity.
Effects of stilbenoids on inhibition of SARS-CoV-2 Mpro activity. A, Demonstration of recombinant Mpro enzymatic activity on a FRET-based fluorogenic peptide substrate. B, Dose response curves of stilbenoids and control inhibitor GC-376 on Mpro enzymatic activity.

However, the researchers failed to observe similar antiviral activity with resveratrol, even at 100 μM, despite earlier reports of 50% effectiveness in preventing the infection of cells in culture by the virus at a tenth of this concentration. One likely reason for this discrepancy could be the fact that the previous work used polymerase chain reaction of the supernatant to check for cell infection, while the current work relied on the observation of cytopathic effects (CPE) caused by the virus within infected cell cultures.

What are the conclusions?

The three compounds studied here showed selective activity against RBD-ACE2 binding relative to another ligand-receptor pair with unrelated physiological activity. However, they must be studied in greater detail to exclude cytotoxicity.

Further research may detect or synthesize analogs with improved safety and therapeutic margins.

Stilbenoids are also easily degraded by oxidation, light and changes in the pH. This vulnerability may explain why vaticanol B showed three-fold lower effectiveness than the other two compounds (hopeaphenol and vatalbinoside A) in preventing RBD-ACE2 binding in vivo, both during pseudovirus inhibition studies and in CPE assays. However, it had the greatest potency in vitro.

The scientists did not observe significant inhibitory activity against the SARS-CoV-2 main protease, however, as seen in a virtual screening study recently. This indicates that the antiviral activity observed here is likely not due to Mpro inhibition.

This is supported by the finding of higher activity against the South African spike variant, compared to both the Wuhan and the UK variant.

However, it may be possible to identify stilbenoid derivatives that are active against both the spike entry protein and the Mpro enzyme, thus delivering a double hit to the virus. This would not just improve the efficacy but reduce the chances of emerging resistance.

These results suggest that spike mutations that promote vaccine-induced viral escape may be distinct from those that might arise from ongoing treatment with hopeaphenol and potentially other stilbenoid-based entry inhibitors.”

This news article was a review of a preliminary scientific report that had not undergone peer-review at the time of publication. Since its initial publication, the scientific report has now been peer reviewed and accepted for publication in a Scientific Journal. Links to the preliminary and peer-reviewed reports are available in the Sources section at the bottom of this article. View Sources

Journal references:

Article Revisions

  • Apr 8 2023 - The preprint preliminary research paper that this article was based upon was accepted for publication in a peer-reviewed Scientific Journal. This article was edited accordingly to include a link to the final peer-reviewed paper, now shown in the sources section.
Dr. Liji Thomas

Written by

Dr. Liji Thomas

Dr. Liji Thomas is an OB-GYN, who graduated from the Government Medical College, University of Calicut, Kerala, in 2001. Liji practiced as a full-time consultant in obstetrics/gynecology in a private hospital for a few years following her graduation. She has counseled hundreds of patients facing issues from pregnancy-related problems and infertility, and has been in charge of over 2,000 deliveries, striving always to achieve a normal delivery rather than operative.

Citations

Please use one of the following formats to cite this article in your essay, paper or report:

  • APA

    Thomas, Liji. (2023, April 08). Hopeaphenol inhibits entry of SARS-CoV-2 variants of concern into cells. News-Medical. Retrieved on January 19, 2026 from https://appetitescience.com/news/20210503/Hopeaphenol-inhibits-entry-of-SARS-CoV-2-variants-of-concern-into-cells.aspx.

  • MLA

    Thomas, Liji. "Hopeaphenol inhibits entry of SARS-CoV-2 variants of concern into cells". News-Medical. 19 January 2026. <https://appetitescience.com/news/20210503/Hopeaphenol-inhibits-entry-of-SARS-CoV-2-variants-of-concern-into-cells.aspx>.

  • Chicago

    Thomas, Liji. "Hopeaphenol inhibits entry of SARS-CoV-2 variants of concern into cells". News-Medical. https://appetitescience.com/news/20210503/Hopeaphenol-inhibits-entry-of-SARS-CoV-2-variants-of-concern-into-cells.aspx. (accessed January 19, 2026).

  • Harvard

    Thomas, Liji. 2023. Hopeaphenol inhibits entry of SARS-CoV-2 variants of concern into cells. News-Medical, viewed 19 January 2026, https://appetitescience.com/news/20210503/Hopeaphenol-inhibits-entry-of-SARS-CoV-2-variants-of-concern-into-cells.aspx.

Comments

  1. Dudden David Hall Dudden David Hall United Kingdom says:

    Hopeaphenol:  The First Resveratrol Tetramer in Wines from North Africa. Six polyphenolic compounds of the Merlot variety (from Algeria) were isolated and identified by NMR spectroscopy, five of which are known (trans-resveratrol, trans-piceid, trans-ε-viniferin, pallidol, and astilbin) and one that is reported for the first time in wine, (+)-hopeaphenol, a stilbene tetramer.

    Furthermore, these molecules were quantified in 10 commercial wines from North Africa by means of an analytical HPLC system coupled with diode array detection. Differences in concentrations were found ranging in mg/L from 4.6 to 45 (trans-piceid), 0.66 to 3.45 (trans-resveratrol), 0.2 to 1.2 (trans-ε-viniferin), 0.2 to 9.2 (pallidol), 0.3 to 3.8 (hopeaphenol), and 10.8 to 24.22 (astilbin).

The opinions expressed here are the views of the writer and do not necessarily reflect the views and opinions of News Medical.
Post a new comment
Post

Sign in to keep reading

We're committed to providing free access to quality science. By registering and providing insight into your preferences you're joining a community of over 1m science interested individuals and help us to provide you with insightful content whilst keeping our service free.

or

While we only use edited and approved content for Azthena answers, it may on occasions provide incorrect responses. Please confirm any data provided with the related suppliers or authors. We do not provide medical advice, if you search for medical information you must always consult a medical professional before acting on any information provided.

Your questions, but not your email details will be shared with OpenAI and retained for 30 days in accordance with their privacy principles.

Please do not ask questions that use sensitive or confidential information.

Read the full Terms & Conditions.

You might also like...
Collaborative project seeks safer therapies for ischemia and reperfusion injury