Severe coronavirus disease 2019 (COVID-19) is associated with a thromboinflammatory state, which occurs as a result of an overactive immune system. New research in the USA and China. investigated how autoantibodies could mediate NETs during a COVID-19 infection. Extensive damage to the body from neutrophil extracellular traps (NETs) after infection may be contributing to thromboinflammation and the symptoms experienced by COVID-19 ‘long-haulers’.
The study ‘Autoantibodies stabilize neutrophil extracellular traps in COVID-19’ is available as a preprint on the medRxiv* server, while the article undergoes peer review.

This news article was a review of a preliminary scientific report that had not undergone peer-review at the time of publication. Since its initial publication, the scientific report has now been peer reviewed and accepted for publication in a Scientific Journal. Links to the preliminary and peer-reviewed reports are available in the Sources section at the bottom of this article. View Sources
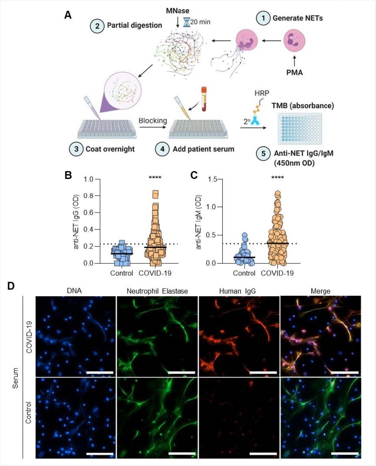
Increased anti-NET IgG and IgM antibody levels in severe COVID-19
The researchers used an enzyme-linked immunosorbent assay (ELISA) to measure anti-NET IgG and IgM antibodies from the blood serum donated from 171 patients hospitalized with COVID-19 along with 48 healthy controls. The controls included 40 females and eight males with an average age of 38. People were excluded from the study if they had an autoimmune disease, active infection, or pregnancy.
The team observed higher levels of anti-NET IgG and IgM in patients with COVID-19 than the controls. About 39% of patients had high anti-NET IgG activity, and 50% showed elevated anti-NET IgM activity. There was a strong correlation between having anti-NET IgG and anti-NET IgM.
By using immunofluorescence microscopy, the team evaluated the anti-NET activity and found antibodies in NET strands. A positive correlation between circulating markers of NET release and anti-NET IgG and IgM were found.
Anti-NET activity linked to severe disease
A positive correlation between anti-NET IgG and IgM and D-dimer, absolute neutrophil count, and platelet count was observed. Likewise, there was a negative correlation with SpO2/FiO2 Ratio and anti-NET IgG and IgM.
The serum samples of patients with mechanical ventilation showed higher anti-NET IgG and IgM levels, suggesting they are associated with an impaired respiratory status.
Detection of anti-NET IgG/IgM in sera of COVID-19 patients. A, Schematic illustration of anti-NET ELISA (created with BioRender.com). B-C, Anti-NET IgG and IgM were measured in sera from 171 hospitalized COVID-19 patients and 48 healthy controls. Levels of anti-NET IgG and IgM at 450-nm optical density (OD) were compared by Mann-Whitney test; ****p<0.0001. Dotted lines indicate threshold set at 2 standard deviations above the control mean. D, Control neutrophils were stimulated with PMA to generate NETs. Fixed NETs were then incubated with COVID-19 serum with high anti-NET antibodies or healthy control serum; scale bars=100 microns.
Autoantibodies impair serum DNases ability to clear NET
The next step was to evaluate autoantibodies' role in NET degradation. They measured IgG levels from four patients with COVID-19 who had high anti-NET IgG and then tested them with serum from the healthy controls. Results showed the high IgG levels thwarted NET degradation.
Given the impaired oxygen intake, increased risk of severe illness, and impairments in NET degradation, the researchers suggest autoantibodies may play a significant role in the long-term damage sustained from people who continue to have long COVID.
It is possible that these anti-NET antibodies are important orchestrators of an imbalance between NET formation and clearance that perpetuates COVID-19 thromboinflammation,” concluded the research team.

This news article was a review of a preliminary scientific report that had not undergone peer-review at the time of publication. Since its initial publication, the scientific report has now been peer reviewed and accepted for publication in a Scientific Journal. Links to the preliminary and peer-reviewed reports are available in the Sources section at the bottom of this article. View Sources
Journal references:
- Preliminary scientific report.
Zuo Y., et al. (2021) Autoantibodies stabilize neutrophil extracellular traps in COVID-19. medRxiv, 2021. doi: https://doi.org/10.1101/2021.03.31.21254692, https://www.medrxiv.org/content/10.1101/2021.03.31.21254692v1
- Peer reviewed and published scientific report.
Zuo, Yu, Srilakshmi Yalavarthi, Sherwin A. Navaz, Claire K. Hoy, Alyssa Harbaugh, Kelsey Gockman, Melanie Zuo, et al. 2021. “Autoantibodies Stabilize Neutrophil Extracellular Traps in COVID-19.” JCI Insight, June. https://doi.org/10.1172/jci.insight.150111. https://insight.jci.org/articles/view/150111.