Researchers in the United States have developed “chimeric” vaccines that provided cross-protection against different strains of sarbecovirus in mice, including the novel severe acute respiratory syndrome coronavirus 2 (SARS-CoV-2) that causes coronavirus disease 2019 (COVID-19).
The researchers say the emergence of three sarbecovirus outbreaks (SARS-CoV-1, SARS-CoV-2, and Middle East respiratory syndrome coronavirus (MERS-CoV) in just the last two decades highlights the need for universal vaccination strategies against SARS-related sarbecoviruses.
The Moderna and Pfizer-BioNTech vaccines that contain messenger RNA (mRNA) coding for the SARS-CoV-2 spike protein proved effective at protecting against COVID-19 in phase 3 trials. This spike protein is the main surface structure the virus uses to infect cells and the primary target of neutralizing antibodies following natural infection or vaccination.
However, studies have shown that some recently emerged variants of concern, such as the South African B1.351 lineage, are more resistant to vaccine-elicited neutralizing antibodies. This has led to growing concerns that more robust approaches are needed to prevent the pandemic and SARS-like zoonotic coronavirus infections in the future.
Now, David Martinez from the University of North Carolina at Chapel Hill and colleagues have shown that chimeric spike designs based on different epidemic and pandemic sarbecoviruses protected aged mice against infection with three high-risk betacoronaviruses and the South African B.1.351 SARS-CoV-2 variant of concern.
“Thus, multiplexed-chimeric spikes may provide a novel strategy to prevent pandemic and SARS-like zoonotic coronavirus infections,” writes the team.
A pre-print version of the research paper is available on the bioRxiv* server, while the article undergoes peer review.
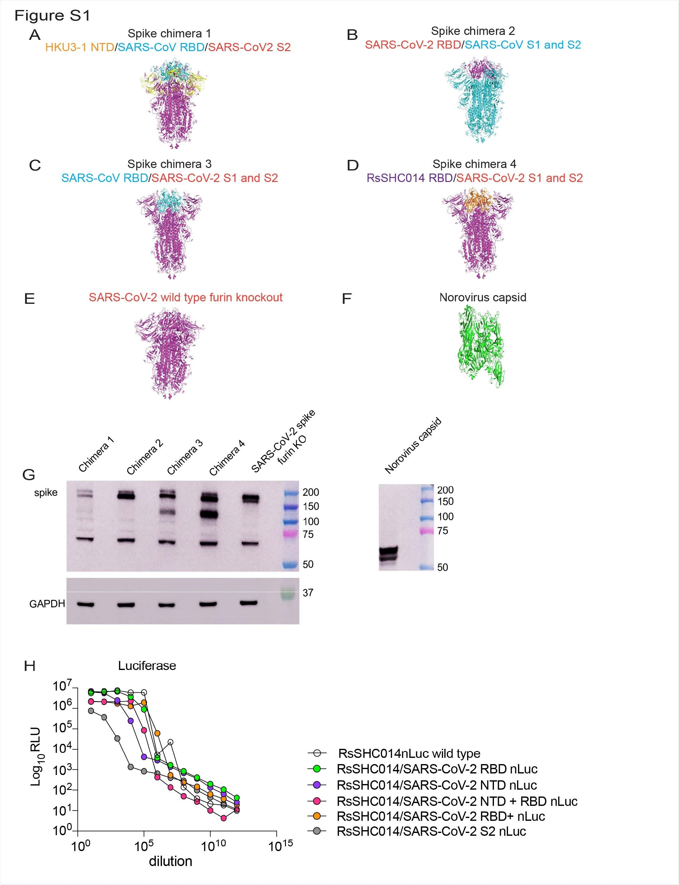
Chimeric spike constructs from sarbecoviruses. (A) Spike chimera 1 includes the NTD from HKU3-1, the RBD from SARS-CoV, and the rest of the spike from SARS-CoV-2. (B) Spike chimera 2 includes the RBD from SARS-CoV-2 and the NTD and S2 from SARS CoV. (C) Spike chimera 3 includes the RBD from SARS-CoV and the NTD and S2 SARS-CoV 2. (D) Spike chimera 4 includes the RBD from RsSHC014 and the rest of the spike from SARS CoV-2. (E) SARS-CoV-2 furin KO spike vaccine and (F) is the norovirus capsid vaccine. (G). Protein expression of chimeric spikes, SARS-CoV-2 furin KO, and norovirus mRNA vaccines. GAPDH was used as the loading control. (H) Nanoluciferase expression of RsSHC014/SARS CoV-2 chimeric spike live viruses.
Three pathogenic sarbecovirus outbreaks in the last 20 years
The SARS-CoV-1 virus that emerged in 2003 and caused more than 800 deaths worldwide was followed by the emergence of MERS-CoV within less than a decade, which resulted in an ongoing outbreak that caused at least 900 deaths.
In December 2019, the emergence of another novel sarbecovirus in Wuhan, China – SARS-CoV-2 –quickly led to a global pandemic that has now caused more than 120 million infections and more than 2.65 million deaths.
“Given the high pandemic potential of zoonotic (animal-to-human) and epidemic sarbecoviruses, the development of broadly effective approaches such as universal vaccination strategies, antibodies and drugs is a global health priority,” says Martinez and colleagues.
The challenges faced in vaccine development
However, a major challenge faced in developing vaccines that can neutralize diverse sarbecoviruses is the broad genetic diversity that exists within critical immunodominant epitope landscapes such as the receptor-binding domain (RBD) of the spike protein.
Studies have shown that plasma from patients who have recovered from COVID-19 exhibit little cross-neutralization of other human pathogenic coronaviruses such as SARS-CoV and MERS-CoV.
Researchers are, therefore, uncertain whether immunity following natural infection or vaccination will protect against sarbecoviruses of zoonotic origin that may emerge in the future.
In addition to the RBD of the spike protein, the N-terminal domain (NTD) is also a target of neutralizing antibodies against SARS-CoV-2 and MERS-CoV.
Given the rapid development and success of the Moderna and Pfizer-BioNTech mRNA-lipid nanoparticle vaccine platforms in large phase 3 clinical trials, Martinez and colleagues replicated this existing platform to test whether chimeric spikes containing mixtures of the RBD and NTD from different epidemic and pandemic sarbecoviruses protected against the viruses in aged mouse models.
What did they find?
The team found that chimeric spike mRNAs containing both the NTD and RBD induced high levels of broadly protective neutralizing antibodies against three high-risk sarbecoviruses, namely SARS-CoV and the SARS-like bat coronaviruses RsSHC014 and WIV1WIV-1.
By contrast, mice immunized with a monovalent SARS-CoV-2 mRNA vaccine demonstrated up to a more than 500-fold reduction in neutralizing antibody activity against different sarbecovirus strains.
Furthermore, SARS-CoV infection in these mice resulted in breakthrough infection, including measurable lung disease.
The findings demonstrate the need for universal vaccination strategies
“The lack of protection against SARS-CoV challenge in SARS-CoV-2-immunized mice underlines the need for the development of universal vaccination strategies that can achieve broader coverage against pre-emergent bat SARS-CoV-like and SARS-CoV-2-like viruses,” writes the team.
Significantly, the chimeric spike mRNA vaccines also effectively neutralized both the D614G and the South African B.1.351 SARS-CoV-2 variants of concern.
“Our findings suggest that mRNA-LNP vaccination with chimeric coronavirus spikes is a viable strategy to protect against contemporary and high-risk sarbecovirus emergence events,” says Martinez and colleagues.
“Our demonstration of cross-protection against sarbecoviruses in mice lends support to the notion that universal vaccines against group 2B coronaviruses are likely achievable,” they conclude.

This news article was a review of a preliminary scientific report that had not undergone peer-review at the time of publication. Since its initial publication, the scientific report has now been peer reviewed and accepted for publication in a Scientific Journal. Links to the preliminary and peer-reviewed reports are available in the Sources section at the bottom of this article. View Sources
Journal references:
- Preliminary scientific report.
Martinez D, et al. Chimeric spike mRNA vaccines protect against sarbecovirus challenge in mice. bioRxiv, 2021. doi: https://doi.org/10.1101/2021.03.11.434872, https://www.biorxiv.org/content/10.1101/2021.03.11.434872v1
- Peer reviewed and published scientific report.
Martinez, David R., Alexandra Schäfer, Sarah R. Leist, Gabriela De la Cruz, Ande West, Elena N. Atochina-Vasserman, Lisa C. Lindesmith, et al. 2021. “Chimeric Spike MRNA Vaccines Protect against Sarbecovirus Challenge in Mice.” Science 373 (6558): 991–98. https://doi.org/10.1126/science.abi4506. https://www.science.org/doi/10.1126/science.abi4506.