Bruker announces new results in deep, unbiased plasma proteomics, PaSER 1.1 software and new cross-linking consumables at US HUPO 2021

At the virtual 17th US HUPO Conference (US HUPO 2021), Bruker Corporation (Nasdaq: BRKR) today announces progress with several collaborations in deep, unbiased plasma proteomics, leveraging the speed, sensitivity and dynamic range of 4D proteomics on timsTOF Pro systems.  

Bruker announces new results in deep, unbiased plasma proteomics, PaSER 1.1 software and new cross-linking consumables at US HUPO 2021
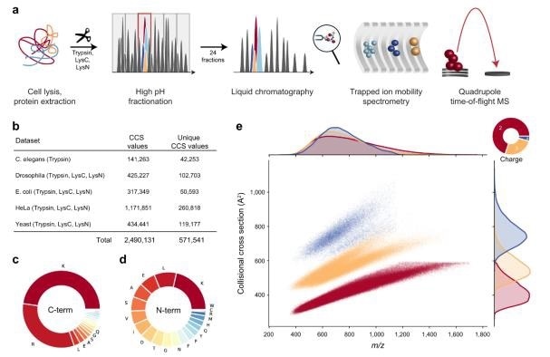
Figure 1. Large-scale peptide CCS measurement with TIMS and PASEF. www.nature.com/articles/s41467-021-21352-8

New results from a key collaborator, Professor Kirk Hansen of the University of Colorado Anschutz Medical Center, will be presented at Bruker’s virtual seminar at US HUPO on Tuesday, March 9th at 2:00 p.m. EST. Registration for the US HUPO Conference is required to attend the event live. Dr. Hansen will present studies of the plasma proteomes of patients infected with COVID-19, as well as a large-cohort comparison of plasma proteome changes in trauma patients.

Dr. Hansen’s research reveals protein dynamics in acute injury and disease states with tens of thousands of measurements per sample. Running larger clinical cohorts is illuminating molecular relationships and mechanistic understanding that has the potential to go well beyond current diagnostics.

We have only recently re-entered the plasma proteomics space, primarily because of the speed, sensitivity and throughput of the timsTOF Pro. Coupled with the Evosep One, this system is providing the reliability and throughput that we could not achieve just a few years ago.”

Professor Hansen

In early 2021, Bruker announced a breakthrough paper by the Mann-group that demonstrates unbiased, quantitative true single-cell proteomics to address important questions in single-cell biology and pathobiology (www.biorxiv.org/content/10.1101/2020.12.22.423933v1). Bruker intends to launch a high-end, dedicated single-cell timsTOF system in early 2022 for unbiased, quantitative single-cell proteomics.

Bruker recently announced a new Nature Communications publication by the Mann & Theis groups on the benefits of large-scale peptide Collisional Cross Section (CCS) measurements and machine learning for 4D proteomics (doi.org/10.1038/s41467-021-21352-8).  Harnessing deep learning, CCS values can now be predicted for any peptide from any organism, forming a basis for advanced 4D proteomics workflows that make full use of the additional peptide CCS 4th dimension.

Bruker releases its PaSER software v.1.1, which Dr. Chris Adams, Director of Proteomics Business Development at Bruker Daltonics, will present during the US HUPO seminar on March 9th.  PaSER is GPU-based and enables proteomics database search in real time, building on Bruker’s acquisition of IP2 software. ‘PaSER’ stands for Parallel Search Engine in Real-time, with parallelized, multi-threaded searches on GPUs to obtain results typically faster than the data acquisition. This allows ‘run & done’ high-throughput 4D proteomics with identified peptides and protein groups available as soon as the experiment is complete.

In addition to performance enhancements, PaSER 1.1 includes visualization of 4D data, including MOMA features and search results. A powerful feature of 4D proteomics is Mobility-Offset Mass-Aligned (MOMA) analysis, where co-eluting isomeric or isobaric ions, which cannot be distinguished in typical 3D proteomics, are resolved by mobility separation with precise Collision Cross Sections (CCS) at scale.

B. Cross-linking for structural proteomics and protein-protein interactions (PPIs)

Bruker announces the release of new consumables and software for chemical cross-linking of proteins (XL-MS) for the study of protein structure and interactions. The PhoX cross-linker, licensed from the University of Utrecht after development by the groups of Albert Heck and Richard Scheltema, will be commercially available from Bruker this spring. PhoX is an enrichable cross-linker with a phosphonate group that allows purification from the complex mixtures resulting from XL-MS reactions, using metal-bead affinity purification. Such enrichment greatly enhances the ability to detect cross-linked peptides, and collaborative work between the groups of Albert Heck, Richard Scheltema and Bruker has shown that cross-link detection can be enhanced by TIMS separation using caps-PASEF (MCP, 20 Jul 2020, 19(10):1677-1687). Bruker will also launch 3 cleavable cross-linkers in the spring, which are preferred by some research groups, as cleavage of cross-linkers in MS/MS experiments results in characteristic mass differences that are easily detected.

Chemical crosslinking data is very complex and automated analysis software is required. A new version of the popular MaxQuant software from the group of Professor Juergen Cox at the Max Planck Institute in Martinsried, Germany, also supports the analysis of XL-MS data from timsTOF Pro systems. It is in beta-test, expected to be released in April 2021 to take advantage of 4D proteomics for XL-MS work

C. Progress in deep, unbiased plasma proteomics

Several research groups have recently presented exciting results on plasma proteomics using a variety of methods.  

In February 2021, Professor Roman Fischer of the Target Discovery Institute in the Nuffield Department of Medicine at Oxford University presented “High-Throughput Proteomics During a Pandemic” at Genetic Engineering & Biotech News (genengnews.com). Dr. Fischer discusses high-throughput 4D proteomics of several hundred undepleted plasma samples from COVID-19 patients with different disease severity, healthy controls and patients suffering from other pathologies, like sepsis.

Also in February 2021, researchers from OmicEra Diagnostics GmbH in Planegg, Germany, posted a manuscript on MedRxiv “High-resolution longitudinal serum proteome trajectories in COVID-19 reveal patients-specific seroconversion”, in which 31 patients were followed longitudinally for an average of 31 days, using high-throughput 4D proteomics. This study employed OmicEra´s automated proteomics pipeline coupled with the Evosep One chromatography system running 21 minute gradients to achieve throughput of 60 samples per day.

Using this methodology, 720 undepleted serum samples were run by OmicEra over 12 days on a single timsTOF Pro, with a total of 502 proteins quantified. Some 116 proteins had quantitative changes in expression levels. At US HUPO, Bruker releases an application note on serum proteomics on our collaborative work with OmicEra.

At US HUPO 2021, Seer (www.seer.bio) will present a collaborative poster with Bruker, showing the unique capabilities of Seer’s engineered nanoparticles in combination with the TIMS/PASEF methods.  Together, this strategy achieved unbiased, deep and rapid plasma proteome analysis with >1,700 protein groups identified with 90-minute DDA nanoLC-TIMS-MS/MS methods. The combination of Seer’s Proteograph Product Suite with the TIMS/PASEF method provides a scalable solution for unbiased and deep proteomics, accessible to nearly any lab, for the first time.

It has been rewarding to see the recent rapid advances in the field of plasma proteomics, an area we expect to grow rapidly in liquid biopsy multiomics translational research and biomarker validation. These advances in deep, unbiased plasma proteomics are enabled by the throughput, robustness and unique 4D proteomics selectivity and sensitivity advantages of TIMS/PASEF methods.”

Dr. Chris Adams, Director of Proteomics Business Development, Bruker Daltonics

Links to Bruker events at the virtual US HUPO conference 2021 can be found here:

https://www.bruker.com/en/landingpages/bdal/us-hupo.html.

Citations

Please use one of the following formats to cite this article in your essay, paper or report:

  • APA

    Bruker Life Sciences Mass Spectrometry. (2021, March 09). Bruker announces new results in deep, unbiased plasma proteomics, PaSER 1.1 software and new cross-linking consumables at US HUPO 2021. News-Medical. Retrieved on January 15, 2026 from https://appetitescience.com/news/20210309/Bruker-announces-new-results-in-deep-unbiased-plasma-proteomics-PaSER-11-software-and-new-cross-linking-consumables-at-US-HUPO-2021.aspx.

  • MLA

    Bruker Life Sciences Mass Spectrometry. "Bruker announces new results in deep, unbiased plasma proteomics, PaSER 1.1 software and new cross-linking consumables at US HUPO 2021". News-Medical. 15 January 2026. <https://appetitescience.com/news/20210309/Bruker-announces-new-results-in-deep-unbiased-plasma-proteomics-PaSER-11-software-and-new-cross-linking-consumables-at-US-HUPO-2021.aspx>.

  • Chicago

    Bruker Life Sciences Mass Spectrometry. "Bruker announces new results in deep, unbiased plasma proteomics, PaSER 1.1 software and new cross-linking consumables at US HUPO 2021". News-Medical. https://appetitescience.com/news/20210309/Bruker-announces-new-results-in-deep-unbiased-plasma-proteomics-PaSER-11-software-and-new-cross-linking-consumables-at-US-HUPO-2021.aspx. (accessed January 15, 2026).

  • Harvard

    Bruker Life Sciences Mass Spectrometry. 2021. Bruker announces new results in deep, unbiased plasma proteomics, PaSER 1.1 software and new cross-linking consumables at US HUPO 2021. News-Medical, viewed 15 January 2026, https://appetitescience.com/news/20210309/Bruker-announces-new-results-in-deep-unbiased-plasma-proteomics-PaSER-11-software-and-new-cross-linking-consumables-at-US-HUPO-2021.aspx.

Comments

The opinions expressed here are the views of the writer and do not necessarily reflect the views and opinions of News Medical.
Post a new comment
Post

While we only use edited and approved content for Azthena answers, it may on occasions provide incorrect responses. Please confirm any data provided with the related suppliers or authors. We do not provide medical advice, if you search for medical information you must always consult a medical professional before acting on any information provided.

Your questions, but not your email details will be shared with OpenAI and retained for 30 days in accordance with their privacy principles.

Please do not ask questions that use sensitive or confidential information.

Read the full Terms & Conditions.

You might also like...
How do mass spectrometry and omics impact neurosciences?