Predicting SARS-CoV-2 protein sequences

The function of proteins is tightly dependent on their structure and is highly sensitive to an ambient environment. It is crucial to have a complete biophysical characterization of proteins, specifically in drug-hunting endeavors.

Results

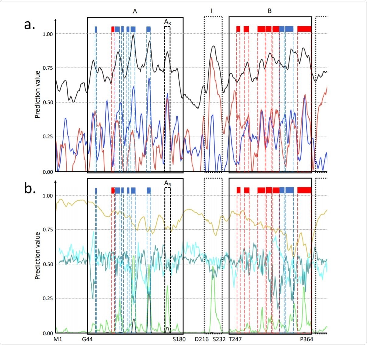
Predictions for the P0DTC9 SARS-CoV-2 protein amino acids. Image Credit: bioRxiv

This news article was a review of a preliminary scientific report that had not undergone peer-review at the time of publication. Since its initial publication, the scientific report has now been peer reviewed and accepted for publication in a Scientific Journal. Links to the preliminary and peer-reviewed reports are available in the Sources section at the bottom of this article. View Sources

The severe acute respiratory syndrome coronavirus 2 (SARS-CoV-2), the causative agent of the coronavirus disease 2019 (COVID-19), consists of an assembly of proteins that determine its infectious and immunological behavior. These proteins determine their response to therapeutics.

Not all the SARS-CoV-2 proteins or regions have a well-defined three-dimensional structure. Many proteins exhibit ambiguous, dynamic behavior that is not evident from static structure representations generated by structural biology approaches or molecular dynamics simulations using these structures.

To identify behavior or features of these proteins that might not be captured by structural biology or molecular dynamics approaches, Luciano Kagami et al. provide protein-sequence-based predictions of the backbone and side-chain dynamics and conformational propensities of these proteins, as well as derived early folding, disorder, b-sheet aggregation, and protein-protein interaction propensities. They present a website (http://sars2.bio2byte.be/) that provides this information for researchers.

The website is approved as an ELIXIR-Belgium emerging service in 2020. The website's information was visualized online using the Django framework, with the ApexCharts JavaScript library employed for visualization of the predictions and their MSA distribution. This work has received funding from the European Union’s Horizon 2020 research and the innovation program under the Marie Skłodowska-Curie grant. It was recently published in the bioRxiv* preprint server.

They targeted amino acid sequences of the 14 proteins, obtaining the multiple sequence alignments (MSAs) for these sequences using a BLAST search from UniProt and applying default parameters against the Uniref90 protein dataset. They followed this by the standard UniProt ClustalW alignment procedure to obtain the MSA.

The authors predict the backbone dynamics (DynaMine) and related side-chain dynamics and conformational propensities at the individual amino acid level. The study included early folding (EFoldMine), disorder (DisoMine), beta-sheet aggregation (Agmata), protein-protein interactions (SeRenDIP), and SeRenDIP-CE conformational epitope propensities. A detailed description of each prediction per-protein is available on their website.

In this study, the predictions attempt to capture the 'emergent' properties of the proteins based on the inherent biophysical propensities encoded in the sequence. This approach has its advantages as opposed to the context-dependent behavior (such as the final folded state). For example, the authors show how they detect remote SARS-CoV-2 protein homologs by biophysical similarity, giving more accurate results than directly using amino acid information.

The authors show the biophysical variations observed in homologous SARS-CoV-2 proteins. The study indicates the likely limits of the functionally relevant biophysical behavior of the proteins.

Luciano Kagami et al. presents predictions for the P0DTC9 protein - a nucleoprotein of 419 amino acids with both monomeric and oligomeric forms that interact with RNA and protein M and NSP3. These interactions are essential during the early stage of infection.

A detailed description of the wide propensities for this protein is given. The authors also discuss the predictions for a region where there is no structural or functional information available. It is important to note that this study provides the nitty-gritty around the biophysical predictions for a protein under investigation, which may be used for further diverse applications.

Therefore, the authors provide researchers with information on their website on the possible behaviors of SARS-CoV-2 proteins that are not evident from the static models generated by structural biology nor from molecular dynamics simulations based on models.

These predictions reflect ‘emerging’ properties based on the sequence. A different perspective exploring the SARS-CoV-2 proteins is at the disposal of researchers. This study should help us further to understand the mode of action of the overall virus, the authors write.

This news article was a review of a preliminary scientific report that had not undergone peer-review at the time of publication. Since its initial publication, the scientific report has now been peer reviewed and accepted for publication in a Scientific Journal. Links to the preliminary and peer-reviewed reports are available in the Sources section at the bottom of this article. View Sources

Journal references:

Article Revisions

  • Apr 5 2023 - The preprint preliminary research paper that this article was based upon was accepted for publication in a peer-reviewed Scientific Journal. This article was edited accordingly to include a link to the final peer-reviewed paper, now shown in the sources section.
Dr. Ramya Dwivedi

Written by

Dr. Ramya Dwivedi

Ramya has a Ph.D. in Biotechnology from the National Chemical Laboratories (CSIR-NCL), in Pune. Her work consisted of functionalizing nanoparticles with different molecules of biological interest, studying the reaction system and establishing useful applications.

Citations

Please use one of the following formats to cite this article in your essay, paper or report:

  • APA

    Dwivedi, Ramya. (2023, April 05). Predicting SARS-CoV-2 protein sequences. News-Medical. Retrieved on January 16, 2026 from https://appetitescience.com/news/20201209/Predicting-SARS-CoV-2-protein-sequences.aspx.

  • MLA

    Dwivedi, Ramya. "Predicting SARS-CoV-2 protein sequences". News-Medical. 16 January 2026. <https://appetitescience.com/news/20201209/Predicting-SARS-CoV-2-protein-sequences.aspx>.

  • Chicago

    Dwivedi, Ramya. "Predicting SARS-CoV-2 protein sequences". News-Medical. https://appetitescience.com/news/20201209/Predicting-SARS-CoV-2-protein-sequences.aspx. (accessed January 16, 2026).

  • Harvard

    Dwivedi, Ramya. 2023. Predicting SARS-CoV-2 protein sequences. News-Medical, viewed 16 January 2026, https://appetitescience.com/news/20201209/Predicting-SARS-CoV-2-protein-sequences.aspx.

Comments

The opinions expressed here are the views of the writer and do not necessarily reflect the views and opinions of News Medical.
Post a new comment
Post

Sign in to keep reading

We're committed to providing free access to quality science. By registering and providing insight into your preferences you're joining a community of over 1m science interested individuals and help us to provide you with insightful content whilst keeping our service free.

or

While we only use edited and approved content for Azthena answers, it may on occasions provide incorrect responses. Please confirm any data provided with the related suppliers or authors. We do not provide medical advice, if you search for medical information you must always consult a medical professional before acting on any information provided.

Your questions, but not your email details will be shared with OpenAI and retained for 30 days in accordance with their privacy principles.

Please do not ask questions that use sensitive or confidential information.

Read the full Terms & Conditions.

You might also like...
ACE2 protein may play a protective role against high blood pressure and type 2 diabetes