SARS-CoV-2 deletion mutations may have attenuated infectivity in some strains

Caused by the severe acute respiratory syndrome coronavirus 2 (SARS-CoV-2) agent, the coronavirus disease 2019 (COVID-19) pandemic has now reached over 191 countries and infected more than 63.98 million people. Scientists worldwide are racing to better understand the virus, how it transmits, and how it affects the body.

A team of researchers at the University of Hong Kong has identified a panel of SARS-CoV-2 variants, called Del-mut, which contains a deletion in the S1/S2 junction. Upon investigating one of the deleted variants in animal models, they found that Del-mut-1 is attenuated in its ability to cause disease or pathological changes.

Study: Attenuated SARS-CoV-2 variants with deletions at the S1/S2 junction. Image Credit: Kateryna Kon / Shutterstock
Study: Attenuated SARS-CoV-2 variants with deletions at the S1/S2 junction. Image Credit: Kateryna Kon / Shutterstock

The emergence of SARS-CoV-2

The SARS-CoV-2 pathogen was first detected in Wuhan City, China, in December 2019. Since then, it has spread rapidly across the globe, killing over 1.481 million people.

The exact origin of the virus remains elusive. Still, the presence of a distinct motif in the S1/S2 junction suggests the possible acquisition of cleavage sites in the spike protein that promoted zoonosis or cross-species transmission.

Zoonosis occurs when animal-derived pathogens jump to humans hosts and cause infection. The virus then adapts to the human body and begins transmitting between human hosts.

The virus's spike protein – the protruding spikes which line its envelope – binds with the human cell angiotensin-converting enzyme 2 (ACE2) receptor, which acts as a cellular gateway for viral entry.

Genetic analysis of the virus revealed a potential genetic linkage between SARS-CoV-2 and coronaviruses identified in bats in Yunnan, China. However, there is still no direct ancestral virus or intermediate host for the cross-species transmission of SARS-CoV-2 to humans.

Meanwhile, scientists suggest that efficient human-to-human transmission appears to have occurred as soon as the SARS-CoV-2 outbreak had been detected.  Viral shedding dynamics and host response during the early stage of the disease onset show that the virus has a unique human transmission ability.

The study

In the study, published in the journal Emerging Microbes & Infection, the researchers found a series of variants containing 15-30-bp deletions (Del-mut) or point mutations at the S1/S2 junction. They also examined the original clinical specimen where the isolated was obtained, and 26 additional SARS-CoV-2 positive clinical specimens failed to detect these variants.

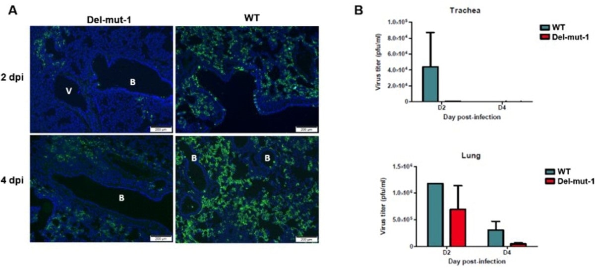
To further investigate, the team inoculated hamsters with the virus and found that one of the variants, the Del-mut-1, which carries a deletion of ten amino acids, does not cause weight loss or more severe pathological changes in the lungs, which is tied to the wild type virus infection.

The team noted that the unique cleavage motif that promotes SARS-CoV-2 infection in humans might be faced with strong selective pressure since replication in permissive Vero-E6 cells leads to the loss of this adaptive function. This supports the claim that the S1/S2 junction insertion's acquired function is only needed for non-permissive replication.

Virus replication in the lung tissues of hamsters infected with either WT or Del-mut-1 SARS-CoV-2 virus. (A) Indirect immunofluorescence assay with antibodies against the N protein of SARS-CoV-2 virus (green). Blue: DAPI staining of cell nuclei. B: bronchiole, V: blood vessel. (B) Virus titration by plaque assay of lung and tracheal tissues collected on day 2 and 4 post-infection. Error bars represent mean ± s.d. (n=2 per group for each timepoint) Scale bar, 200 µm, dpi: days post-infection.
Virus replication in the lung tissues of hamsters infected with either WT or Del-mut-1 SARS-CoV-2 virus. (A) Indirect immunofluorescence assay with antibodies against the N protein of SARS-CoV-2 virus (green). Blue: DAPI staining of cell nuclei. B: bronchiole, V: blood vessel. (B) Virus titration by plaque assay of lung and tracheal tissues collected on day 2 and 4 post-infection. Error bars represent mean ± s.d. (n=2 per group for each timepoint) Scale bar, 200 µm, dpi: days post-infection.

Further investigation is needed to determine if the exceptional transmissibility of SARS-CoV-2 is linked to the acquired function of the S1/S2 junction insertion. At present, circulating human coronaviruses, like the one that causes common colds, do not contain a primary motif in the S1/S2 junction.

Therefore, if SARS-CoV-2 is to become a complete human virus, one of the Del-mut variants may be the virus's final form. Because the Del-mut-1 variant does not cause severe disease in animals, its attenuated form may be used for performing drug screening research or functional studies in laboratories where a high-level biosafety facility is not available.

"One of the most pressing needs in response to COVID-19 is the development of an effective vaccine to contain the ongoing pandemic and in preparation for long term prevalence of the SARS-CoV-2 virus. The safety and vaccine potential of the Del-mut variants should also be explored," the team concluded in the study.

So far, ten candidate vaccines are in the last stage of human trials and two await regulator body approval. With new information on the virus continually emerging, scientists need to consider this as a basis for developing new effective, and safe vaccines to combat COVID-19.

Source:
Journal reference:
Angela Betsaida B. Laguipo

Written by

Angela Betsaida B. Laguipo

Angela is a nurse by profession and a writer by heart. She graduated with honors (Cum Laude) for her Bachelor of Nursing degree at the University of Baguio, Philippines. She is currently completing her Master's Degree where she specialized in Maternal and Child Nursing and worked as a clinical instructor and educator in the School of Nursing at the University of Baguio.

Citations

Please use one of the following formats to cite this article in your essay, paper or report:

  • APA

    Laguipo, Angela. (2020, December 02). SARS-CoV-2 deletion mutations may have attenuated infectivity in some strains. News-Medical. Retrieved on January 15, 2026 from https://appetitescience.com/news/20201202/SARS-CoV-2-deletion-mutations-may-have-attenuated-infectivity-in-some-strains.aspx.

  • MLA

    Laguipo, Angela. "SARS-CoV-2 deletion mutations may have attenuated infectivity in some strains". News-Medical. 15 January 2026. <https://appetitescience.com/news/20201202/SARS-CoV-2-deletion-mutations-may-have-attenuated-infectivity-in-some-strains.aspx>.

  • Chicago

    Laguipo, Angela. "SARS-CoV-2 deletion mutations may have attenuated infectivity in some strains". News-Medical. https://appetitescience.com/news/20201202/SARS-CoV-2-deletion-mutations-may-have-attenuated-infectivity-in-some-strains.aspx. (accessed January 15, 2026).

  • Harvard

    Laguipo, Angela. 2020. SARS-CoV-2 deletion mutations may have attenuated infectivity in some strains. News-Medical, viewed 15 January 2026, https://appetitescience.com/news/20201202/SARS-CoV-2-deletion-mutations-may-have-attenuated-infectivity-in-some-strains.aspx.

Comments

The opinions expressed here are the views of the writer and do not necessarily reflect the views and opinions of News Medical.
Post a new comment
Post

Sign in to keep reading

We're committed to providing free access to quality science. By registering and providing insight into your preferences you're joining a community of over 1m science interested individuals and help us to provide you with insightful content whilst keeping our service free.

or

While we only use edited and approved content for Azthena answers, it may on occasions provide incorrect responses. Please confirm any data provided with the related suppliers or authors. We do not provide medical advice, if you search for medical information you must always consult a medical professional before acting on any information provided.

Your questions, but not your email details will be shared with OpenAI and retained for 30 days in accordance with their privacy principles.

Please do not ask questions that use sensitive or confidential information.

Read the full Terms & Conditions.

You might also like...
COVID-19 immunity stays specific and barely boosts protection against common cold coronaviruses