Simian adenoviruses are isolated from non-human primates like the chimpanzee and gorilla and do not infect humans. Their prevalence is, therefore, low or non-existent among humans. They have been used to vector vaccine antigens into humans to test their immunogenicity for viruses and other pathogens, including Ebola, malaria, HIV, and hepatitis C.
Viral vectors are not only safe and highly immunogenic but produce both humoral and T cell responses of high quality, which remains active over the long term. The pandemic has further advanced this platform's use, since one of the frontrunner vaccines, now in phase 3 trials, is built on one such vector.
Engineered Simian Adenoviral Vector
The GRAd32 viral vector is a novel simian adenovirus isolated from a gorilla in captivity. Like the human adenovirus 5 it belongs to group C. When a pilot seroprevalence study was conducted, human adenoviral antibodies were present in 84%, with 68% having significant titers.
The current study used the GRAd32 vector but with several deletions in the genome, at the E1 and E3 regions, while E4 is replaced by the E4 ORF6 of the human adenovirus 5. It also contains an insertion, either the SARS-CoV-2 full-length spike or its stabilized prefusion form, S-2P, that has the epitopes recognized by neutralizing antibodies at the tip. Moreover, this form enhances the level of spike expression in the transduced cells.
The researchers generated four variants of the candidate vaccine, two based on the full-length spike (wild-type or prefusion) and two on the S-2P protein. These also had either only E1 and E3 deletions or all the deletions listed above.
E1 and E3 deletions ensured the virus was replication-defective and had a higher capacity for cloning. The E4 substitution was meant to enhance growth rates and viral yields in human cell cultures.
The researchers found that both vector backbones remained stable over 10 amplification passages, but the E4 substituted type showed a small loss of infectivity. The S-2P antigens seemed to be trafficked to the cell surface more efficiently than the wild-type spike, though both seemed to be produced at equal levels. The surface S-2P bound more strongly to recombinant soluble ACE2, indicating that the RBD is more accessible on the prefusion variant.
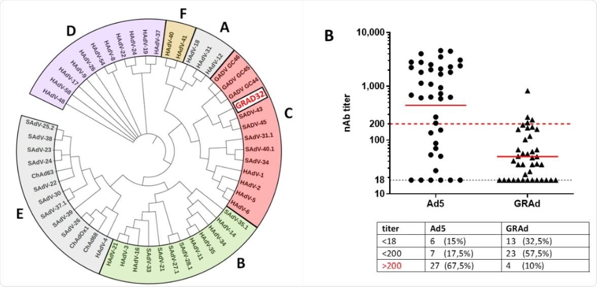
Phylogenetic analysis of GRAd32 and seroprevalence in human sera. A. Phylogenetic analysis using adenoviral polymerase sequences identifies GRAd32 as a Group C adenovirus. HAdV = Human Adenovirus, SAdV = Simian Adenovirus, GAdV = Gorilla Adenovirus B. Neutralizing antibody titers measured in sera collected from a cohort of 40 human healthy donors. Data are expressed as the reciprocal of serum dilution resulting in 50% inhibition of SEAP activity. Horizontal black dotted line indicates assay cut-off (titre of 18). Red dotted line indicates Nab titer of 200, which is reported to potentially impact on vaccine immunogenicity. Red continuous lines indicate geometric mean. The table shows the absolute numbers and the percentage of sera with NAb titers to Ad5 or GRAd32 below cut off (<18), between 18 and 200 (<200) and above 200 (>200).

This news article was a review of a preliminary scientific report that had not undergone peer-review at the time of publication. Since its initial publication, the scientific report has now been peer reviewed and accepted for publication in a Scientific Journal. Links to the preliminary and peer-reviewed reports are available in the Sources section at the bottom of this article. View Sources
Rapid Induction of Humoral and Cellular Immunity
The researchers selected the GRAd32c-S-2P (GRAd32c contains E1, E3, and E4 deletions with E4 replaced by orf6) for further study due to its higher productivity and better ACE2 binding.
The researchers found that anti-S IgG titers went up rapidly following immunization and increased over time, mostly directed against the RBD. Specific T cell responses were also elicited, including those secreting IFN-γ and directed against epitopes on both subunits of the spike protein.
The Th1 dominance of the cellular immune response was indicated by the IgG2a/IgG1 ratio being greater than 1. This is in contrast to the Th2-biased response obtained with an alum-adjuvanted recombinant S vaccine.
One dose also produced functional neutralizing antibodies that prevented the cytopathic effect (CPE) and pseudovirus infection in cell lines. With one dose of the viral vector vaccine GRAd-COV2 in NHP and mice, a Th1-dominant T cell response was obtained, along with neutralizing antibodies to the ACE2 receptor and to SARS-CoV-2. This indicates its promise for further development.
Immunogenicity in NHPs
The benchmarking dose-response immunization study found that at 1x106 viral particles, all tested animals had a detectable immune response. IFN-γ secreting cells were detected in response, both in the spleen and the lungs of immunized animals.
The researchers then tested vaccine immunogenicity in NHPs to assess it in a model relevant to human immunity. They found that pre-vaccine, all animals had various degrees of cross-reactive IgGs against the spike and RBD of this virus. Specific IgG titers increased after vaccination, to a maximum between the second and fourth weeks from immunization. After that, it plateaued.
Neutralizing antibodies were rapidly elicited and peaked, albeit at various times in different animals. The neutralization titers remained stable, and at week 10 their titer remained comparable or higher than that found in convalescent COVID-19 patients.
Implications and Future Directions
Given these findings, the researchers suggest that "a wild type full-length S protein with proline stabilizing mutations (S.PP) represented the best antigen in terms of immunogenicity and protective efficacy in comparison with several other S antigen forms.”
This reflects the higher expression of the pre-fusion spike and the higher neutralizing antibody titer induced than the wild-type antigen. A more extensive study with a viral challenge in NHP is currently underway and is expected to confirm the present findings and assess the vaccine's neutralizing efficacy.
The single-dose regimen has many important advantages when it comes to mass vaccination. Firstly, these virus vectors induced robust and durable antigen expression in the lymph nodes but lower innate immunity, unlike less efficient vectors.
Secondly, this approach allows for the rapid scaling up of manufacturing capabilities. Overall, these vaccines may allow for tweaks using the right cell lines and GMP practices to meet the immense demand for a vaccine the world over.

This news article was a review of a preliminary scientific report that had not undergone peer-review at the time of publication. Since its initial publication, the scientific report has now been peer reviewed and accepted for publication in a Scientific Journal. Links to the preliminary and peer-reviewed reports are available in the Sources section at the bottom of this article. View Sources