The ongoing COVID-19 pandemic has made wearing masks, and other personal protective equipment (PPE) the new norm to reduce the spread of severe acute respiratory syndrome coronavirus 2 (SARS-CoV-2) virus through the air and reduce one's risk of infection.
The worldwide scarcity in the availability of N-95 masks has triggered the use of cloth masks on a large scale. There is also an urgent need for more preventative PPE kits and face masks as COVID-19 is highly infectious, even before the onset of symptoms.
To tackle this need, nanotechnology researchers from Italy have suggested using bidimensional graphene to improve existing PPE kits. Their research is published on the preprint server medRxiv*.
Graphene and its derivatives have been of great interest in recent years due to their interaction with microorganisms. The increased surface area of pristine graphene, one sheet of carbon atoms with the hexagonal arrangement, binds with viruses using hydrogen bonding, electrostatic interaction, or redox reactions. The presence of oxygen groups on graphene oxide makes the surface hydrophilic and stimulates interaction with organic molecules. The graphene derivatives are also capable of SARS-CoV-2 membrane destruction by adsorption of charged lipids.
Functionalization of graphene
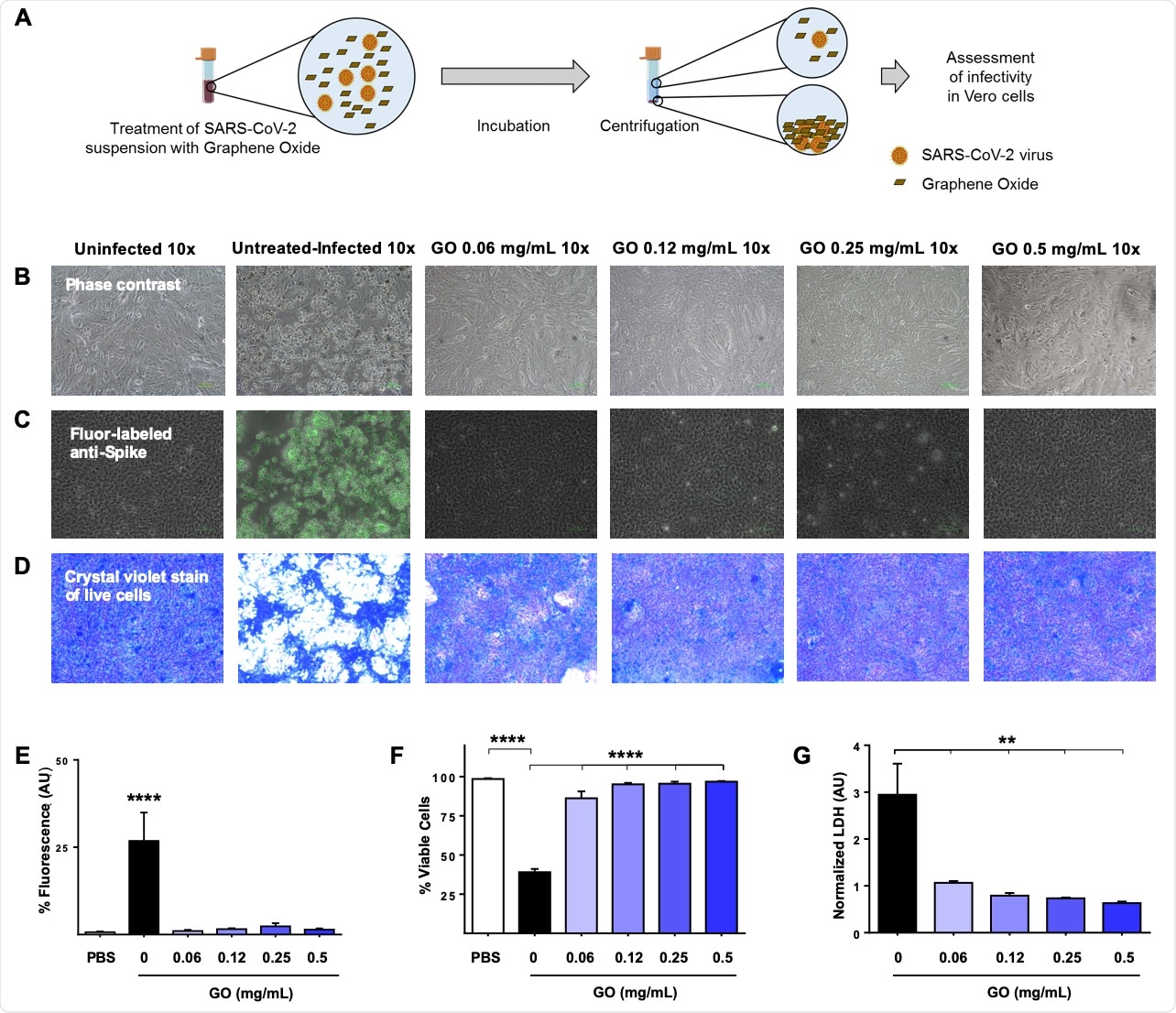
The researchers first investigated graphene oxide's (GO) ability in solution to bind and entrap SARS-CoV-2 viral particles by incubating ~105 viral particles/mL with increasing concentrations of GO for 2 hours. Following incubation, solutions were centrifuged, and supernatants were used to incubate VERO (ATCC CCL-81) cells to measure the virus's infectivity. The incubation of SARS-CoV-2 viral particles in suspension with GO dramatically reduced viral infectivity even at the lowest concentration of GO (0.06 mg/mL), as reflected by a decrease in the cytopathic effect of the virus and increased cell survival.
GO also significantly reduced viral particles' load as assessed by immunofluorescent labeling with an anti-SARS-CoV-2 spike protein antibody and reduced cellular cytotoxicity as measured by both Crystal violet staining and lactate dehydrogenase (LDH) release in the supernatant. These data demonstrate that water-soluble GO interacts with SARS-CoV-2 viral particles and reduces viral infectivity in the in vitro live virus model of SARS-CoV-2. They found a low concentration of graphene oxide in suspension reduced the virus's invasion cells.
Graphene oxide (GO) entraps the SARS-CoV-2 virus and prevents infection. (A) A schematic representation of the experimental design to assess the ability of GO to trap the virus in solution is shown. A SARS-CoV-2 clinical isolate was suspended in phosphate-buffered saline (PBS) at ~105 virus particles/mL and incubated with increasing concentrations of GO (0.06, 0.12, 0.25, and 0.5 mg/mL) or without GO (untreated) as a positive control. Two hours later, GO was removed by centrifugation and supernatants used to infect Vero cells. Cell viability was monitored daily and representative images were taken at 72 h post-infection by (B) light microscopy to visualize cell density or (C) fluorescent microscopy following immunofluorescent labeling of cells with an anti-viral spike (S) protein antibody. (D) Cell viability was also assayed with Crystal violet staining. (E) Fluorescence and (F) Crystal violet staining images were analyzed using ImageJ software to quantify infected cells and cytotoxicity, respectively. (G) Lactate dehydrogenase (LDH) was quantified in the cell supernatants to measure SARS-CoV-2-mediated cytotoxicity. Data were graphed as the mean with SD. All experiments were analyzed by using one-way ANOVA tests followed by Tukey’s correction (p < 0.05 = *; p < 0.01 = **; p < 0.001 = ***).

This news article was a review of a preliminary scientific report that had not undergone peer-review at the time of publication. Since its initial publication, the scientific report has now been peer reviewed and accepted for publication in a Scientific Journal. Links to the preliminary and peer-reviewed reports are available in the Sources section at the bottom of this article. View Sources
The virus's entrapment and minimized viral load using graphene oxide prevents the SARS-CoV-2 virus entry that suggests potential application in the PPE kits.
Following this, the efficiency of graphene and GO functionalization on different PPE materials in both cotton and polyurethane were investigated.
The incorporation of graphene and GO in cotton and polyurethane materials upon incubation of the viral suspension when incubated directly or through a filtered medium contributed to a remarkable decrease in the viral infectivity, said the researchers.
The research also showed that the functionalization of graphene and GO also reduced the spread of bacteria after comparing the standard surgical mask materials with the graphene integrated materials.
After visualizing nanomaterials' functionalization under Scanning Electron Microscopy (SEM) on both cotton and polyurethane materials, the team believes that graphene and GO are highly relevant PPE materials.
The researchers tested the cells' ability to survive and remain unchanged in the presence of graphene and GO materials. They found that graphene and GO are not toxic to cells. As the SARS-CoV-2 virus is known to be excreted via infectious patients, GO offers prospective applications in wastewater plants to reduce the virus's spread in the environment. The ability of graphene functionalized materials to bind nucleic acids and microorganisms makes it possible to identify biomarkers for the prediction of COVID-19 and the development of rapid diagnostic tools.
Facemasks
Three layers are used in the design of surgical face masks for optimal protection. The first layer is for the absorption of sweat and other droplets, the second polar layer for holding microorganisms within the mask, and the third non-polar layer to arrest the escape of fluid to the outer environment. Graphene is well-suited for PPE materials as it can trap fluid to the external environment due to its non-polar nature.
Scanning electron microscopic (SEM) images of Graphene (G) and Graphene oxide (GO) functionalized materials. Representative SEM images of cotton, cotton + G, and cotton + GO at 60X (A, B, and C, respectively), 100 X (D, E, and F, respectively) and 750X (G, H and I, respectively) are shown. Similar images are shown for PU, PU + G, and PU + GO at 60X (J, K, and L, respectively), 100X (M, N, and O, respectively) and 750X (P, Q, and R, respectively).
Conclusion
With the wide-spread use of face masks during the COVID-19 pandemic, graphene functionalized PPE materials can help reduce the virus's spread and block the infection. The graphene functionalization in PPE materials provides a broad scope for increasing the face masks' efficiency, thereby contributing to the universal mission of arresting the spread of COVID-19. Graphene and its related nanomaterials offer significant potential in helping in the fight against the global pandemic with many applications ranging from PPE kits to sewage water treatments and novel strategies for diagnostics.

This news article was a review of a preliminary scientific report that had not undergone peer-review at the time of publication. Since its initial publication, the scientific report has now been peer reviewed and accepted for publication in a Scientific Journal. Links to the preliminary and peer-reviewed reports are available in the Sources section at the bottom of this article. View Sources
Journal references:
- Preliminary scientific report.
Graphene nanoplatelet and Graphene oxide functionalization of face mask materials inhibits infectivity of trapped SARS-CoV-2 Flavio De Maio, Valentina Palmieri, Gabriele Babini, Alberto Augello, Ivana Palucci, Giordano Perini, Alessandro Salustri, Marco De Spirito, Maurizio Sanguinetti, Giovanni Delogu, Laura Giorgia Rizzi, Giulio Cesareo, Patrick Soon-Shiong, Michela Sali, Massimiliano Papi medRxiv 2020.09.16.20194316; doi: https://doi.org/10.1101/2020.09.16.20194316, https://www.medrxiv.org/content/10.1101/2020.09.16.20194316v2
- Peer reviewed and published scientific report.
De Maio, Flavio, Valentina Palmieri, Gabriele Babini, Alberto Augello, Ivana Palucci, Giordano Perini, Alessandro Salustri, et al. 2021. “Graphene Nanoplatelet and Graphene Oxide Functionalization of Face Mask Materials Inhibits Infectivity of Trapped SARS-CoV-2.” IScience 24 (7): 102788. https://doi.org/10.1016/j.isci.2021.102788. https://www.cell.com/iscience/fulltext/S2589-0042(21)00756-2.