Rabbits susceptible to SARS-CoV-2: Red flag for potential virus reservoir

A new study by scientists in the Netherlands and published on the preprint server bioRxiv* in August 2020 shows that the severe acute respiratory coronavirus-2 (SARS-CoV-2) can infect rabbits, which opens the door for possible circulation in rabbit farms and another potential source of animal to human SARS-CoV-2 infection. This finding calls for urgent research on the prevalence of the virus in farmed rabbits.

Study: Susceptibility of rabbits to SARS-CoV-2. Image Credit: TY Lim / Shutterstock
Study: Susceptibility of rabbits to SARS-CoV-2. Image Credit: TY Lim / Shutterstock

This news article was a review of a preliminary scientific report that had not undergone peer-review at the time of publication. Since its initial publication, the scientific report has now been peer reviewed and accepted for publication in a Scientific Journal. Links to the preliminary and peer-reviewed reports are available in the Sources section at the bottom of this article. View Sources

Human-Animal-Human Cycle

Even as public health authorities and scientists team up to contain the pandemic, the SARS-CoV-2 transmission continues. Almost from the beginning, one big concern has been that the virus might infect secondary reservoir hosts, propagate in them, and re-infect humans again.

Slowing the transmission of the virus requires knowledge of the many routes of spread between humans as well as between humans and other species. So far, the virus has been found to infect cats, ferrets, non-human primates, hamsters, and even dogs to some extent, while it can spread from ferrets, cats, and hamsters to other animals via airborne transmission.

Pet dogs and cats not only pick up the virus but also transmit it readily. Farmed mink in many Dutch farms also show the same susceptibility to infection, with workers on these farms also found to be infected with viruses that are phylogenetically very similar to those found in the animals.

These findings show the urgency of containing viral transmission not only among humans but also through these spillover events, among animals who are in close proximity with humans, either as pets or as farmed animals. The latter is of particular interest, because of the crowding of animals in many such farms, which encourages rapid spread. Since rabbits are among the most commonly farmed animals worldwide, the current study focused on identifying how far these creatures are susceptible to the virus.

Does Rabbit ACE2 Support SARS-CoV-2 Entry?

One key determinant for the host range of the virus is the angiotensin-converting enzyme 2 (ACE2), which is the viral receptor on the host cell. Contact residues of human and rabbit ACE2 critical for binding S are relatively well conserved.

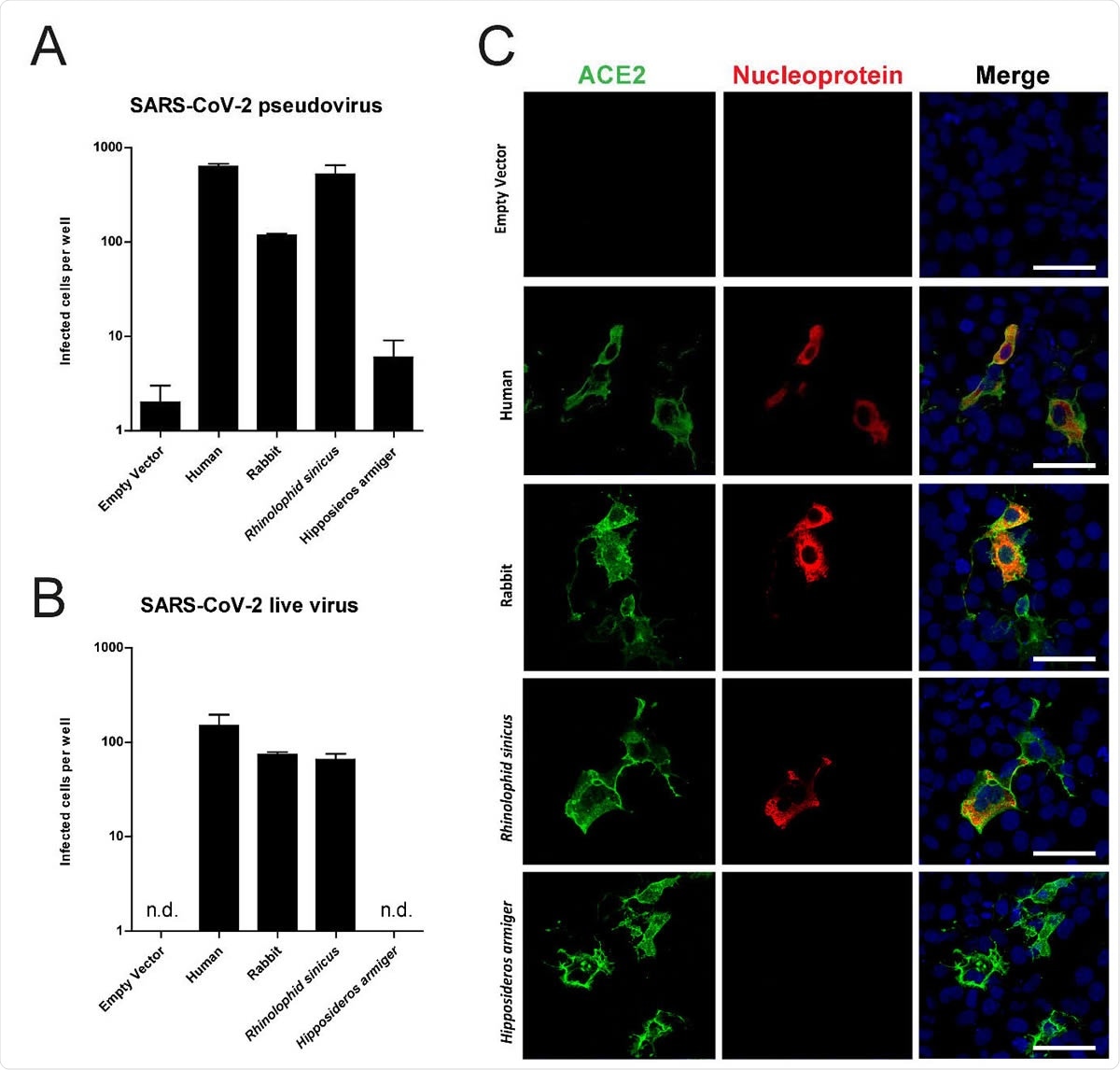
Rabbit ACE2 mediated SARS-CoV-2 infection. SARS-CoV-2 pseudovirus (A) and authentic infection of Cos-7 cells expressing ACE2 of various species. Infectivity was quantified by staining live v with anti-SARS-CoV nucleocapsid and scanning live virus and pseudovirus infected cells. (C) Confocal im ACE2 mediated live virus infection; cells were stained using anti-human ACE2 in green, anti-SA nucleocapsid in red and TO-PRO3 in blue to stain nuclei. Scale indicates 50μm.
Rabbit ACE2 mediated SARS-CoV-2 infection. SARS-CoV-2 pseudovirus (A) and authentic infection of Cos-7 cells expressing ACE2 of various species. Infectivity was quantified by staining live v with anti-SARS-CoV nucleocapsid and scanning live virus and pseudovirus infected cells. (C) Confocal im ACE2 mediated live virus infection; cells were stained using anti-human ACE2 in green, anti-SA nucleocapsid in red and TO-PRO3 in blue to stain nuclei. Scale indicates 50μm.

The researchers in the current study overexpressed ACE2 from various species (humans, rabbits, and the Chinese horseshoe bat) in a cultured cell line, which naturally lacks receptors. After this, they exposed this cell line to infection with both SARS-CoV-2 pseudovirus and the wildtype virus. As a control, they also used ACE2 from another bat species, which does not serve as a receptor for this virus. They found that when rabbit ACE2 was transfected, the cells became susceptible to SARS-CoV-2.

Upper Respiratory Infection with SARS-CoV-2

The next step was to inoculate three rabbits with 106 infectious doses (TC1D50) and followed them for signs of infection for three weeks. They found none. However, they were able to recover viral RNA from the nose for this period, from the throat for up to 14 days, and in the rectum for up to 9 days. The mean period of shedding in these three locations was 15, 11, and 5 days respectively.

Infectious virus particles were present in the nasal secretions for up to one week with peak shedding on day 2 and day 7. In the throat, this occurred only on the first day after inoculation and in only one animal. Infectious virus was not recovered in rectal swabs.

Seroconversion occurred in all animals by day 21, and the plaque reduction neutralization test (PRNT50) showed titers of 1:40, 1:320, and 1:640.

Relative Sparing of Lungs

They also inoculated three groups of three animals each with 104, 105 or 106 TCID50, and examined swabs from each animal for four days, finally sacrificing them. This confirmed that all animals who received 106 TCID50 had detectable viral RNA in the nose and throat for up to 4 days, one animal also showing positivity in the rectal swabs on day 3. Lung tissue showed no viral RNA, however. Histological examination showed macrophage infiltration in the alveoli, scattered neutrophils, and mild scattered thickening of the septa around the terminal bronchioles. Other than mild necrotic changes, the most noticeable finding was severe bronchus-associated lymphoid tissue (BALT) proliferation, and sometimes enlargement of the tracheobronchial nodes as expected with mild lymphoid hyperplasia.

The olfactory epithelium showed similar lymphoplasmacytic infiltration, with a mild increase in the number and size of cells. All these findings show that the virus can grow and propagate in rabbits, though asymptomatically, with the peak viral titers being approximately 103 TCID50. The infectious virus was detected at up to 7 days from inoculation. However, a high inoculation dose (105 TCID or more) was necessary to establish transmission, which may indicate that ferrets and hamsters are more susceptible to the virus.

Limitations and Implications

On the other hand, the study used only young rabbits with robust immunity, and with no pre-existing disease, of a single breed. This may not be generalizable to other breeds or age groups of rabbits. Serologic testing may be needed, along with other surveillance studies, to evaluate to what extent farmed rabbits have been infected with this virus.

Secondly, the two-phase viral shedding of rabbits has also been seen to occur in African green monkeys and might be the result of early innate immune responses that kick in within days, partially clearing the virus. Adaptive responses may take longer, about a week, which allows a second peak to arise before it is cleared. Human studies show that a rise in neutralizing antibodies corresponds to a fall in viral shedding, but that viral RNA is shed longer than the infectious virus.

Thirdly, the detection of eosinophils in the nose and lungs of infected rabbits may indicate that T helper cells 2 (Th2) take part in the immune response. The study also shows that as in ferrets, the virus prefers to infect the upper respiratory tract while sparing the lungs.

The earlier detection of mink infection and the subsequent transmission to farm workers led to the mass elimination of infected mink. Similar steps may be necessary to limit viral spread from rabbits to humans on rabbit farms, the researchers suggest.

This news article was a review of a preliminary scientific report that had not undergone peer-review at the time of publication. Since its initial publication, the scientific report has now been peer reviewed and accepted for publication in a Scientific Journal. Links to the preliminary and peer-reviewed reports are available in the Sources section at the bottom of this article. View Sources

Journal references:

Article Revisions

  • Mar 24 2023 - The preprint preliminary research paper that this article was based upon was accepted for publication in a peer-reviewed Scientific Journal. This article was edited accordingly to include a link to the final peer-reviewed paper, now shown in the sources section.
Dr. Liji Thomas

Written by

Dr. Liji Thomas

Dr. Liji Thomas is an OB-GYN, who graduated from the Government Medical College, University of Calicut, Kerala, in 2001. Liji practiced as a full-time consultant in obstetrics/gynecology in a private hospital for a few years following her graduation. She has counseled hundreds of patients facing issues from pregnancy-related problems and infertility, and has been in charge of over 2,000 deliveries, striving always to achieve a normal delivery rather than operative.

Citations

Please use one of the following formats to cite this article in your essay, paper or report:

  • APA

    Thomas, Liji. (2023, March 24). Rabbits susceptible to SARS-CoV-2: Red flag for potential virus reservoir. News-Medical. Retrieved on January 16, 2026 from https://appetitescience.com/news/20200830/Rabbits-susceptible-to-SARS-CoV-2-Red-flag-for-potential-virus-reservoir.aspx.

  • MLA

    Thomas, Liji. "Rabbits susceptible to SARS-CoV-2: Red flag for potential virus reservoir". News-Medical. 16 January 2026. <https://appetitescience.com/news/20200830/Rabbits-susceptible-to-SARS-CoV-2-Red-flag-for-potential-virus-reservoir.aspx>.

  • Chicago

    Thomas, Liji. "Rabbits susceptible to SARS-CoV-2: Red flag for potential virus reservoir". News-Medical. https://appetitescience.com/news/20200830/Rabbits-susceptible-to-SARS-CoV-2-Red-flag-for-potential-virus-reservoir.aspx. (accessed January 16, 2026).

  • Harvard

    Thomas, Liji. 2023. Rabbits susceptible to SARS-CoV-2: Red flag for potential virus reservoir. News-Medical, viewed 16 January 2026, https://appetitescience.com/news/20200830/Rabbits-susceptible-to-SARS-CoV-2-Red-flag-for-potential-virus-reservoir.aspx.

Comments

  1. Sukie Crandall Sukie Crandall United States says:

    The transmission among ferrets is NOT casual transmission, but CONTACT TRANSMISSION.  Unlike cats which can transmit COVID between cages, ferrets require contact to transmit to each other.  Normal ferrets behavior includes many intimate interactions from mutual tongue licking, to extensive grooming of each other stem to stern, to sleeping tightly wound together.  

    This distinction is important.  It makes ferrets less likely to acquire the disease in a home setting, and it gives researchers a level of control that they would not have with a species that can casual contract the illness.  

    There too often are reports that incorrectly assume that the ability to contract the illness always means casual transmission, and that is far from the case.  For any species which can be infected it is essential to know whether that transmission is casual as with human and cats, or contact (much harder to get) as with ferrets and dogs, or only in an experimental setting where the disease is imposed within the animal.  

    See the extremely precise work in “COVID-19:  Experimental infection of fruit bats, ferrets, pigs, and chickens with SARS-C0V-2 at Friedrich-Loeffler-Institut”, and the more recent U.S. work in which a large group of ferrets housed with infected humans did not contract the illness:

    <www.biorxiv.org/.../2020.08.21.254995v1>

The opinions expressed here are the views of the writer and do not necessarily reflect the views and opinions of News Medical.
Post a new comment
Post

Sign in to keep reading

We're committed to providing free access to quality science. By registering and providing insight into your preferences you're joining a community of over 1m science interested individuals and help us to provide you with insightful content whilst keeping our service free.

or

While we only use edited and approved content for Azthena answers, it may on occasions provide incorrect responses. Please confirm any data provided with the related suppliers or authors. We do not provide medical advice, if you search for medical information you must always consult a medical professional before acting on any information provided.

Your questions, but not your email details will be shared with OpenAI and retained for 30 days in accordance with their privacy principles.

Please do not ask questions that use sensitive or confidential information.

Read the full Terms & Conditions.

You might also like...
SARS-CoV-2 evolves after jumping from humans to zoo animals